Home 1 2 3 4 5 6 7 8 9 10 11 12 13 14 15 16 17 Final Project About Satstep

Output Devices

I started this week by using Daniele Ingrasia's documentation to recreate his Satstep board. You can see my trials and tribulations in the documentation. The main one being that once I had made the board, I wasn't sure how to control it and there wasn't much further documentation on this.

I looked at some of the data sheets for the chips, but there are a lot on this board and the data sheets are pretty hefty.

My issue was I wasn't sure how steppers worked exactly. After the Machine building week I had a better idea as we used pololu stepper drivers on a RAMPS 1.4/Arduino MEGA board.

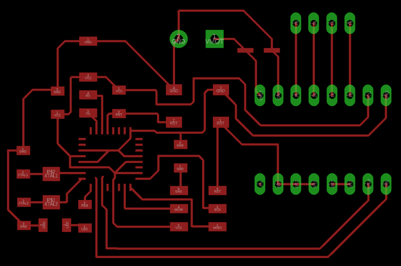
With this experience and checking the Pololu webpage and A4988 data sheet, I went about creating my own A4988 pololu/pauduino board.

Reading the data sheet I knew Sleep and Reset needed to be connected together and Enable pulled low (I later found this could be left floating). Looking at the logic to control the microstep resolution, I connected each of the 3 MS pins to reset circuitry which was pulled high. The rest is obvious except I needed to make sure I connected a 100uF capacitor between the power supply and ground for the stepper.

BOM

  • ATMEGA 328P-AU
  • button
  • 2 * 18uF capacitor
  • 1uF capacitor
  • 100uF capacitor
  • 16mHz crystal
  • LED
  • 499Ohm resistor
  • 10KOhm resistor
  • 0 Ohm resistor
  • Headers
  • I milled and populated this board as described during the electronics production week.

    I used this guide to help me initially program the pau-pol board.

    .....

    Things got dramatic - I was greeted by the most epic of smoke tests, with a tiny fire breaking out as well.

    I went through many different attempts to trouble shoot which did allow me to improve on my board. However I just could not get it to work. I tried the code setup exactly as the guide using an arduino and a pololu on a breadboard and managed success

    I tried again and again, an eventually it was the most foolish of mistakes. I had inverted the motor power. This was just due to viewing the schematic with the wrong layers off in eagle and very foolish. Once this was fixed however, the board worked fine and I got the motor to move with 1/16 microsteps.

    All my trouble shooting did mean I made my way through a few too many pololus :/

    Pololu graveyard..

    At least the code worked, and explanation of what is going on can be found below

    The next step will be to control the SATSTEP board and this should be possible using the same microcontroller board. I am still working to figure out exactly how to control it as I will need a driver with the power of the satstep to drive the NEMA 23 in my final project.

    For our group assignment thie week, we measured the power consumption of an output device.

    Pauduino stepperpng files
    Pauduino Stepper eagle files
    Ardunio code for breadboard
    Pauduino stepper code (commented)

    Home