3D Printing...

This week I worked with xDesign and SolidWorks to design and print two differnt objects. First I modeled an object from scratch in xDesign. While designing it, I kept in mind the challenge this week: "to design and print something that can't easily be made using traditional subtractive manufacturing methodologies".

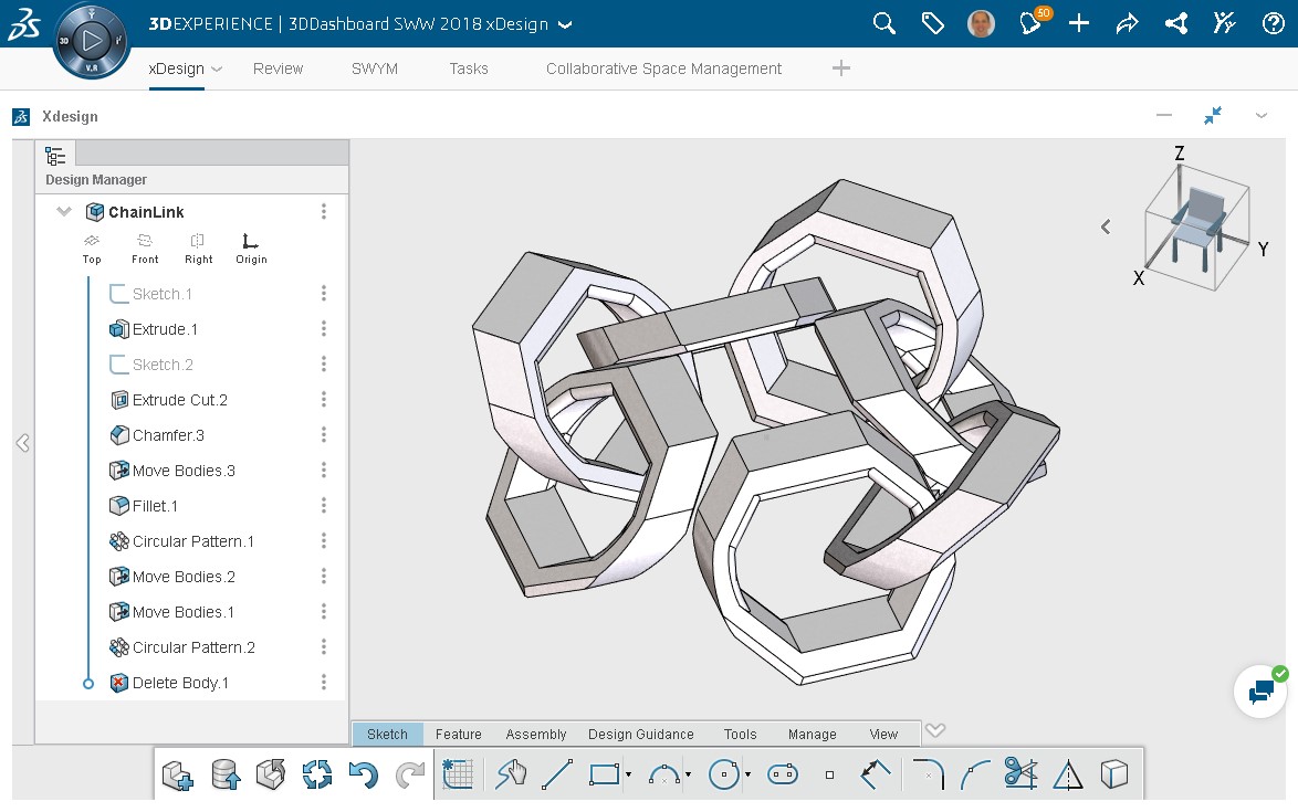
I wanted to model something that, once printed, was already "assembled". The first thing that came to mind was a chain link, so I modeled a simple link in xDesign...

...and then patterned it to create a chain of interwoven links. The shape is quite basic, but I did model the link on a 45 degree angle to minimize the need for support material. I also added small chamfers on the model to eliminate the knife edges.

I then used the xDesign 3D Print Preview command to visualize my design as well as to send the model to the printer. xDesign has a cool connection with Sindoh printers - You first establish a one-time connection between your xDesign account and any Sindoh printer (this is done by entering a unique code that your Sindoh machine generates into your xDeisgn account),...

...and then you can send any print job to that printer. When a job is sent, it sits in a queue on the cloud and waits until you go to your Sindoh printer and tell it that you want to start the print. This is super-convenient as you no longer have to worry about moving around .STL files, or working with various slicing software.

This is what the print of the chain link looked like when it first came off the printer:

...and after the supports were removed:

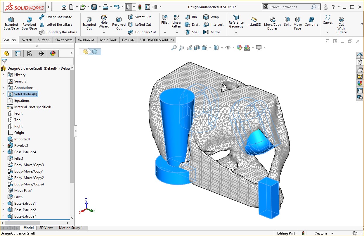
I started a new design and this time used the Design Guidance functionality in xDesign to generate a model that matched my design constraints. I drew a few simple sketches and then used them to define where my loads and restraints will be. The final design will be attached to a wall with two screws (represented by the two yellow symbols) and to withstand a downward force on the left and an inward force on the right (represented by the two red arrow symbols).

Design Guidance produced this shape - which is great for this week's assignment since it's full of undercuts and "trapped" pockets what can't easily be machined or are impossible to injection mold.

Before printing this model, I wanted to add a bit more detail, so I saved an STL from xDesign and then opened it in SolidWorks.

I modeled a few solid bodies that represented volumes that I wanted to either add to or subtract from the mesh...

...and then used the mesh tools in SolidWorks to combine everything together.

I exported an STL file from SolidWorks and took it on a thumbdrive to my Sindoh printer. When I plugged it into the printer, it saw my folder structure, but it didn't see my STL file... It turns out that the printer can't read the STL file directly. Instead, you have to first generate G-Code for the printer.

I downloaded and installed (for free) the Sindoh 3DWOX Desktop slicing software and used it to scale and position my model. Then I saved the G-Code. I took it back to the printer and it saw the file, but when I tried to run it, the printer gave me a message stating that the G-Code was not compatible with my printer. It turns out that you have to pay attention to the printer settings when exporting the G-Code. It's easy enugh to do, you just have to know to do it!

I was able to successfully print my model, but I do think I got a little lucky. You see, I forgot one more important thing - to turn on supports. Without them, I got a bit of "dangly-boogers" on the underside of the print. This is where the extruder tried to place material, but it had nothing to attach to. As I said, I got lucky - I could have found my model in a twisted, nasty mess.

It's probably a good idea to have supports turned on all the time, and just turn it off when you know your model won't need it. Just click the "Settings" button in the 3DWOX software and then set the support placement to either "Touching Buildplate" or "Everywhere".

Here's what the print looks like:

To achieve these results, I used the following Sindoh setting. My particular printer was set up with ABS at the time, so I made sure to set the material appropriately. I learned the hard way that an incorrect material setting will earn you an error message from the Sindoh printer. Just before you attempt to print your model, the machine will yell at you that your g-code specifies a different material and you'll have to run through the slicer one more time.

3D Scanning...

The Dassault Systemes Fab Lab has several 3D scanners. The one I think is the coolest is the Creaform 3D scanner. It requires you to put a series of sticker dots on the thing you are scanning so it can triangulate its position in space. At first, I thought that would limit me to only scanning fairly large things, but then I thought... "What if I just convince the scanner that this small thing I'm scanning is just a bit of detail on a larger object?"

So... I put a set of stickers on the "ground" surrounding a smaller object, and started scanning:

I elevated the object on a small plastic cap to lift it away from the table. Doing this makes it a bit easier to remove the table from the resulting scan. The VXelements software that comes with the Creaform 3D Scanner is actually quite good at quickly removing the "background", so getting to a clean model was really easy.

Here's what the scan looked like in VXelements:

And here's what it looks like in SolidWorks after I used the SolidWorks mesh editing tools to add a bit more geometry to the back of the foot:

Excited about completing the journey of "scan - modify - print", I managed to fire off one more print of my lovely duck foot... now adorned with a funky spike on its heel:

Observations

While working with the 3D Printers I observed that Sindoh makes an extremely robust machine. The flexible bed on the DP201 model makes it extremely easy to remove your print from the machine. In contrast to other brands of 3D printer, the prints on Sindoh almost always succeed.

I also observed that you can still get a good print without supports if your model has no sharp overhangs and any negative inclined faces don't exceed 30 degrees from vertical.

On my final print - the duck foot - I observed that the webbing between the duck's toes is very thin, coming to knife edge. If I were to print this model again, I would first thicken that area a bit and round off the leading edge of the webbing.

Download my STL files