Back to Mejdi_FabAcademy_FollowUp

Week13: Output devices

Assignment:
- add an output device to a microcontroller board you've designed and program it to do something
- measure the power consumption of an output device
Part of my final project.

1/ Designing the Main PCB with KiCAD

1.1/


1.2/

I decided to get rid of the MCU, but I still have tons of I/O to control and monitor. I'll be using a I²C GPIO expender. I chose the PCA9555.

Sometimes the footprints are in the native KiCAD libraries:

Sometimes they are not and you need to draw them yourself. All the footprints I drew are in the lib.pretty file of the KiCAD project directory .

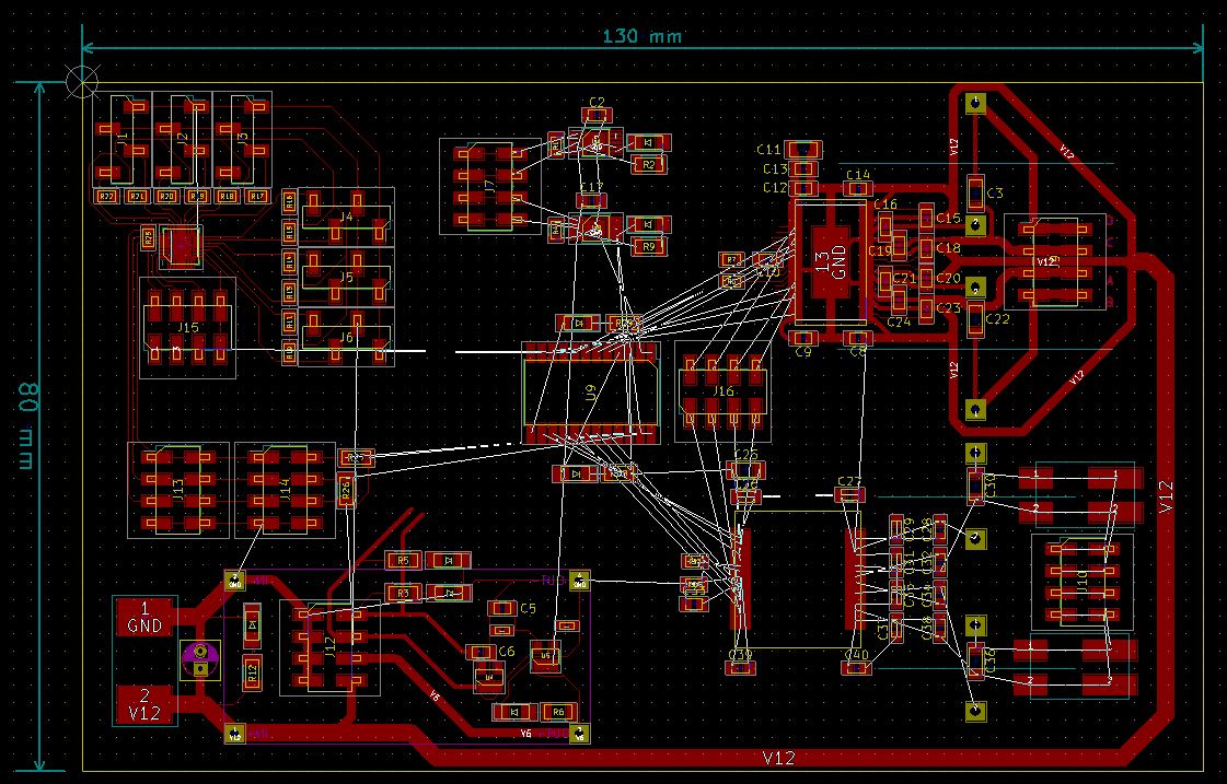
1.3/ Rooting main-pcb v0

The shematic won't change much now.

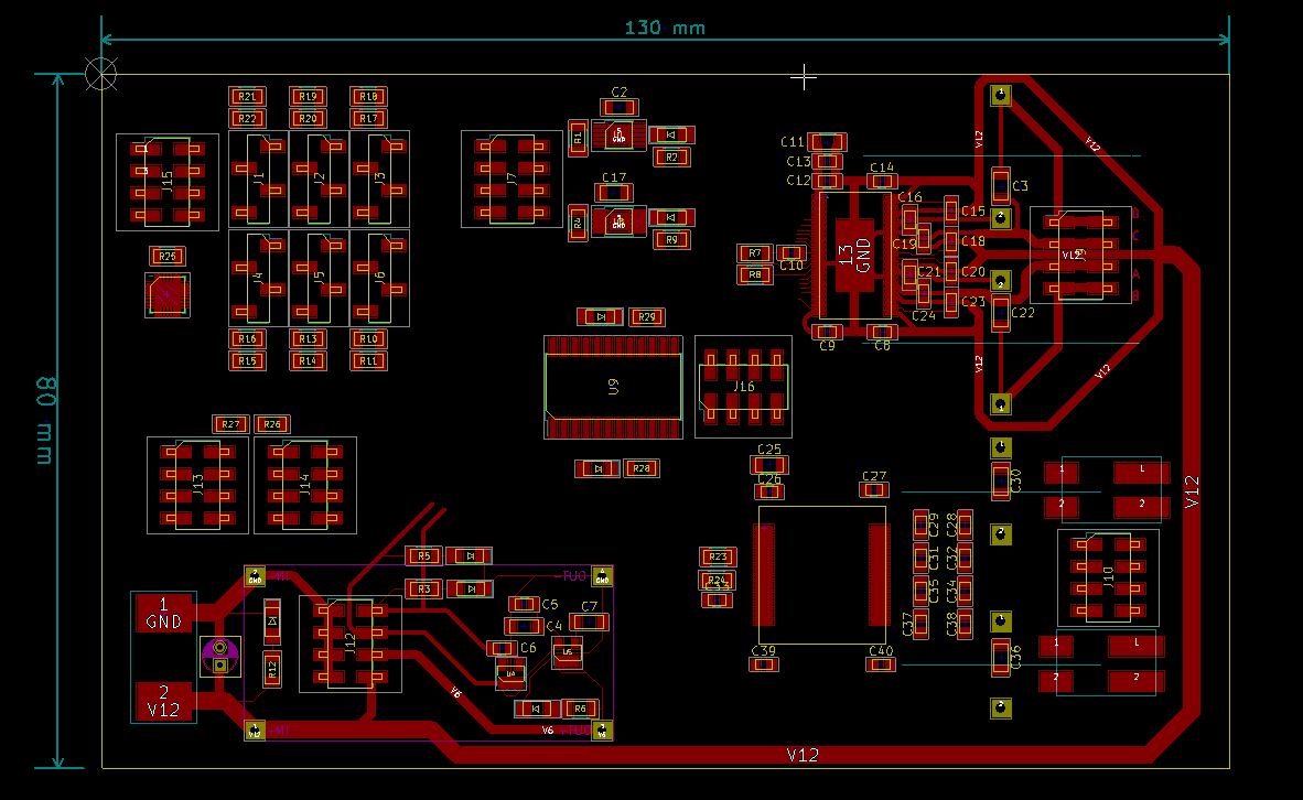
1.4/ Rooting Main PCB v1


I did have to add 18 jump resistors (0 Ohm) in order to keep the boad 1 layer. With 200µm tracks and 200µm clearance, it is possible to fit 4 tracks under a 1206 package!


2/ Making Main PCB






3/ Testing Main PCB

I wrote little sketchs with the Arduino IDE in order to test the I²C ICs of the bord:

4/ 'Real life' setup and power consumption

See last part of my final project page.


Back to Mejdi_FabAcademy_FollowUp