Week14

Networking and Communications

I2C, serial and SPI

Assignment:

  • design and build a wired &/or wireless network connecting at least two processors
  • send a message between two projects (group assignment)
  • Send a message between two projects

    You can see the complete documentation of group assignments on the opendot website at this LINK.

    Intro

    Before starting this exercise I needed to reread and deepen the different communication protocols, at least of the Arduino since it mounts the same microcontroller of my board, at least to understand what kind of possibility I had. I save here some basic resource so as not to forget the other protocols we have seen in class.

    SERIAL
  • Serial comunication arduino
  • Software Serial Example
  • SPI
  • SPI comunication arduino
  • tutorial example
  • bus SPI example
  • SPI and pot
    I2C
  • WIRE comunication arduino
  • WIRE com 2 -ita-
  • Start with I2C

    I decided to start with the i2c protocol because it will be the one with which my board will communicate with that of Francesco during the final project. This will make it possible to lock the drawer only to users enabled via RFID.
    To understand the protocol, during the lesson I started with a very easy setup and examples, I used an Arduino UNO as a master and an Arduino Nano as a slave.

    I try to connect my board as a master and ad arduino as a Slave, upload an example code from the library but apparently nothing happens.

    I try to connect my board as a slave(sender) and ad arduino as a master(reader), upload an example code from the library but now I can not open the serial monitor.. Then I understand that in this case is better to start with a specific code for my project. The idea behind this is that my board would work as a receiver and move the servo accordingly.

    Work on Final project code: Francesco's board as Master

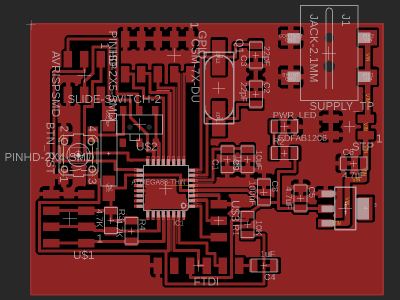
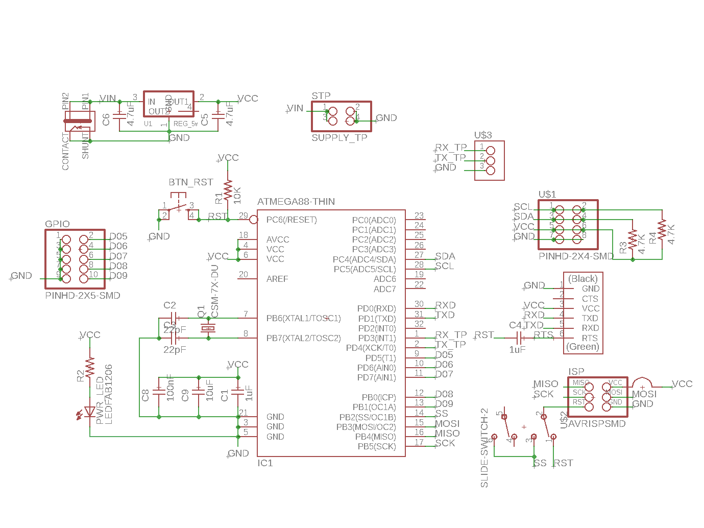
    The board of Francesco will do as a master. This is his scheme, at this LINK all the material.

    Work on Final project code: my board as a slave

    I started writing the code of the final project and, with FRANCESCO , we defined the flow chart, necessary for communication. We start by designing the flow chart of both codes. I work with my FINAL PROJECT BOARD, documented HERE .

    Within the final project my board will be fed through that of francesco. We started to monitor the code by inserting a "serial print" function for monitoring. Later we tried to communicate "open" to my board when the RFID is passed over the reader.

    The interaction consists of: the master asks for a bit (is it open?) My board answers FALSE (so it's closed) but in theory it should be open. In our simulation switches are always closed to simplify switches. In reality, the closed switches correspond to the insertion of the drawers.
    The first time we read the hall the sensor does not move so we will need to set a range within which the reading will take place.

    NO HALL: 512 (analog read)
    hall +/- 512 = sensor insert, so we use ABS

    communication i2c from lauracip on Vimeo.

     
    
    //code for slave: for open and closed drawers with a master board
    
    #include  //for i2c
    #include 
    
    #define drawer_pin 5 //digital input metti il numero del pin
    #define servo_pin 10 //pwm servo pin
    #define lock_pin A0 //analog input pin hall sensor 
    #define address_i2c 8 //address bus 
    #define lockthreshold 20 //hall sensor analogue reading threshold
    #define closepos  20     //servo position closing (block inserted)
    #define openpos   160   //posizione servo opening (block not inserted)
    
    
    Servo moveLock; // create servo object to control a servo
    
    char todo = 'a';
    
    void setup() {
      Wire.begin(address_i2c);                // join i2c bus with address #8
      Wire.onReceive(receiveEvent); // register event
      Wire.onRequest (requestEvent);
      Serial.begin(115200);           // start serial for output
      Serial.println("Start...");
      pinMode (drawer_pin, INPUT); //drawer pin (switch digital input)
      moveLock.attach(servo_pin);  // attaches the servo on pin 10 to the servo object
    
      if (drawer() && isLock()) { //initial check to see if it is closed
        closed(); //move servo motor
      } else {
        opened(); //move servo motor
        todo = 'a';
      }
    }
    
    void loop() {
    
      switch (todo) {
        case 'a':
          //drawer is open and must be closed
          if (drawer ()) {
            if (isLock ()) {
              closed();
              todo = '0';       // nothing
    
            }
          }
    
          break;
    
        case 'b':
          //The drawer has just opened because the master has told him to do it. and must not close up
          if ( isLock() == false ) { //do it if the block has been removed
            todo = 'a';  //make sure that you check whether it should close or not
          }
          break;
        default:
          break;
      }
    
      delay(100);
    
    }
    //he does it when something is sent to him from the master
    void receiveEvent(int howMany) {
      String cmd = ""; //buffer
      while (Wire.available()) { //if there is at least one byte to read he performs. - 0  lockthreshold); //the more I'm getting closer, the more it increases
    }
    
    //turn servo motor to close
    void closed () {
      moveLock.write(closepos);
      Serial.println("closed"); //write on the serial when it's closing, useful for verification
    
    }
    
    //turn servo motor to open
    void opened() {
      moveLock.write(openpos);
      Serial.println("opened"); //write on the serial when it's opening, useful for verification
    }
    
    //It's open? if is open: true, if is closed: false
    bool isOpen () {
      return (moveLock.read() == openpos);