• Contant
  • Project
  • Assigments
  • About me
  • HOME

Fablab Seoul

JIN`s Fab Academy 2018:
How to make almost everything


week11: Input devices


-group assignment-

measure the analog levels and digital signals in an input device

-individual assignment-

measure something: add a sensor to a microcontroller board that you have designed and read it

1.learning embedded program, arduino sensor, sonar sensor

I did not understand the embedded program. I had little knowledge of Aduino and had difficulty accessing it.
So I studied about Aduino and learned about various sensors. So, this time, I created and programmed a sonar sensor that can be used in real life.
I learned a lot`here on the site.` It is very helpful to understand the principle of the sensor and how it is coded.


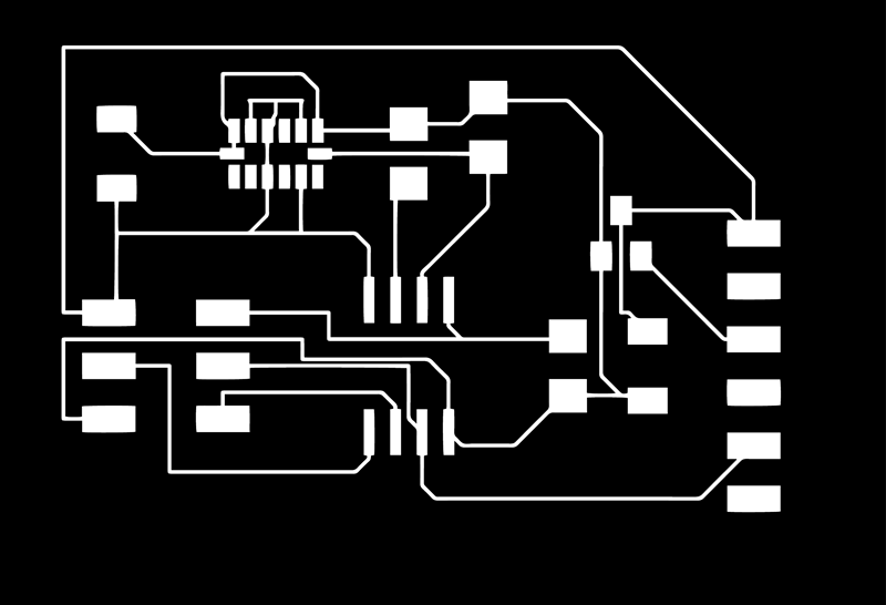
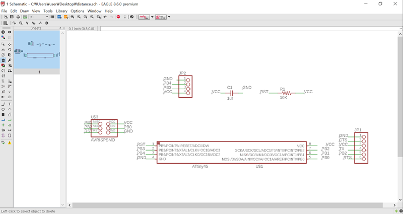
I designed a sonar sensor in eagle. But there was no suitable schematic, so I made some mistakes.
So I found the appropriate parts in the schematic.

However, it can not be modified in the board design. I didn't know why, so I started working again.

So make sure to save the schematic separately before making a board design! Then, you don't need to paint the picture again.

There was no schematic in the sonar sensor, so I replaced it with a four pin.
And I modified it with the Illustrator.

When saving, consider the same number as the first eagle saved.

I was boot-loader on the sonar board as my ISP. Determine if your board and process are correct in the tool and choose it !! You should not make this mistake.

I was helped by a `seonghee` from the same team because it was so difficult to code.
You should download the library for software serial. And FTDI must be used to receive data and check with serial monitor.
For FTDI, drivers need to be installed and can be downloaded and installed from
`the link here.` The pin information from the FTDI is shown in image.
Connection between the sonar sensor and FTDI provides distance information. Success !!!
You can download the data sheet of the sensor below.

2.Making Acceleration sensor

I decided to create my own acceleration sensor for use in the Final project. However, there was no library of AXDL343, an acceleration chip in eagle cad.
I tried to download the ADXL343 chip library through Google. But I did not have the AXDL343 library and downloaded it to AXDL345. You can go on
`the link here.`
The problem with downloading library with AXDL345 was that the pin information did not match, so I looked for pin information of Schematic and board. And I have to use the heating gun when soldering the AXDL343 chip. But this was too difficult. So I kept failing to upload the program. I've looked into all of the other problems, but I don't think I can continue to do so because of the problem with Soldering.
So I tried several times but finally gave up. Rodrigo Instructor recommended using the existing acceleration sensor. I wanted to make my own acceleration sensor, but it is too bad.
So I will use the MPU 6090 acceleration sensor for the final project. Later, I will try to recreate the acceleration sensor after the FabAcademy is finished.


As for AXDL343, there was no library, so I replaced it with 345. There is no problem with this work.

Instead, the pin information is different, so you should check the number of the board and connect the line on the schematic.

So, just align the lines from Schematic and cross over to Board.

And you can do it by drawing a line and saving it.

Too bad I couldn't get up to work. I'm going to try again later.
I will use the MPU 6090 acceleration sensor for the Final project. Later, I will try to recreate the acceleration sensor after the FabAcademy is finished.

Instead, I studied to find the acceleration of gravity through MPU 6090. It is an important part of my final project. Thank you.

-Download File-

sonar schematic,board
distance code
HCSR04 datasheet
SendOnlySoftwareSerial_library
AXDL345_library
AXDL343_datasheet
Acceleration_schematic,board
Acceleration_code