• Contant
  • Project
  • Assigments
  • About me
  • HOME

Fablab Seoul

JIN`s Fab Academy 2018:
How to make almost everything


week14: Networking and communications


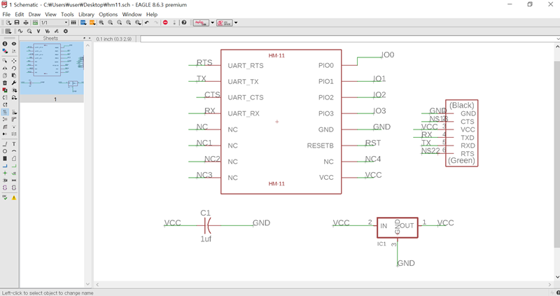
1. Making HM-11 board

This time I practiced networking using Bluetooth to send signals.
I communicated using the HM-11 Bluetooth module.
I downloaded the library from the Internet because there was no HM-11 schematic from eaglecad.


I made schematic through eaglecad.

And board was made to fit size.

The HM-11 Bluetooth module was difficult because it was too narrow.
Done !!!

2. MY HM-11 programming and Contact

Bluetooth was too difficult to connect at first.
So I studied by looking for datasheets for HM-11 and HM-10.
I referred to it `here on the site.`


The HMP-11 is Bluetooth 4.0 and serial communication is available at 115200.
When I send a serial through Bluetooth communication, LED number 13 of Aduino's LED lights up and when I send it again, I wrote down a code that turns it off.


Enter the bluetooth connection code and check that the connection signal is received. Its name is AnyFlite.
Then download the nRF connector from Google Play. (I'm not sure if the iPhone goes down.)

In the nRF application, press Scan to find the Bluetooth signal.
Then enter the Bluetooth PIN number to connect. (PIN default : 000000)

Connect An AnyFlite. If the connection fails, connect it from the top to the connector again.

Then click UnKnown Service and press the emoticon at the end of the Characteristic line. (Bluetooth connection button.)
Then click the up arrow next to it to call up the Write value window.
Then press TEXT to set it.

I write my serial. I will turn the Aduno 13 LED on and off by sending the letter ' a '.



3. Connecting Fapkit with HM-11

I have now looked for the Datasheet of Fabkit to connect the final purpose, Fabkit and HM-11. I looked at Datasheet and found a problem.

The HM-11 operates at 3.3 V with ATmaga 168 having a voltage of only 5 V.

So I tried to lower the voltage by using resistance, but I was worried that the signal would be unstable and the Bluetooth connection would be poor.
So I used LDO to create a voltage of 3.3V The LDO I use is a model 7133 A-1. Datasheet is
`here on the site.`

Finally, change board to Atmaga 168 instead of arduino. Please check this part.


Connecting to Bluetooth was very difficult. However, I could learn about Bluetooth connection through this opportunity and develop my final project further.

-My mistake-

I found it very difficult to make Bluetooth connection coding at first. And it was difficult to read the datasheet of HM-11. The contents were difficult to understand.
So, when the communication speed was 9600, I was at a loss because I couldn't connect.

-Download File-

HM-11 schematic,board
HM-11 code