The 3D printer we have at Fablab Seoul is called 'Creatable D3'. D3 is made by a company called 'Ateamvenctures'.
This company is a korea startup company. D3 is FDM, bowden and delta type. It's a $ 1,000 low-end 3D printer.
The output size is 250 (dia) x200H mm. Slicing software uses CURA. The storage medium should use SD card.
Possible materials are PLA, ABS, Magnetic, PETG and so on. The printer's weight is 10kg lighter and the design is very beautiful.
The price is low but the output is good and the resolution is high. It is good enough to be used for educational purposes.
However, it has a drawback that it is weak in durability. There is a risk of breaking because the bed is glassy.


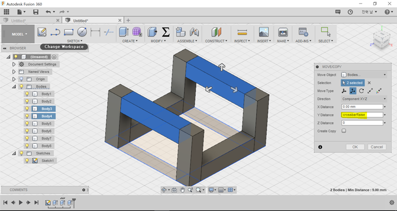
I checked the D3 to see how well the bridge worked without supporters.
Initially, the bridge length was 30mm and the output was 40mm, 50mm, 60mm.
The D3 had a good output of 60mm. The output seems to be very good.
However, the deflection is seen in the middle part from 50mm. 30 ~ 40mm output is neat.

I did a scan with my classmate Minsu. Because I can not scan myself alone.
I determined the distance at which I could scan well from 300 mm to 400 mm.
So I kept the distance to 300 millimeters when I scanned Minsu.
What I learned from doing scanning is that it is very important to keep distance.
It is neither near nor far. The distance at the first scan should be maintained.
And the degree of light is also important. The light should not be too low and not too reflective.
After about four scans, they made satisfactory scans of each other.
I didn't realize it was so hard to scan people.

And I learned more about 3D scanners from xyz printing.
There is a video where youtube tested the scanner, which is good.
It compares xyz printing software with 'the 3D system's Sense software.'
You can see a little clearer in Sense.
I used the 'Mesh mixer' to modify the scanning file.
Mesh mixer is a good software that can be modified in a variety of ways.
You can use it a lot to make 3D scanning and programming.
I modified my scanning file. It has become a little cleaner.



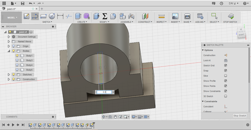
I was worried about some things to do joint design. One of them was to make a temporary support.
When making supporter in cura, it is inconvenient to remove because it is produced in a large area.
So I made support for the joint part in fusion360. I saw Fabbot in my role as support. Fabbot is a joint robot I made.
It is difficult to make legs so that the neck and arm can move.
However, when the throat went in the middle of printing, the output failed and the right arm worked well, but the left arm did not work well.
So I solved this part by making the suppot I used before. And I made Fabman.
It is not a joint robot, but I made it because it is cute. Download a lot
I decided to look at the D3 Press fit. 0.2, 0.4, 0.6, and 0.8 mm. As a result, 0.4mm is the D3 press fit.
And I decided to fix the broken shoe box at home. The shoelace collapsed as the joint that sustained the shoebox broke. So I created a joint through modeling.
A press fit of 0.4 mm was applied to ensure that the round bar would penetrate well. But I made one mistake here.
It changes the press fit in a flattened circle. So I revised it again.
The press fit of the circle climbing from the x, y axis to the z axis was 0.4 mm, and the circle moving up the y axis in the x and z axes was modified to 0.6 mm more press fit.
The result was successful !!! You should consider the limitations of the direction and support of the 3D printer.
