'Eaglecad' is a program too difficult for me. I have never used it before.
And eaglecad was hard to learn because there was no Korean language course.
So I looked up a lot of materials to learn eaglecad.
'1. sparkfun eaglecad'
'1-1. sparkfun eaglecad'
'2. fabacadmey eaglecad'
'3. youtube eaglecad'
I looked up and studied.
Before drawing Schematic, you should download the fab libraries first.
I made an echo hello world board. If you want to get Fab libraries, `go here.`
I uploaded the programming using the Arduino IDE. Here you can download the
`Arduino IDE.`
I downloaded it from gitlab. You can download it from the download item below.
- add = opens up the libraries so that you can add components in Schematic view
- move = moves an item
- net = makes a logical connection
- junction = adds a junction
- value = addes value to components (i.e. ohm rating)
- name = names a component
- label = displays the name of a component in schematic view
- copy = copies an existing component on the schematic.
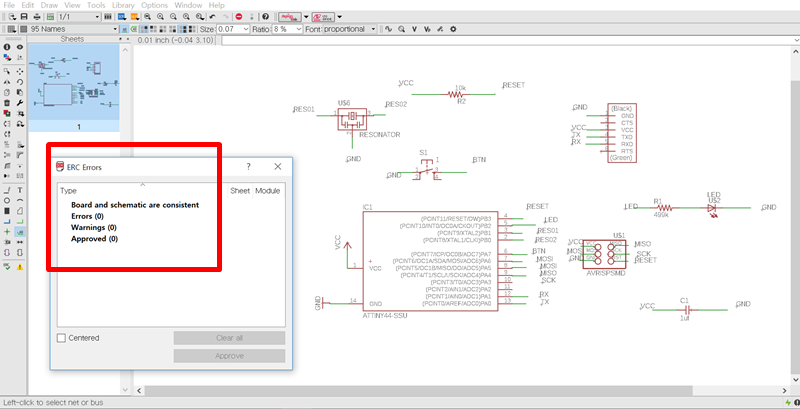
- ERC = electronic rules check; this ensures your board will actually work (use in schematic view)
- `DRC.`DRC = checking the design using the DRC (Check Design Rule)
2. Making echo hello world board
I first worked on line in eagle schematic. There was a lot of errors in ERC. So I simplified the line using Labal.
You have to make sure that the lines are all connected in the schematic. And DRC setting is important on the board.
The DRC setting changes the thickness and position of the line. But it is not good because I do not specify the optimal position.
Rather, it can be convenient to see and follow a well-positioned board.
However, I used DRC to draw the line with auto, and then to sort out the lines little by little.
And when you save, you have to divide and save the layer. To cut the trace, set the top layer and the dimension layer.
To cut the outline, set the bottom layer and the dimension layer.
And the storage is exported, so you have to check monochrome so you can cut it in Fabmodule. And since dpi is the resolution,
I set it to 1000. After that, I took it to the Fab module but it was hard to cut it because I could not distinguish the line,
so I set it again in eagle borad. And I spent a lot of time editing the illustrations one by one.
-My mistake-
I used the labal late in the schematic. The DRC settings were not correct.
If you understand it properly and set it up, you will have better Line


Since dpi is the resolution, set it to 1000 ~ 1500. It is my board image.
But when I calculated it to cut in FabModule, the lines overlap





3. Programming echo hello world board
I will also introduce a site with a detailed description of uploading with ATtiny.
I found the material on Reference: `the homepage of Kurina`, a graduate of 2017. Thank you Kurina
Reference: `High-low tech website`
1. I go into setting up the connection in the Arduino IDE
2. Type `https://raw.githubusercontent.com/damellis/attiny/ide-1.6.x-boards-manager/package_damellis_attiny_index.json` in the manager URLS.
3. Enter the board in the tool and type attiny in the input window.
4. Download attiny by David A. Mellls.
5. Set the programmer to USBtinyISP in the tool.
6. Click Burn Boot Loader below it.
7. Program in Arduino.
8. Click on `Upload using the programmer` in the sketch.

-This week Notification-
This week, I learned eaglecad and made pcb. It was difficult to learn eaglecad first, but I still do not know much basic information when making pcb.
We must study this part further and make up for it. And when I make another board in the future, I will apply it and make my own board.
-Download File-
schematic, board design
schematic, board redesign
Arudion blink sketch