Carlos Herbozo Vidal

Former child. Coffee enthusiast

Week 3: CAD - Computer Aided Design

This week's assignmet was to experiment with as many CAD softwares as possible. I used Fusion 360, SolidWorks and Rhinoceros and Grasshopper as tools for 3D Design, and Adobe Illustrator as the main tool for 2D design.

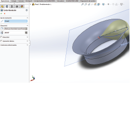
SolidWorks

The university where I study works mainly with SolidWorks, so I had some experience working with the software. From my previous experiences with the software, I thought the interface left a lot to be desired. When I had tried to use it before, I always ended up with a horrible design. I was unwilling to use the software again, but I decided to give it a shot, by redesigning something that I had had to design before. Here are some images of the process:








In general, I'm quite happy with the result I obtained. However, I still feel like SolidWorks is not a good fit for me. This is mainly because when using the tools, the instructions aren't always as clear as in other design environments. What I do like about Solidworks though, is its ability to store the design history.


Fusion 360

When modelling with Fusion 360, I experimented with two of its additional environments: "Patch" and "Sculpt".


PATCH


What I like about the Patch environment, is that it allows me create complex surfaces without thivkness, and then "stitch" them together generating a solid. This, I hadn't been able to do before, and I really enjoyed the experience. As a favor to a professor of mine, I modelled the riser of a compound bow using 3D sketched polylines in the patch environment. Here are some images of the process using the patch environment:





I also designed a bow using the patch environment, and I meshed it. The problem when meshing is that the history is lost.



Some of the most important tools I used were:


  1. Patch: Used to close the end of a surface, by generating an additional one
  2. Stitch: Used to combine all of the thin surfaces into one single solid body.
  3. Loft: Unlike the "Model" environmet, in the patch environment you can actually loft two open sketches.
  4. 3D sketch: Allows you to move a sketch through space rather than whithin a single plane

SCULPT


Working with sculpt was much more fun than working with patch. It was also much, much harder. I chose to model a Hylian Shield from "The legend of Zelda". This was the workflow:


  1. Insert an image as a canvas. I inserted an image of the Hylian Shield to use it as a reference.
  2. Create surfaces that ressemble each and every face of the different parts of the object. It's best if the surfaces are symetrical along an axis, so that the following modifications affect the shield evenly.
  3. Once the surfaces had been created, I extruded the outer edge of the shield. In the Sculpt environment, this generates new surfaces, connecting the extruded faces with the unextruded ones.
  4. Crease the edges of the extruded parts, creating a sharp edge, which adjusted to the original shape of the object
  5. Modify the faces, moving them, creasing them or beveling them, generating an accurate shape.

This was the final result:



What I enjoyed the most about the Sculpt environment is that it allows for shapes that are much more "Organic", so to speak.


Overall, I have enjoyed working with Fusion 360 much more than working with SolidWorks. I think the interface is much frindlier, the instructions are much clearer, and the way it stores design history is easier to follow.


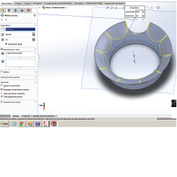
Rhinoceros and Grasshopper


My opinion about Rhino is torn. In one hand, I am not used to being unable to work with measurements. I feel its complicated and unrealistic. When using rhino, I never have an idea of the size of my model. However, I love the way parametric design can be implemented using Grasshopper. Eventhough I wouldn't normally use Rhino, I actually would use Grasshopper a lot. My only experience with Grasshopper so far has been with the Fabricademy, but I want to keep experimenting with it. I worked with grasshopper for the sixth assignment: "Computational Couture", in which I made a set of earrings, a bracelet and a ring based on the same design. Here's a picture of the result, and a picture of the code.




Apart from these particular softwares, I've worked with some other ones, such as Inventor and AutoCAD, but I prefer Fusion 360. I've also worked with Valentina during the Fabricademy, an open-source software used for pattern making. You can check my documentation on the subject here!

Illustrator

I've mainly used illustrator as a way of sketching my final project and editing my images, which is not quite what the software was created for. This is a sketch I created for my project:



I used several tools for sketching the idea. Here's a list of the ones I started with:


  1. Pen tool: This tool is kind of like the spline tool in Fusion 360. It allows me to create anchor points which are then extrapolated into a line. Within this tool I can also select the "Add anchor point tool" and "Delete anchor point tool" which modify the number of anchor points in a segment. I can then select and move these points, thus modifying the overall appearance of the line. I used the tools whrn editing my water tanks, generating the volume of water.
  2. Pathfinder effects: This tool is helpful when combining different objects. Inside, there are plenty of options, like "Add", "Deivide" or "Substract" each with a different effect on the drawing. I used this tool when creating my filled coffe cup and the potentiometer in the user interface box.
  3. Text tools: I used the text tool for adding the explanations for each level. The text can also be modified so that it flows along a line or path. I did not use these modifications, but they can come in handy in the future.
  4. Line: This is my least favorite command, because, unlike the pen tool, the anchor points between two lines do not join together to create a new segment or object. Thus, all of the shapes generated by the line command are actually open, and cannot be subject to the "fill" attribute.

Final Project Design


I haven't been able to finish a design for my final project, but i am working towards that goal. I have currently designed a cup and a couple of the containers for the coffee and the water. I have yet to design the main structure, the electronics encasing and render the model. I've used the patch, model and sculpt environmets in Fusion 360 to generate the most adequate pieces. Here's what i've gotten so far:



You can download my files here:


  1. Crown
  2. Bottle
  3. Bow
  4. Final project Sketch