Week 10 assignments:

Input devices:

From Fab Academy 2018 assignments
1. Measure the analog levels and digital signals in an input device (GROUP PROJECT).
2. Measure something: add a sensor to a microcontroller board that you have designed and read it..(INDIVIDUAL PROJECT)
Have:
Described your design and fabrication process using words/images/screenshots.
Explained the programming process/es you used and how the microcontroller datasheet helped you.
Explained problems and how you fixed them
Included original design files and code

Electronic Circuit

For the assignment of the week I designed and manufactured a new electronic circuit. This circuit is based on the attiny 44 microcontroller and I use the Arduino IDE to program the analog analogous reading to read the sensors.

Design of the electronic circuit in Eagle software.

The design was made in the eagle software but before starting with the design check the datasheet of the microcontroller mainly to know the distribution of the pins and their functions.

After reviewing the datasheet and knowing the characteristics and requirements for the design with the attiny44 microcontroller, make the schematic of the circuit

In this case I designed a board with an analog input for reading flexible sensors that are the ones I will use in my final project, A flex sensor or bend sensor is a sensor that measures the amount of deflection or bending. Usually, the sensor is stuck to the surface, and resistance of the sensor element is varied by bending the surface. Since the resistance is directly proportional to the amount of the blessing it is used as a goniometer, and often called flexible potentiometer.

It is also important to review the sensor datasheet to know its characteristics and performance, to download the datasheet click here

To have a correct measurement of the sensor we must design a voltage divider using the following formula:

Basic outline of the circuit

After the basic scheme I made the scheme in the eagle software where I added the isp post to load the program to the microcontroller and also added a port to have serial communication.

Electronic components used in the circuit

  • 1. Microcontroller Attiny44
  • 2. Pin header 3x2
  • 3. Resistors
  • 4. Resonator 20Mhz
  • 5. Connector Ak300/2
  • 6. LED SMD
  • 7. Ftdi pin header
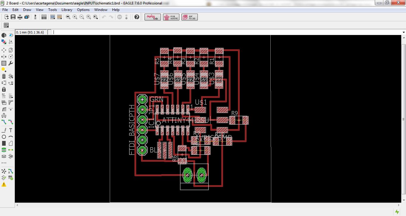
  • Locate components and make tracks of the circuit

    I edit the circuit design using the illustrator software and customize it to then proceed with the manufacturing.

    Then I use fab modules to generate the milling and cutting files.

    For the manufacture of the plate I use the Roland MDX 540 CNC milling machine, all the previous configurations can see in the week of electronic production

    Programming

    Implement and interpret programming protocols

  • To facilitate the programming it is important to make a flow diagram that allows to interpret the operation of the program
  • Write your program as simple and direct as possible
  • Within the defined functions, it establishes a spacing or indentation, that highlights the functional structure of the application and facilitates the reading to the programmer to whom it corresponds to analyze the code.
  • Putting a space after each comma (,) facilitates the readability of the code.
  • Do not use variables whose name does not have any descriptive meaning, a variable with significant names allows the reader to understand the context of the code and allows to decrease the amount of associated documentation, since with a readable code and significant names, the code is self-documented. For example, a variable called quantity_requires, has more meaning than a variable called c.
  • Comment when it is fair and necessary, use the comments within the functions to describe the variables (only when their usefulness is potentially doubtful) and when there are blocks of code that are difficult to understand at first glance; the excess of comments renders the code illegible.
  • Never forget to initialize counters and adders.
  • For programming I use the Arduino IDE

    
    
    #include < SoftwareSerial.h >
    int dato=0;
    SoftwareSerial mySerial(A0, A1); // RX, TX
    
    void setup() {
      mySerial.begin(9600);
      mySerial.println("Hello, world?");
      pinMode(6, OUTPUT);
      pinMode(2, OUTPUT);
      pinMode(3, OUTPUT);
      pinMode(4, OUTPUT);
      pinMode(5, OUTPUT);
    }
    
    void loop() { // run over and over
    
       dato= analogRead(A7);
    
    
        mySerial.println(dato);
       
    
      if (dato >= 493 && dato < 523  ) {
       
        digitalWrite(5, 0);
        digitalWrite(6, 0);
        digitalWrite(4, 0);
        digitalWrite(3, 0);
        digitalWrite(2, 0);
      } else {
        if (dato > 523 && dato < 553) {
          digitalWrite(5, 1);
          digitalWrite(6, 0);
          digitalWrite(4, 0);
          digitalWrite(3, 0);
          digitalWrite(2, 0);
        }
    
        else {
          if (dato > 553 && dato < 583) {
            digitalWrite(5, 1);
            digitalWrite(6, 1);
            digitalWrite(4, 0);
            digitalWrite(3, 0);
            digitalWrite(2, 0);
    
          }
          else {
            if (dato > 583 && dato < 613) {
              digitalWrite(5, 1);
              digitalWrite(6, 1);
              digitalWrite(4, 1);
              digitalWrite(3, 0);
              digitalWrite(2, 0);
            }
            else {
              if (dato > 613 && dato < 643) {
    
                digitalWrite(5, 1);
                digitalWrite(6, 1);
                digitalWrite(4, 1);
                digitalWrite(3, 1);
                digitalWrite(2, 0);
              }
              else {
                if (dato > 643) {
                  digitalWrite(5, 1);
                  digitalWrite(6, 1);
                  digitalWrite(4, 1);
                  digitalWrite(3, 1);
                  digitalWrite(2, 1);
                }
    
              }
    
            }
    
          }
    
        }
    
      }
    
    
    }
    
    
    
    
    
    

    DOWNLOADS