Group Assignment:
-Test the design rules for your printer(s).
Individual Assignment:
-Design and 3D print an object (small, few cm) that could not be made subtractively.
-3D scan an object (and optionally print it).
Here there are a couple of links to previous information about the topic shared by Fab Academy by its official Lesson about 3D printing and scanning and recitation course about functional representations.
There are several different kind of 3D-printing machines in Fab Lab Barcelona. We mainly are using 4 of them, which differ in some aspects such as flexibility of using and setting, materials, nozzle dimension, speed of printing, size, etc. The four models are the following:
- Material Extrusion (FDM/FFF): Fused Deposition Modeling (FDM), or Fused Filament Fabrication (FFF), is an additive manufacturing process that belongs to the material extrusion family. In FDM, an object is built by selectively depositing melted material in a pre-determined path layer-by-layer. The materials used are thermoplastic polymers and come in a filament form.
FDM is the most widely used 3D Printing technology: it represents the largest installed base of 3D printers globally and is often the first technology people are exposed to. In this article, the basic principles and the key aspects of the technology are presented.


- Stereolithography (SLA): is an additive manufacturing process that belongs to the Vat Photopolymerization family. In SLA, an object is created by selectively curing a polymer resin layer-by-layer using an ultraviolet (UV) laser beam. The materials used in SLA are photosensitive thermoset polymers that come in a liquid form.
SLA is famous for being the first 3D Printing technology: its inventor patented the technology back in 1986. If parts of very high accuracy or smooth surface finish are needed, SLA is the most cost-effective 3D printing technology available. Best results are achieved when the designer takes advantage of the benefits and limitations of the manufacturing process.


- Selective Laser Sintering (SLS): is an Additive Manufacturing process that belongs to the Powder Bed Fusion family. In SLS, a laser selectively sinters the particles of a polymer powder, fusing them together and building a part layer-by-layer. The materials used in SLS are thermoplastic polymers that come in a granular form.
SLS 3D Printing is used for both prototyping of functional polymer components and for small production runs, as it offers a very high design freedom, high accuracy and produces parts with good and consistent mechanical properties, unlike FDM or SLA. The capabilities of the technology can be used to its fullest though, only when the designer takes into consideration its key benefits and limitations.


- Material Jetting (MJ): is an additive manufacturing process that operates in a similar fashion to 2D printers. In material jetting, a printhead (similar to the printheads used for standard inkjet printing) dispenses droplets of a photosensitive material that solidifies under ultraviolet (UV) light, building a part layer-by-layer. The materials used in MJ are thermoset photopolymers (acrylics) that come in a liquid form.
MJ 3D Printing creates parts of high dimensional accuracy with a very smooth surface finish. Multi-material printing and a wide range of materials (such as ABS-like, rubber-like and fully transparent materials) are available in Material Jetting. These characteristics make MJ a very attractive option for both visual prototypes and tooling manufacturing. Nevertheless, material jetting has some key limitations that we present in this article.


- Binder Jetting (BJ): is a family of additive manufacturing processes. In Binder Jetting, a binder is selectively deposited onto the powder bed, bonding these areas together to form a solid part one layer at a time. The materials commonly used in Binder Jetting are metals, sand, and ceramics that come in a granular form.
Binder Jetting is used in various applications, including the fabrication of full-color prototypes (such as figurines), the production of large sand casting cores and molds and the manufacture of low-cost 3D printed metal parts.


- Powder Bed Fusion (metals) (BJ): Selective Laser Melting (SLM) and Direct Metal Laser Sintering (DMLS) are two metal additive manufacturing processes that belong to the powder bed fusion 3D printing family. The two technologies have a lot of similarities: both use a laser to scan and selectively fuse (or melt) the metal powder particles, bonding them together and building a part layer-by-layer. Also, the materials used in both processes are metals that come in a granular form.
The differences between SLM and DMLS come down to the fundamentals of the particle bonding process (and also patents): SLM uses metal powders with a single melting temperature and fully melts the particles, while in DMLS the powder is composed of materials with variable melting points that fuse on a molecular level at elevated temperatures.


I will focus on materials used in extrusion processes. On this table we can observe the difference between materials in terms of their physical and process properties:

- PLA is the easiest polymer to print and provides good visual quality. It is very rigid and actually quite strong, but is very brittle.
- ABS is usually picked over PLA when higher temperature resistance and higher toughness is required.
- PET is a slightly softer polymer that is well rounded and possesses interesting additional properties with few major drawbacks.
- Nylon possesses great mechanical properties, and in particular, the best impact resistance for a non-flexible filament. Layer adhesion can be an issue, however.
There are several different kind of 3D-printing machines in Fab Lab Barcelona:
We mainly are using 4 of them, which differ in some aspects such as flexibility of using and setting, materials, nozzle dimension, speed of printing, size, etc. The four models are the following:


1. Ultimaker2
2. Anycubic
3. RepRap1
4. Prusa i3 MK3
There are some useful tools to use while 3d printing process:
- Putty knife is used to remove carefully the piece from the bed of the printer.
- Hairspray is used to cover the working bed, in case it's made of glass or any slippy surface, so that the piece can be easily attached to the ground without leaving any trace of material on it. In case the bed is covered with teflon, the hairspray won't be necessary.
- Post-processing coating


The software needed for the assignmet is divided between:
- Modelling and .stl files creating softwares: Fusion360, Solidworks, Creo Parametric, Rhinoceros, etc. This software is used to model the design and export it into .stl format, which mainly turns the whole model into a complex mesh of triangled geometry to be read by the printing machine software. The mesh configuration sets the finishing quality and geometrical complexity of the piece.
- 3d printing machine software: Cura, Prusa, Slic3r Prusa, etc. This software will set all the material, printer and process settings in terms of filament density, printer temperature, printing speed, infill structure, and many others that will be explained later.
Autors: Josep Marti, Felipe Santos, Diar Amin, Gustavo Abreu and Alberto Martinez.
To test the different printers, the best option is to print a part that shows how the printer behaves in different situations. To do this, we’ve used a file available on thingiverse.
This article explains what should be measured as pointed below:
- Size: the object is 4 x 50 x 50 mm (baseplate) — measure with a caliper
- Hole size: 3 holes (3/4/5mm) — measure with a caliper/drill
- Nut size: M4 nut should fit perfectly — insert an M4 nut; it should need a little pressure
- Rounded print: wave, half sphere — check if all things look nice and smooth
- Minimum distance between walls: 0.1/0.2/0.3/0.4/0.5 mm — depending on your nozzle size and slicer settings you will get different results
- Overhang: 25°/30°/35°/40°/45° — depending on printed material/cooling, these will not be as seen on the rendering provided
We've used the same slicing parameters on every machine to have somewhat similar results. Although we could not use the same filament since the diameters were different.
Layer height: 0.2mm
Wall line count: 2
Top layers: 6
Bottom layers: 4
Infill: 20%
Speed: 60mm/s
Nozzle temp.: 205
Bed temp.: 60
Material: PLA
For the printing process, we will need to import the .stl file with the proper software, Cura (for Ultimaker2, RepRap and Anycubic) or Slic3r for Prusa (for Prusa i3 MK3).
For Slic3 Prusa software, there won't be necessary to change the printers settings, but for the Cura, in case we want to change the printer model we should make the following changes:



Then, the necessary parameters should be set on the configuration:



Once the print is done, we can remove the model from the workin bed carefully with a putty-knife or a blade.

These are the results of the testings:




The Prusa i3 Mk3 did the best printings with accurate measurements, nice bridges, overhangs, spaces between walls and a lot of details.
Anycubic and Ultimaker had similar good results.
The worst result was on the Reprap, we believe we could fine tune the slicing to improve the print. But, other than it having a 0.6mm nozzle, the main reason could be the old filament we’ve used. We may try again with a new one as soon as it arrives.
Since we had to use different softwares and filament between printers, we had very different results, but overall, they were good prints.
For the individual assignment I decided to produce a threaded mechanism for my old stool. Some years ago I got this piece called 'La Pieza', a famous design by the local artist Curro Claret who aims to spread the use of modularity for the reusability of old furniture and litter pieces, to create new and personal ideas.
With this pieza, I created an atelier-style, 3-legged stool. For some time I've been looking for a threaded piece that may change the height of this stool, but most of the options were very expensive or difficult to get (specially crafted in wood or casted in iron). Furthermore, it was very complex to find such a handcrafted object that can be adapted to my stool. That's why I found interesting to try new designs of threaded mechanisms. So this is 'La Pieza':

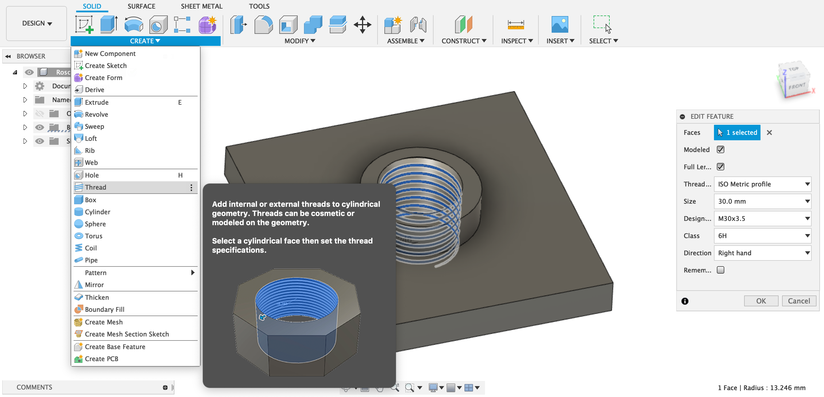
So I designed with Fusion360 an assembly of 2 bodies, the male and the female parts. I chose to use parametric measurements in case that I had to mix it with standarized components. Taking into account first the inner hole of my original piece, I decided to simply start with a 30mm diametre thread with 12cm of length, that will be part of the male part. On the other part, the thread hole, with an assembly tolerance of 6g-6H (a bit loose) to prove whether after printing, it may have any fitting problem.

In the picture below, you can see both parts on the assembly:


The main part of this joint is the screw connection that I need to define on the design process of both parts. The procedure is the same in both cases on the cylinder and hole designs.
First I extrude a squared base and place the cylinder sketch in the middle:


Then I draw the inner hole and extrude as a cut:

Selecting the hole's inner wall, I choose the screw function from the Create menu list and define the screw's settings. I will select the 6H screw class with an M30x3.5 designation:

In the case of the male part, the process is the same, but considering the cylinder's outter surface. As I need a tight joint, I chose the same metric designation, but a 4g6g screw class.

You can see a section view of the assembly below:

And a closer view to see the tolerance between both parts.

Considering the printing results obtained in the group assingment, I chose to keep working with the Anycubic printer. Working with the Cura software becomes also easy in terms of interface understanding, and a wide variety of printing settings that I got used to soon.
#1. Testing screw
Before focusing on the final pieces, I am printing the female part + a small part of the thread to see if the joint works well with the parameters I set, or if I need to change anything because the joint is too loose or tight.


I will use PLA material as it is a quick solid type of plastic to test prototypes, but for the final joint it should be made of ABS as it may need stronger physical characteristics.

I chose a 0.2mm filament for the layer finishing, and a 0.8mm thick wall and 20% infill, to prevent from future failures.
Printing speed should not be higher than 60mm/s, starting at 30mm/s for the initial layer speed.
I will not need any support for this piece but I will set a skirt type build plate adhesion.

The piece should be ready in 33 mins, using around 2.4m of material and a weight of 7g approx.

#2. Female part
Using the same software and printing parameters, I set up the file of the female part as shown below:


These are the printing results of the second piece:


#3. Male part
Again same workflow and settings with the last part. Just keep in mind the position of the piece on top of the plate, to avoid addtional structural supports, as shown below:

Final assembled joint
Either both female and male parts, can be easily joined to the 'Pieza' and to the seat with M5 screws, washers and nuts. Washers will avoid breakings on the surface of the plastic pieces while tighting the screws.

The final result of the assembly satisfies the first expectations. The screw movement seems smooth, but also remains stable in a fixed position. However, a wider section of the screw might give slightly better results against breakings, and also a fully ABS printed assembly will give better mechanical results.
For 3D scanning, there are several tools that can be used, and the results will differ depending on the kind of scanning, lightning, reconstructing and postprocessing skills. Among all the different types that we were shown, I found interesting to use the Kinect cam from Xbox. This device has been widely used for recreational purposes among videogames, and its wide and precise technology has been vastly used for simple open-source 3d scannings.
Here there are some examples of how to use it for scanning objects.
I chose to scan something at medium scale: a bust of myself. Using Skannect software and the Kinnect device.
The process is quite simple and it will take less than 5 minutes. You just need to connect the kinnect to the computer and power. Then open the scanning software (Skanect), and follow the 4 steps easily:
First, preparing the file. This means setting the scanning parameters, browsing a saving folder and checking the scanning conditions of the kinect (all scanning distance should be over one meter between the camera and the objetc/person). The target to scan should appear in green color for the best results, in case the color turns to red, it will mean the distance is too short, and if it is blue, it will be too long. Low quality or accurate readings will make it difficult to isolate the target from the target or other objects around, as well as the file's post-processing or editing.

Second, recording the target. In this process is very important to keep looking the image generated by the software while scanning, to keep the same distance while rotating the camera (manually in this case) all around the body in two or three paralel planes, and also including lower and upper scannings for the space below and over the head, so that no gap should be created on the final mesh file. The movement should be smooth, not too slow, not too fast.

Third, processing the image. At this stage, we sould define the final settings for the file, in terms of mesh conditions, geometry reconstruction, colour, adding or removing parts, filling holes in the surface, etc.

Finally, just saving the file. For saving or exporting the file, it is possible to do it in .obj or .stl formats. This way you can use the files for further purposes like 3d printing, model modifying, or adding to other components. It is very important to keep in mind the parameters on the step before to get further best results.
