EMBEDED PROGRAMING
HOME ASSIGNMENTS FINAL PROJECT

EMBEDED PROGRAMING

9.WEEK

This assignment was like attachment to “Electronics design” where we were making Hello world board. At the end it was great task, so that’s why I suppose this one is also going to be. Reading the tasks, individual, where we need to read our microcontroller data sheet that we used for “Electronics design” and to study and explain it. Also for individual assignment is to program the board to do something, but to try it using different programming languages and environments.

And for the group task is to compare the preferences and development workflows.

So…let’s get down to business.

INDIVIDUAL ASSIGNMENT

First is to read data sheet of the microcontroller, so I looked up in ATMEL data sheet for my ATtiny44 that I used for my hello world board. Right a way on the first page there is whole list of Atmel features for ATtiny24A/44A/84A.

Because I’m still new to this world, I really put my head into it to understand it from top to bottom. First thing that is important is Pin configuration, every pin has it’s own “job”, so let’s se how are the pins for ATtiny ordered.

pins

As you can see the pins are separated in groups:

VCC-supply voltage

GND- ground

RESET-reset input, for resetting when the pulse is longer than the minimum pule length and it also can be used as a week I/O pin

Ports A (PB0-PB3): 8-bit bi-directional I/O port with internal pool up resistor

Ports B (PA0-PA7): 4-bit bi-directional I/O port with internal pull-up resistors, can use PB3 as RESET capability or as I/O pin

There is one thing that I didn't put earlier and that are ADC pins, it's short for Analog to Digital Converter and it means as it says, to convert analog signal into digital.

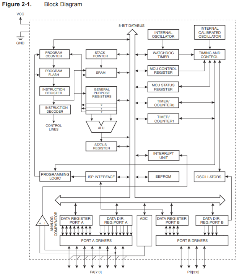
ATtiny24A/44A/84A are as I wrote before, low-power CMOS 8-bit microcontrollers based on the AVR enchanced RISC architecture that uses Harvard architecture in order to maximize performance and parallellisam.

block diagram

After learning about ATtiny microcontrollers I can continue to programing one and try different cods and languages.

PROGRAMMING

For this part I need my Hello board connected to my computer so I can try to program it a little bit more. I need to have in mind that I can use LED and BUTTON on my board. First I'll go for Arduino IDE and than try to progrem it with C.

Arduino IDE

I’m already familiar with Arduino IDE because it was our task for Week7, so I connect my board, opened a Arduino IDE, went on “File>Examples>Basics>Fade”, for first attempt I tried code for fading the LED. But before I can upload it I need to look at the schematics first to make sure where my LED is, on which pin. And for me it is on pin 7, the fade amount I leave it like basics but it can be configurate.

/*
  Fade

  This example shows how to fade an LED on pin 9 using the analogWrite()
  function.

  The analogWrite() function uses PWM, so if you want to change the pin you're
  using, be sure to use another PWM capable pin. On most Arduino, the PWM pins
  are identified with a "~" sign, like ~3, ~5, ~6, ~9, ~10 and ~11.

  This example code is in the public domain.

  http://www.arduino.cc/en/Tutorial/Fade
*/

int led = 9;           // the PWM pin the LED is attached to
int brightness = 0;    // how bright the LED is
int fadeAmount = 5;    // how many points to fade the LED by

// the setup routine runs once when you press reset:
void setup() {
  // declare pin 9 to be an output:
  pinMode(led, OUTPUT);
}

// the loop routine runs over and over again forever:
void loop() {
  // set the brightness of pin 9:
  analogWrite(led, brightness);

  // change the brightness for next time through the loop:
  brightness = brightness + fadeAmount;

  // reverse the direction of the fading at the ends of the fade:
  if (brightness <= 0 || brightness >= 255) {
    fadeAmount = -fadeAmount;
  }
  // wait for 30 milliseconds to see the dimming effect
  delay(30);
}

Here you can see the result of that. It's not much but it's cool.

Now I wanted to add the function of button also, so I searchet again in examples and found under digital "Button", again need to change pin for LED and also for button. And thatn I'm good to go for uploading.

/*
  Button

  Turns on and off a light emitting diode(LED) connected to digital pin 13,
  when pressing a pushbutton attached to pin 2.

  The circuit:
  - LED attached from pin 13 to ground
  - pushbutton attached to pin 2 from +5V
  - 10K resistor attached to pin 2 from ground

  - Note: on most Arduinos there is already an LED on the board
    attached to pin 13.

  created 2005
  by DojoDave <http://www.0j0.org>
  modified 30 Aug 2011
  by Tom Igoe

  This example code is in the public domain.

  http://www.arduino.cc/en/Tutorial/Button
*/

// constants won't change. They're used here to set pin numbers:
const int buttonPin = 2;     // the number of the pushbutton pin
const int ledPin =  13;      // the number of the LED pin

// variables will change:
int buttonState = 0;         // variable for reading the pushbutton status

void setup() {
  // initialize the LED pin as an output:
  pinMode(ledPin, OUTPUT);
  // initialize the pushbutton pin as an input:
  pinMode(buttonPin, INPUT);
}

void loop() {
  // read the state of the pushbutton value:
  buttonState = digitalRead(buttonPin);

  // check if the pushbutton is pressed. If it is, the buttonState is HIGH:
  if (buttonState == HIGH) {
    // turn LED on:
    digitalWrite(ledPin, HIGH);
  } else {
    // turn LED off:
    digitalWrite(ledPin, LOW);
  }
}

PROGRAMMING WITH C

In this topic I’m quiet new so I’ll need to be very focused to catch everything. In searching for good documentation and tutorials about programming in C language, I bumped to student from two years ago, Srejith Mohanan. He explained it so well that I got succeed on my first attempt in order to send one simple sketch to my microcontroller. And with reading step by step I got familiar to that world. So enough of talking and lets get to work.

Programming with C is similar to one with Arduino IDE, but there are all commands developed much easier to use and faster, if you want to enter into the world of microcontrollers and programming, than you need to use C files. Than you can feel it how is it to create new files and pushing the codes to your microcontroller.

To make my first simple test with C, there are some steps:

1. Installing avr-dude This step I skipped because I already have avr-dude installed from week5 when I was making my own FABISP, so if you are interested go check it out

2. This step I also skipped now because it is for checking is your board and programmer working properly. And I was using it right before this task so I know that is working. But for those who need to check it, go to GIT Bash and type “avrdude -p t44 -c usbtiny”. Here t44 stands for microcontroller that you want to program and usbtiny is the programmer that you are going to use. If it’s different for you, be sure to change it. For whole list of programmers type “avrdude -c” and for list of microcontrollers type ”avrdude -p”.

3. Now is time to use text editor, write the program and make sure to save it as Makefile (without extras). For this I used Notepad++ because of it’s simplicity. Just opened Notepad++, file>new and paste professor Neils Makefile. Just be sure to check under “Project” to up the same title as on .c file in next step and check in Makefile is the MMCU correct for your case.

notepad++

4. Next is to again chose text editor, it can be the same you chose for step before. But I chose for this part Atmel Studio. After opening up the Atmel Studio, just go to file, new file and chose C. New window has opened and now is just to write the program and save it as .c in same file like Makefile and with the same name.

atmel
For better understanding I'll explane code in three parts:

1. #include- here you are including library in this case you are including AVR library and also delay function, this means that you are including necessary codes and definitions for Atmel AVR microcontrollers

2. int main(void) - this is main routine, where execution starts, in this case here you specify *DDRA (Data Direction Register, seves to select the mode for the output A or B depends on the port your LED is on

3. while (1) -this part is running microcontroller, in this code we don't have loop but here is where you would run an infinite loop. Number 1=TRUE. You can also see there is under "while" *PORTA (that is statemant to supply the voltage to the pin). As you can see there are these numbers beside DDRA and PORTA, *0b10000000* that means 7 in binary, if we shift 1 to right that means we are shifting from 7 to 1 which maches the pins on our board from 1-7.

5. Now connect like this: COMPUTER>PROGRAMMER>HELLO BOARD>FTDI>COMPUTER

6. Open GIT Bash once again and run “make program-usbtiny” This command will generate .hex file which get uploaded into the microcontroller. Now that’s all done look at your board…it shines 😊

hex
git
led shine