Redraw the echo hello-world board, add (at least) a button and LED (with current-limiting resistor)
Check the design rules, make it, and test it
Use the test equipment in your lab to observe the operation of a microcontroller circuit board
1. Redraw the echo hello-world board (Individual Assignment)
I chose to use Autodesk Eagle software to design my board for this week.
I started with adding the Fab inventory library to Eagle, then I created a new project, and inside the project I created a new schematic.
I started with adding the components of the echo hello-world board from the eaglefab library. The needed components for the board are: Attiny 44, 1uF capacitor, 10K resistor, 20MHz resonator, 2x3 pin header, and FTDI pin header.
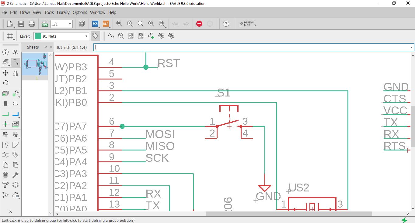
After adding the components, I started connecting them, by clicking on the net icon from the bar on the left, then simply use the mouse to connect the two desired points.
To save the time and effort of wiring every single pin, I used labels. For example, I will need to connect the Reset pin of the Attiny 44 with the FTDI header. So instead of connecting them by a Net, I label both pins and give them the same name "RST".
I will follow the labelling technique from the previous step to wire the 2x3 pin header and the FTDI pin header to their corresponding pins on the ATTiny 44
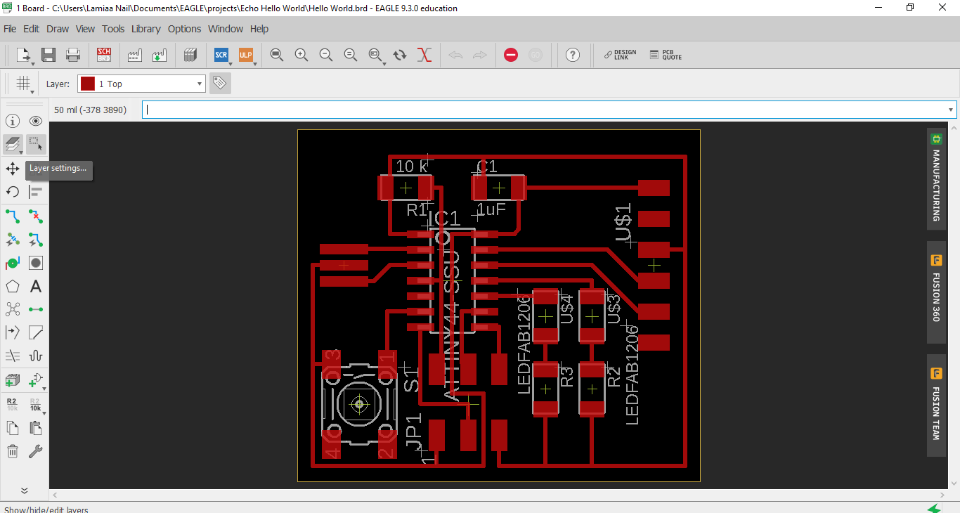
Now that I finished connecting all the components in the schematic, I will now switch to the board.
I started with laying out the components on the desired position on the board, by simpy clicking on and draging them to their new position
After placing the components, I wired them by clicking the route icon on the left bar.
After finishing routing the basic echo hello-world board, I went back to the schematic to add a button, 2 LEDs, and 2 current limmiting resistors
I needed to calculate the current limiting resistor's value, I used the equation R= (Vs-Vf)/I, Where Vs is the supply voltage (5 V), Vf is the LED forward drop voltage (2.1 v according to the LED's datasheet), and I is the LED forward current (20 mA according to the LED's datasheet). Thus, R= (5-2.1)/0.02= 145 ohms. The lowest available resistor in our inventory is 499 ohms, which works fine too even though the LED's light will be a little bit dimmer because the voltage drop around it will be less.
I connected the button to the PA7 pin of the Attiny 44, and the two LEDs on the PA2 and PA3 pins.
I connected the two LEDs to the VCC, considering that it is the closest power line on the board.
Finally, the board is done!
2. Check the design rules, make it, and test it
Now I need to check if the board aligns with the design rules of Fabmodules. So, I click on Tools, then DRC.
A window will open, I will click on Load, then I will choose the Fabmodules design rules file.
Finally, I will click the Check button below, to see if there is any errors with board. There was no errors.
Now, I can proceed to exporting my board for fabriction. I have two images that I need to export, the traces and the cutting frame.
I click on the layers setting icon, hide all the layers, then show only the top layer (the traces).
Then, I check the monochrome box, and set the resolution to a number tha exceed 700 dbi to make sure that Fabmodules can detect the traces, finally click the export button.
I will repeat the previous two steps to export the cutting frame image. But this time I will hide all the layers and only show the Dimension layer.
Now the traces and the frame are ready to be imported into Fabmodules for fabrication
I imported the traces image, chose the machine, calculated the toolpath and finally sent it to the Modela.
The traces were milled successfully
Afterwards, I imported the cutting frame image, calculated the toolpath and sent to the machine to cut the board
Now the board is ready for soldering!
The final board
3. Observe operations of microcontroller (Group Assignment)
We actually did this task in the output devices week, as it was necessary for us to understand the concept of PWM, and how it is visualized using the Oscilliscope.
For this purpose, We hooked the servo board to the oscilliscope, connecting the signal pin and ground.
We pre-programmed the board to output a PWM of 1, 1.5 and 2 ms, corresponding to 0, 90 and 180 degrees on the servo motor.
Observing the PWM values on the screen, we noticed how the width of the signal wave changes from 1 to 1.5 to 2 ms, which was amazing to actually see it in action!