Computer-aided design
Aliens
In this weeks assignment, I had to design my final project using a 3d-model software. I have used Fusion360,because I think that Fusion is the best software to produce precise models of ideas. I started off with using a sketch to draw lines of the longboard deck. To do this I have used the line tool at the top bar. the system is very simple, I just draw the lines of the form my object will have. After that I just extrude these to have my object.
I just drew a line to create a rectangle first,
and added a nose and a tail to that rectangle to give it a longboard looking form. I just draw the lines still using the line tool.
Now I am ready to extrude my object, to do this I select my sketch and press "E". Pressing "E" will result in opening the extrude tool, the tool is also under Create -> Extrude. With this tool I am able to just drag my object out of the sketch, for more exact extruding I typed in 5mm.
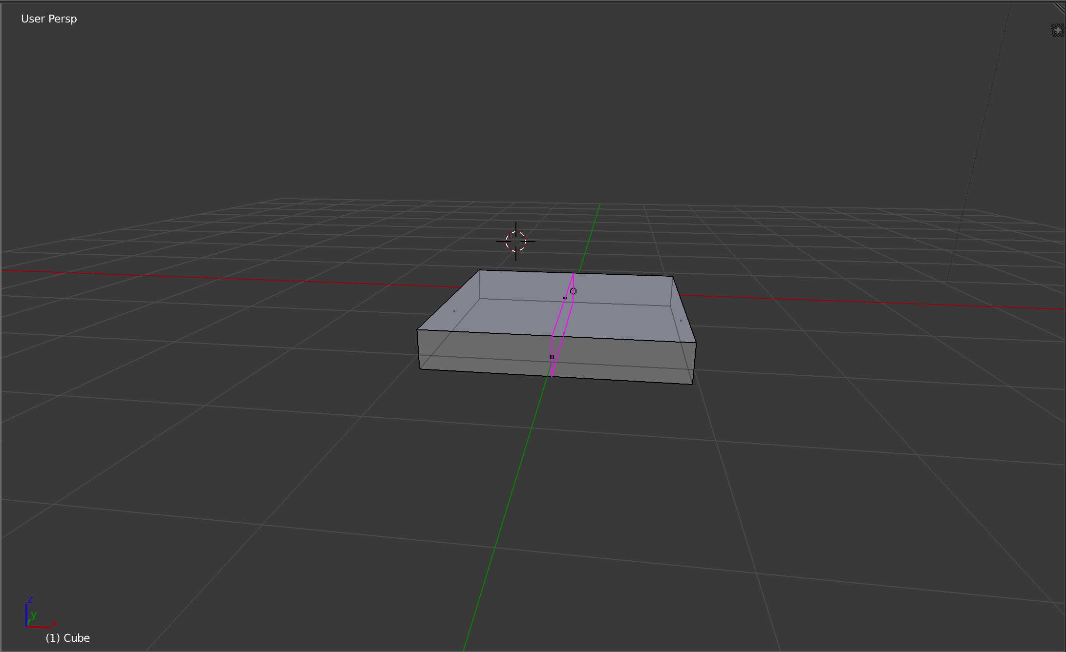
Now I have a deck with 5mm thickness, which is an actual object. I can even rotate it in a 3dimensinal room and take a look at the object from every side. The next step I did, to make it look more lik a actual longboard deck, was to add fillet to the edges to round them up. So I selected the fillet tool under Modify -> Fillet or just press "F".
Now I select an edge and type in how much I would like to round it up. Simply dragging it a little bit gives a feeling in how the edges will change.
After rounding up a few edges my deck looks like this
Then I wanted to create some trucks under my deck. To do this I have used the sketch function again. I selected the surface I wanted to have the trucks on and started to draw a rect again to extrude it afterwards.
Then I've put a cylinder onto it, but now I have used the create tool. This tool creates 3d objects directly, so you dont have to extrude it. But I am only able to create boxes, cylinders, spheres s.o. With the drawing tool I am able to create free forms.
I made a second cylinder to use it as a cross bar for the trucks. The problem is that the cylinder is rotated wrong and has to be moved to the truck. To do this I have to either press "M" or click on Modify -> Move at the topbar. I am now able to move it using the arrows or rotate it using the circles.
I have copied the truck, also using the moving tool by checking the copy box in the moving preferences aon the right side. Now my longboard looks like this with the trucks
Now I wanted to put some wheels onto the truck, to do this I just created a cylinder.
and extruded it a little bit too much to give it a fillet aferwards.
Adding a fillet to the cylinder, gives it a smoother finish and make it look more like a longboard wheel.
Then I have added a hole to the wheel using the hole tool under Create -> Hole. Select the tool and press onto the surfarce you would like to make a hole in. There is also a chance to select which hole type you would like to have. Just enter the hole size or drag it as you like it and its done.
Now I just copied the wheel three times and placed the wheels to their spot giving me this result.
The only thing left now is the drive of the lonboard because it is supposed to be an electrical longboard. I started off with sketching a form to attach the motor to the wheel with a belt.
I've also rounded up the edges of the form a little bit so it integrates to the form of the wheels. I placed the form behind a rear wheel and attached it to the bar of the truck.
Now I've put a hole in it for the electric motor. This time I used another technique to make a hole. I just simply draw a circle using the line tool and extruded this circle into the form so it takes the negative material off.
After that I have made an elecrtical motor which can be attached to the form and goes trough the hole.
the last thing to do is attaching a belt between the wheel and the motor. To do this I started of by drawing a line where the belt should be using the line tool.
Then I created a offset line using the offset tool unser Sketch -> Offset. it is very easy to use I just selected how m,uch the offset has to be and pressed enter.
then I simply extruded my created line to have the actual belt.
Now I just moved the belt onto the motor and move the other parts to the right spot to.
My finished 3dmodel looks like this

BLENDER



The second modeling software I will use is Blender. Blender is a free license and open source software for free modeling, animation, rigging, simultaion, rendering, compositing and motion tracking. I would say getting used to Blender is harder than it is in fusion but the outcome of blender models are insane, people are modeling very high qualitiy models for movies and games.

Here you can see a example ov very advanced modeling in blender

The standard window after starting blender is this, it starts with a cube that I am able to use or delete if I dont need it. To create new forms I can simply press Shift+A to select a new form (cube, plane etc).
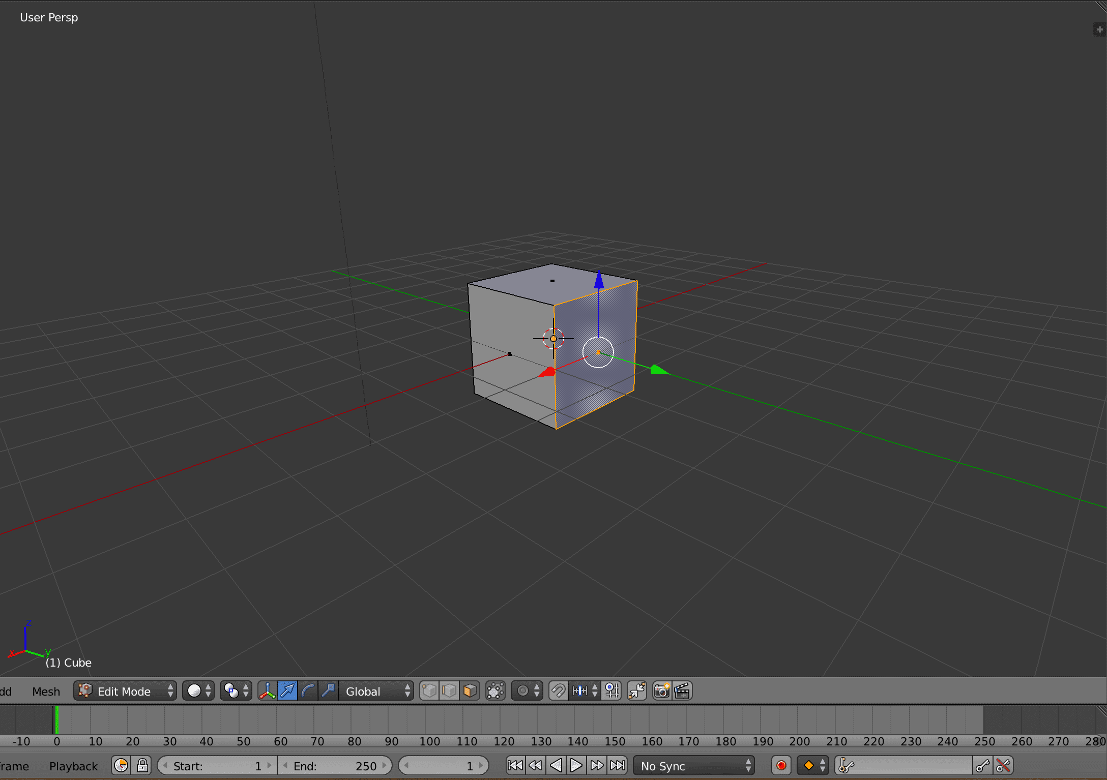
Now with the cube selected, I am able to move it around and turn the camera around it pressing the middle mouse button. I am in the select mode at this moment, this mode is for selecting the object I would like to edit. With the object selected I can press tab to get to the edit mode.
On the bottom bar there are different icons to select, the most important ones are wether you would like to edit the face, the edge or the vertex. I will select face, because I will move the face to make the cube bigger.
Then I simply select the face I would like to move.
And slide it along the axis I like to move the face on, to the place I want the face to be.

By pressing on the numpad, I can switch my view between perspective and orthogonal. This is useful for editing and alligning objects.



  • NumPad 0 = Camera Perspective
  • NumPad 1 = Front ortho(looking back)
  • NumPad 3 = Right ortho (looking left)
  • NumPad 5 = toggle Perspective/Orthographic
  • NumPad 7 = Top ortho (looking down)


I dont have a numpad on my laptop, but in the preferences there is a function called "simulate numpad", so that the numbers on your keyboard simulate beeing a numpad so you can move

In Blender I am able to use loop cuts to model my object. A loop cut simoly cuts the object in a specified area so that I get more faces and edges I can move. For doing a loop cut I just press ctrl+r to get to the loop selector.

I can now move the loop and even add more loops by scrolling up and down. When I am happy with the positioning I just hit the mouse button

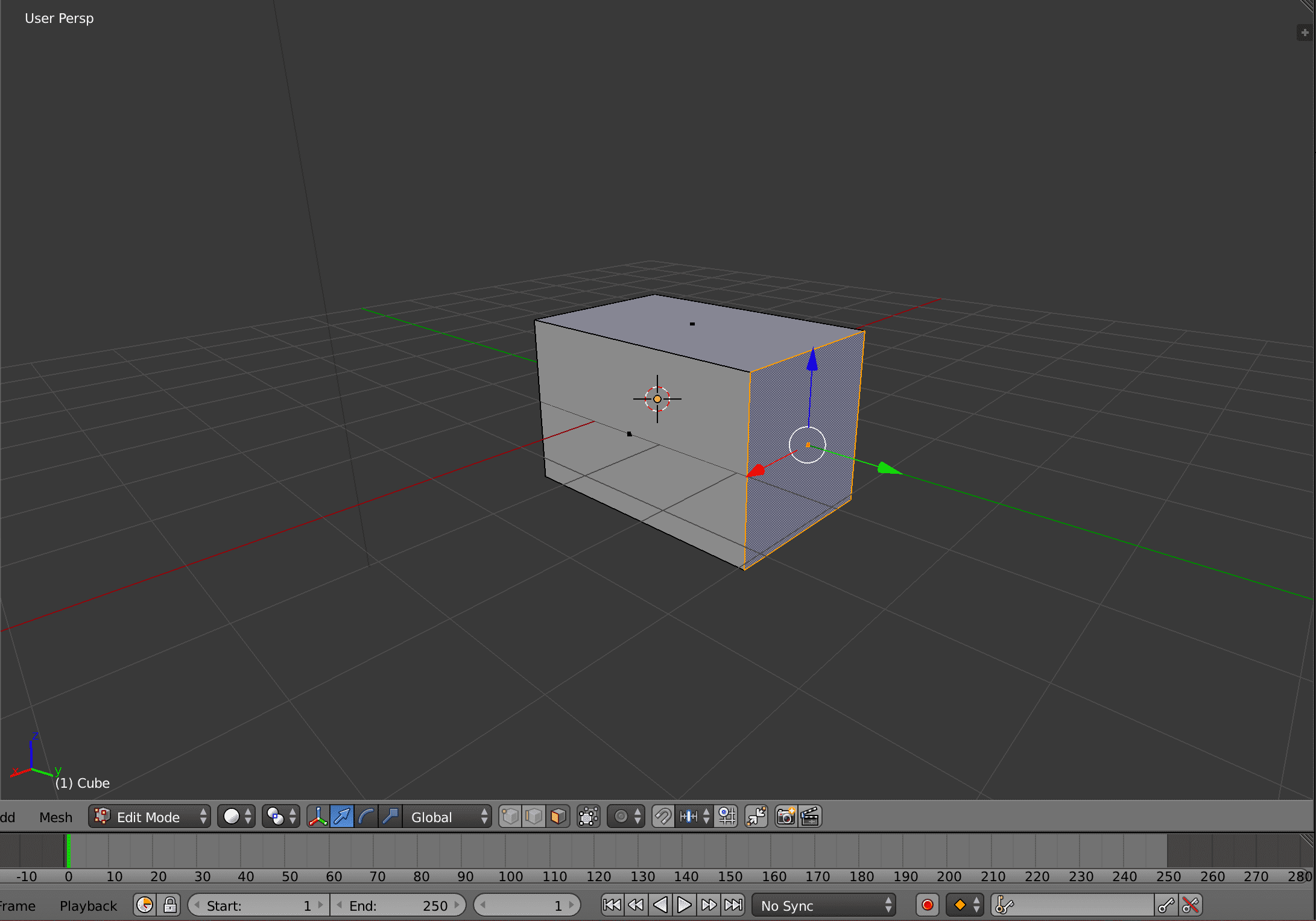
With the edge modifier selected I can now pull out the edge from the cube.

Still with the edge selected, I can now press "B" to add a bevel to the edge.

Now I can sroll up to add more edges to have a smoother bevel.

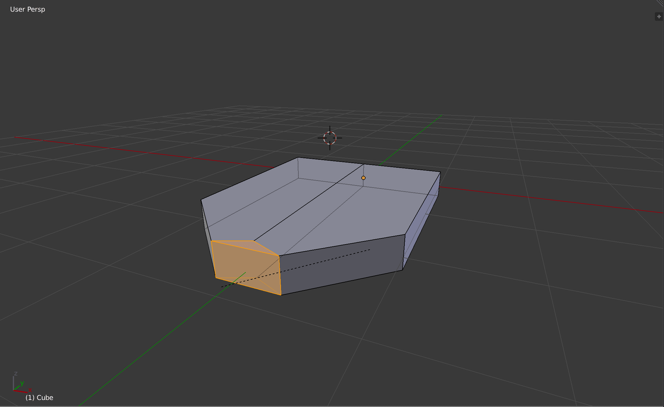
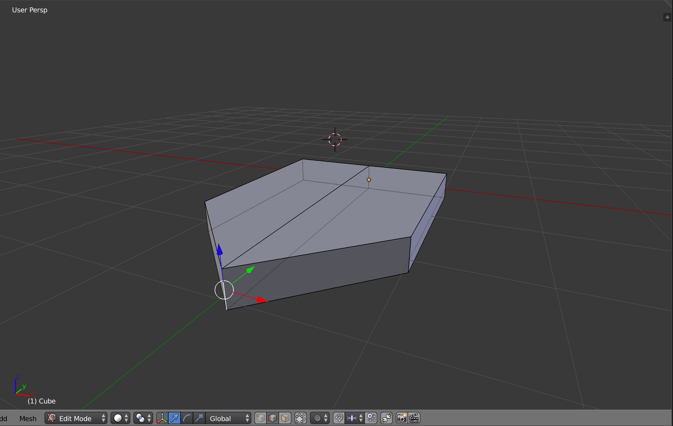
Then I will adjust the edges of the skateboard, so thst it will look more like a skateboard

But this is only the half of the model, I will create the other half by using a modifier. On the right bar, I can add a lot of different modifiers to my model by navigating to "add modifier".

I will select the mirror modifier to mirror one side to the other.

On the right side I can now change the settings of the modifier. I will have to select the right axis I want my model to be mirrored at.

The side I have modeled will now be mirrored to build the whole board.

Compared to fusion360, blender is more of a modeling software. When very precise models, with exact measurements are required fusion is the right choice. When modeling more creative models blender is the right choice, because of its free modeling functions.

LIBRECAD



LibreCad is a vector software for designing 2d designs. I used it to work with the laser cutter.
On the left side there are different forms to choose from: lines, squares, circles and curves. Clicking on one of these forms will open a menu.

On the bottom bar there are also selectable points, these are settings for the cursor snapping

I will open the line menu and select 2-points to create a line between two points.

Now I can click on the first point

Move the mouse to another spot and place the second point to create a line between them

If I would like to edit my sketch now, I can do that with the different tools also to find in the left bar.

I will add a fillet to the corner of my cube using the fillet tool

With the fillet tool I select two lines, which are connected in an angle. Click on the first then to the other one to add the fillet between them.

Finally the edge looks like this..

LibreCad has a lot features that kind of work after the same principles. For example when I want to draw a circle, just like the line, I select the circle in the left bar.

the circle menu pops up and there are different ways of placing cirlces

I will use center point, to place a circle around my cube. Different options could be more useful in specific situations. For example if I want to place a cirlce between two points, I would choose the 2 points options.

Now I will click on the center of the cube and drag my mouse until the circle touches the corners.

Then I will enter by pressing the left mouse button and my circle is drawn.

Thats just some basic steps into LibreCad there are a lot more functions to try out and use, but usually they are all working in the same way.



GIMP



Gimp is a free and open source raster graphics editor. It is mainly used for editing images but also for free-form drawing.
I will show how to use gimp for raster drawing.

First things first I will create a new Picture navigating to File -> New

Now I can create an empty image which I can draw on, the resolution in my case doesn't really matter, but If you are going to draw something that has to have a specific size check the resolution.

Now with my empty image I can go on with selecting a tool on the left down side. I will choose the pencil first. You can recognize it by the pencil icon.

When the pencil is selected, another menu will pop up in the left down side right under the tools menu. Here I can change things like pencil width, strenght s.o.

With everything set I am now able to draw on the image by clicking on the image with my mouse. It's just like drawing a picture and is very easy to use.

Pressing the shift button will create a line between the last placed point and the cursor.

the shift button will create a straight line to wherever the cursor is.

It's very helpfull for more precise drawings in gimp, I have tried to draw a cube using the line modifier.

There are a few other tools to create raster lines such as the brush and the airbrush, which are simulating drawing of a brush or an airbrush. You can use them like you use the pencil, just select and start drawing.

Also ith is possible to erase lines that has ben placed already, by selecting the eraser tool on the left menu.

Erase the lines by simply dragging the cursor over them and holding the left mousebutton down

Exploring gimp can be very fun, espacially because of its image editing abilities, there are ways to create sketches out of your images and other stuff. As a free software I would say that gimp is one of the best alternatives to photoshop.
All in all I would say that working with 2d software is much easier than it is to work with 3d software, but that doesn't mean that 2d software is less spectacular. There are projects you can only do using the 2d software and there are things you can do with 3d software. Espacially when it comes to laser cutting or engraving things I would highly recommend to use a 2d software, because they are much easier to handle and mostly do what the user would like to do. 3D software often needs more time to get used to and is harder to get started with, but of course this is based on you knowledge about modeling software in general. It was fun to try out different software, which I have never used before. Would I use them in the future? I would say it is always good to have a backup software you can use when anything goes wrong with the main software, but of course I would stick to the software I know already just because I didn't have the time to get used to new software, nevertheless when having the time it's good to try a few things out and find the ideal software for your needs.

Download: Blender.org Fusion360 LibreCad Gimp
Click me for the skateboard!
Click me for the skateboard!
Click me for the librefile!