Assignment
Group asiignment
- - design a machine that includes mechanism+actuation+automation
- - build the mechanical parts and operate it manually
- - document the group project and your individual contribution
What I did
- Designed joystic for game console
- Assembled the game box
Ice Cold Beer
Our first intention was to make a multipurpose cnc machine to be used for plotting,cutting etc. Since the time we had was very limited we decided to skip the same. Then our plan B was executed to make an arcade game. Since we were fans of arcade game, we searched for lot of arcade games in the internet. Finally we decided to make a game as below..
After designing of our concept, to our astonishment we found a very similar game named as 'ICE COLD BEER'.It seemed very similar to our concept...
Ice Cold Beer is a mechanical arcade game released by Taito in 1983. The game is in a similar cabinet to an arcade video game, but where the screen would normally be there is a vertical wooden playfield dotted with holes. Two joysticks on the control panel control the height of the two ends of a metal bar that moves up and down the playfield, with a ball bearing rolling back and forth on the bar. The playfield is an amber color, and the holes in the playfield are suggestive of bubbles rising in a mug of beer.

The objective of the game is to use the two joysticks to tip the bar back and forth and maneuver the ball up to a specific lit hole on the playfield, while avoiding unlit holes. When the player deposits the ball in the lit hole, the ball and the bar return to the bottom of the playfield, and the next target hole is lit. The game begins with the bottom-most hole lit, and subsequent lit holes become more and more difficult to reach while avoiding unlit holes.
Week 1: Mechanical Design
The moving parts were designed by Joel George Alex I was assigned to design the joysticks for arcade. For that I choose Fusion 360. We started a share group in Fusion 360 to collaborate our designs.
The outer box was designed by Jofin

joel has designed the mechanism. So I need to add the mechanism as a refference to his design. For that I opened the machine week in fusion 360 and started designing.
Joystick
Started designing in fusion 360

Downloaded the 3d file of pcb and joystic fro reference

Next step is to design base of joystic assembly.

Designed stick and changed the colour.

Added the fial part

Image after rendering.
Download design files here
Final design
Now we need to cut the whole parts using a CNC machine.

Cutting using shopbot.

Some parts didn't cut properly, I had to move manually.
Completed pressfit assembly. For beautification purpose we have used matte black vinyl sheet.

First prototype.

Final design of mechanism.

This is the sliding bar. First trial cut.

For runnig first time, fixed an extra 6mm sheet behind.

First prototype

Revised design for back plate.


Next task is to make a ball returning mechanism.



Heroshot

In future we are planning to add features like display with timer,scores notification,also to provide some rewards like point/food products etc. A startup company had showm interest in commercializing the machine and giving their product as reward for winning the game
Download design files here
Download fusion design files here
WEEK 2 automation
We have completed the mechanical part last week. This week we are going to automate it. Fot that First I needed to know what is there to automate
- The Slider Movement
- The limits
- Point system
- Start/End
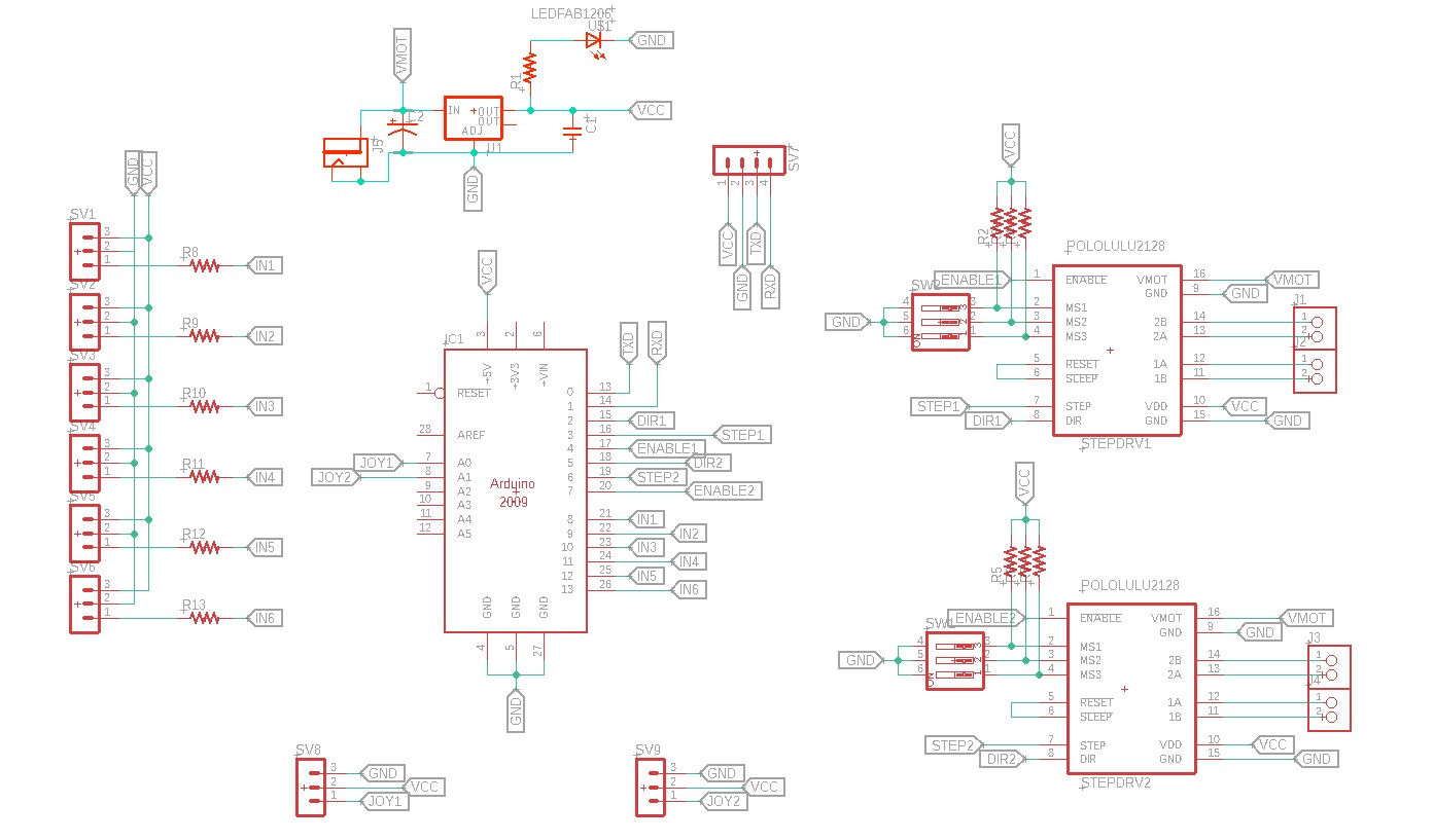
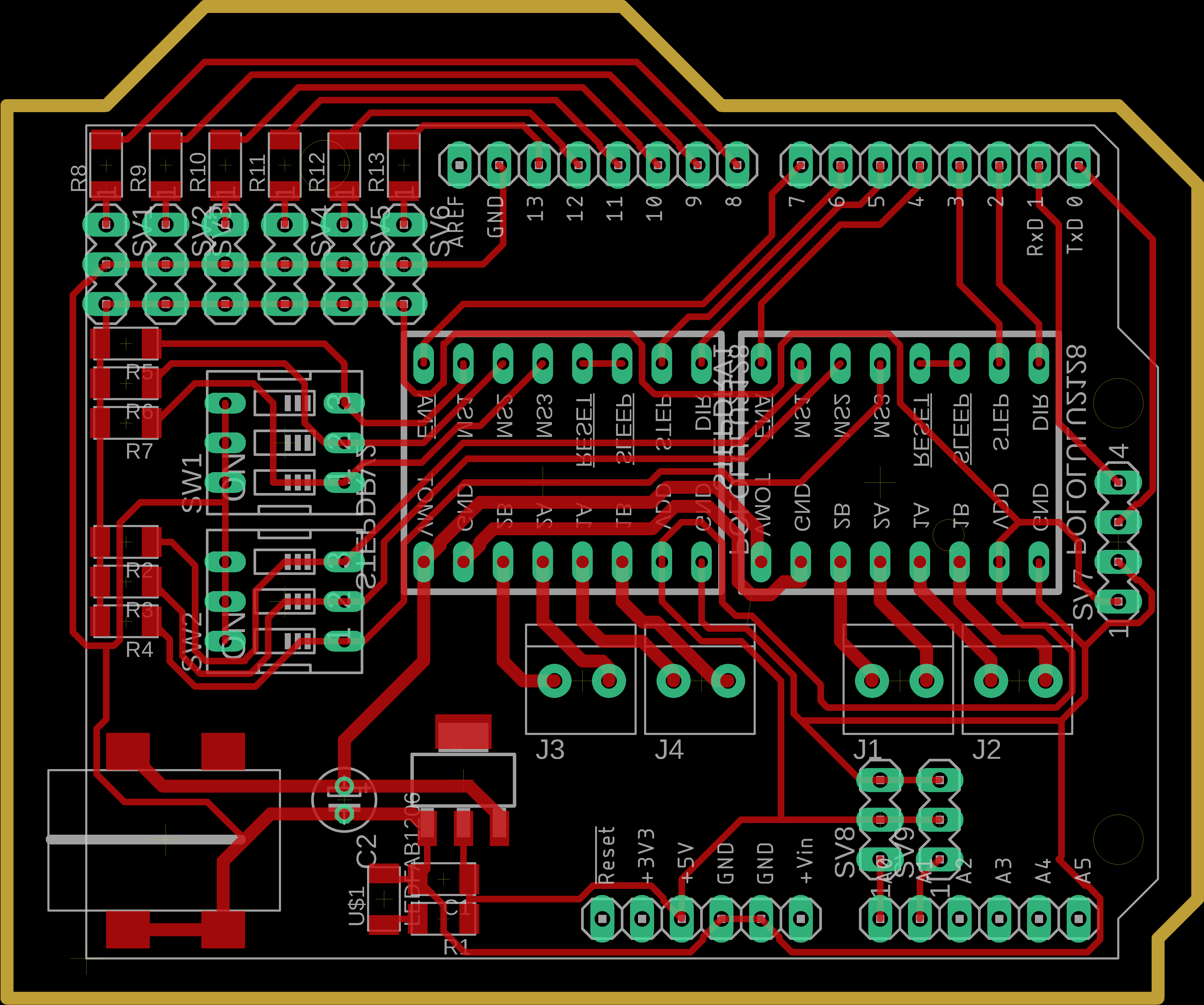
Designing of the circuit board was done by Jofin
Mechanical automation was done by Joel

Schematics

Autorouting

Mill

Drill

Cut
Testing mechanism
Download design files here