Electronics Production


Group Assignment

Individual assignment

Learning outcomes:

Have you:


Group Assignment

Go to the group assignment page

Individual Assignment


This week I will be making an ISP (In-system programming) or in-circuit programmer.

I chose to do Brian's ISP. I chose it for its simplicity and cost as it is stripped down to a bare minimum of components.

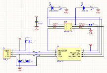
Brian's ISP image 1 Image from Brian's ISP's page

Brian's ISP image 2 Image from Brian's ISP's page

The process will be split in phases: Milling, Stuffing/Populating, Debugging, Programming:

Milling

In this phase I will be using the following:

Fab Modules

- I started by downloading the Traces (1000 dpi) and Outline Cutout (1000 dpi) of the circuit provided in Brian's tutorial.

Image from Brian's ISP's page

Image from Brian's ISP's page

- At Fab Modules

I selected the option "image (.jpg)"

Image capture from my computer

I chose the image file

Image capture from my computer

Once the image is loaded, I selected "output format" and then "G-codes (.nc)"

Image capture from my computer

In Process, I selected "PCB traces (1/64)"

Image capture from my computer

Before calculating, I changed the cut depth to 0.05, half of the default value, as I was being a bit cautious.

Image capture from my computer

Then I pressed calculate

Image capture from my computer

After calculation, I proceeded with an inspection of the tool path to make sure that all traces were covered. By holding the left mouse key, I was able to move the image, and with the wheel button, I could zoom the image to better check the tool path.

Image capture from my computer

By holding the right mouse key, I was able to even see it with a different perspective.

Image capture from my computer

Lastly, I saved the file for the milling process.

Image capture from my computer

Image capture from my computer

To outline, I followed the same steps as before, except I chose "PCB outline (1/32)" instead of traces.

Image capture from my computer

2- Mach3

I started the preparation of the CNC by milling a pocket the size of the blank PCB (76x50x1.5mm)

Image capture from my computer

Milling the pocket

Photo of my CNC making a pocket for the blank PCB

Finished pocket

Photo of my CNC finishing pocket

Gluing double-sided tape on the FR1 board

Back of blank PCB

The end result is this.

Finishing the outside of the ISP

Milling the cutout of one of the ISPs

Image capture from my computer

Removing the PCB from the pocket.

Image capture from my computer

I used a blade and sandpaper to remove shavings left from the milling process.

Image capture from my computer

Removed the double-sided tape from behind the PCB.

Image capture from my computer

3. Stuffing

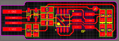
Based on Brian's ISP's page tutorial, I started by creating a spreadsheet with the components and their positions.

Image capture from my computer

Image from Brian's ISP's page

BOM

Components

Location

Digikey or Mouser

Part number

Manufacture Part #

- ATtiny45 or ATtiny85

U1

ATTINY45V-10SU-ND

ATTINY45V-10SUR

- 2x 1kΩ resistors

R1, R6

311-1.00KFRCT-ND

RC1206FR-071KL

- 2x 499Ω resistors

R2, R5

311-499FRCT-ND

RC1206FR-07499RL

- 2x 49Ω resistors

R3, R4

311-49.9FRCT-ND

RC1206FR-0749R9L

- 2x 3.3v zener diodes

D1, D2

BZT52C3V3-FDICT-ND

BZT52C3V3-7-F

- 1x red LED

D4

160-1167-1-ND

LTST-C150CKT

- 1x green LED

D3

160-1889-1-ND

LTST-C230TBKT

- 1x 100nF/0.1uF capacitor

C1

399-4674-1-ND

C1206C104KARACTU

- 1x 2x3 pin header

ISP

649-95278-101A06LF

71600-006LF

After that, I proceeded to solder all components in place.

3- Pre-Debugging

I started with a visual inspection.

Semi-finished ISP Photo of my semi-finished ISP

OK, I need to clean a bit more.

With the multimeter, I looked for shorts and nothing was detected, especially between Vcc and GND.

Overall, the board seemed fine, so I proceeded with the programming.


4- Programming

In order to program the fabricated programmer, I made use of a hardware called UsbASP. Extracted from Thomas Fischl's website, he describes it as:

"USBasp is a USB in-circuit programmer for Atmel AVR controllers. It simply consists of an ATMega88 or an ATMega8 and a couple of passive components. The programmer uses a firmware-only USB driver, no special USB controller is needed."

My old and faithful USBasp

You use it just like the tinyUSB.

The header poking out of the transparent plastic cover is to program at 8 or 16 MHz. The USBasp I have does not detect speeds automatically, so simply install a jumper to change speed modes. This is necessary, for example, when programming the ATTINY44 or 45 (slower speeds) while with an IC like the AT90USB1286, it can be programmed at 16 MHz. The new firmware on these programmers usually can detect the speed of the chip automatically, like the ones sold today at Aliexpress for less than 2 dollars.

So going back to the software, under Ubuntu for Windows 10 (Linux Windows Subsystem), I started by installing the programming environment with the code sudo apt-get install avrdude gcc-avr avr-libc make

Capture of my computer screen

With the prior command, the programs got downloaded.

Capture of my computer screen

I then downloaded the firmware source to a directory. Following that, I ran the command make

Capture of my computer screen

Using Sublime Text, I edited the makefile file and replaced the entry "PROGRAMMER ?= usbtiny" with "PROGRAMMER ?= usbasp".

As explained before, making a USBtiny, I did not have a programmer other than the USBasp, so that's why I replaced the code with the one compatible with my device.

Capture of my computer screen

I then ran

make flash

Capture of my computer screen

But no success. So I ran lsusb to get the list of available USB devices.

And I got a message "unable to initialize libusb: -99"

Capture of my computer screen

After a quick search on Stack Overflow, I found out there is no support for USB under Windows 10 Ubuntu shell yet! Argh!

Note: I haven't confirmed yet, but apparently in 2020, USB is supported in Windows Linux Subsystem OS, but not at the time of making these exercises.

Capture of my computer screen on Stack Overflow

Then I gave up on Ubuntu Bash for Windows 10 and ran a copy of Ubuntu under VMware Player. At Ubuntu, I ran:

sudo apt install avrdude gcc-avr avr-libc make

Capture of my computer screen

This time, after running lsusb, I could see that the device is present.

I ran

make

in order to compile the firmware.

Capture of my computer screen

I then ran

make flash

But again, I got an error message.

I realized that Brian's ISP has to have a jumper installed in order to program the ATtiny45, and yes, I forgot to solder the jumper.

The Programmer needs to have the jumper soldered while programming and then have it removed afterwards.

That made me remove the shrink tube I had installed prior.

Photo of my semi-finished ISP

So I did it!

And it works!

Capture of my computer screen

Next, I ran

make fuses

Capture of my computer screen

After having the firmware uploaded and fuses burned, my new ASP would not be recognized.

So back to debugging…

I ended up measuring each resistor value and replacing the ATtiny with a new one. With a multimeter, I found out that the R1 1K resistor was not working. I replaced it, and voila! Board detected!!! Oh, also, I decided to install a USB connector I cut from an old cable, and after some washing, that's how it looks.

Tiny ISP without cover Photo of my tiny ISP without cover

Tiny ISP with cover and programming Photo of my tiny ISP with cover and programming

Final command make rstdisbl

Capture of my computer screen

It worked! Now I remove the jumper!

Capture of my computer screen

It works! That is proved by the detection of the USBtiny by the Linux command lsusb as shown in the picture above and zoomed below:

Capture of my computer screen

5- Final Test

Not tired of changing platforms, I decided to test Windows. Here I print how I load the driver for my USBasp. I use this very useful software that makes installing drivers on Windows 10 less traumatic.

Loading the driver on Windows, I use the tool "Zadig_2.2.exe"

Driver installation screen Capture of my computer screen

Here I show a recent print that proves the USBtiny is detected under Windows. Since I have done this exercise years ago, I do not have the driver installation procedure outlined for Windows, but I have shown its detection before on Linux as well as now on Windows.

Recent capture of my computer screen

After the driver installation, I tested under Windows the burning of my 3D printer board's firmware. The firmware I burned, as just outlined, was the firmware for a Printrboard I made years ago with the open-source plans.

In the terrible footage below, you can see this happening with the code avrdude -c usbtiny -p at90usb1286 -U flash:w:BootloaderHID.hex:i -U lfuse:w:0xDE:m -U hfuse:w:0xdb:m -U efuse:w:0xF0:m

To eliminate confusion about whether the fabricated USBtiny burns or not, let's dissect the code above:

  1. The first part avrdude is the name of the program.
  2. Then -c usbtiny defines the programmer name, "usbtiny" is the fabricated programmer name.
  3. Next -p at90usb1286 is the target IC to be programmed, here the AT90USB1286 that is installed on my Printrboard.
  4. -U flash:w:BootloaderHID.hex:i defines the name/location of the firmware to be loaded, in this case "BootloaderHID.hex".
  5. -U lfuse:w:0xDE:m -U hfuse:w:0xdb:m -U efuse:w:0xF0:m is the part of the command that burns the fuses.

The above-mentioned is shown in the terrible footage ;-) below

All working!