Week 6

Electronic Design

Designing in Eagle

I downloaded Eagle on my computer, found the Fablab library for Eagle and imported it to the program. Then I activated the library, I could not find the ATtiny1614 in the Fab library so I found it on a website called SnapEDA and downloaded "Symbol" and "Footprint". You can find it here

I created a new project and started my schematic. I placed the components I needed for the Helloboard1614 and added a button, two leds and two extra pins for later use. Before placing all the components and connecting them in the schematic I talked to Vilhjálmur in Fablab Höfn and he showed me how he had done that.

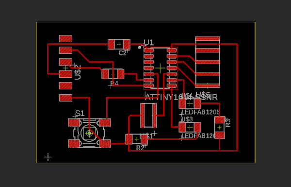
Next I started routing betweeen the footprints. I tried using "autorouting" but didn't like the results so I did that manually. The board looked more simple doing it that way, routing the "ground" around the components f.ex.

I exported the image from Eagle in high resolutionand selected "monocrome". I opened the image in "inkscape". In Inkscape I removed two of the 5 pads that were not needed for the design. Then I created the outine and exported the traces and outline seperately for milling.

PCB milling

I had problems with milling the board. The pcb boards were warped and I didn't get an even milling, either too deep or too shallow.

I found a smaller PCB board and the milling was better, I still had to finish a small area of the board with a dremel to get rid of some copper. Next I found all the components for the board and did the soldering.

I decided to program the AtTiny 1614 board with Arduino Nano. I found a good tutorial, the link is here. I had to instal the right board for Arduino IDE. I needed a 10uf Capacator that I placed on reset and ground to obstruct the short reset button upload.

Your browser does not support the video tag.

© Þórður's website HTML5 UP.