About my project called miniRadar by using in trucking the birds in rice filed according to my project its using the ultrasonic sensor and servo motor and buzzer i'm create the interface application by using Java code using to monitoring my project. my project it divide into the part that part as the same of weekly assignment according in my project in our country there is a big problem in our field of rice because we have the many birds in the rice field so my project its to solve that problem we use my project to truck the birds and then produce the sound using to avoid the birds.
about sensors that i have in my project its one called ultrasonic sensor the ultrasonic sensor is using to truck the birds by using the ultrasound as in input of my project.

that sensor is used to truck the birds as in put by using ultrasound

we use that sensor to rotate the ultrasonic sensor because that ultrasonics sensor is to capture the birds in from 15 up to 165 degrees.

using that buzzer to produce the sound.


I have made some CAD design in the week of Computer Aided Design itself a bout in design we design the cover in soldworks means that we use 3D in my design first is the cover of my project








we print my cover of project by using 3D printer











Arduino Source Code with description of each line of the code:





that is the complete Processing Source Code of the Arduino Radar:

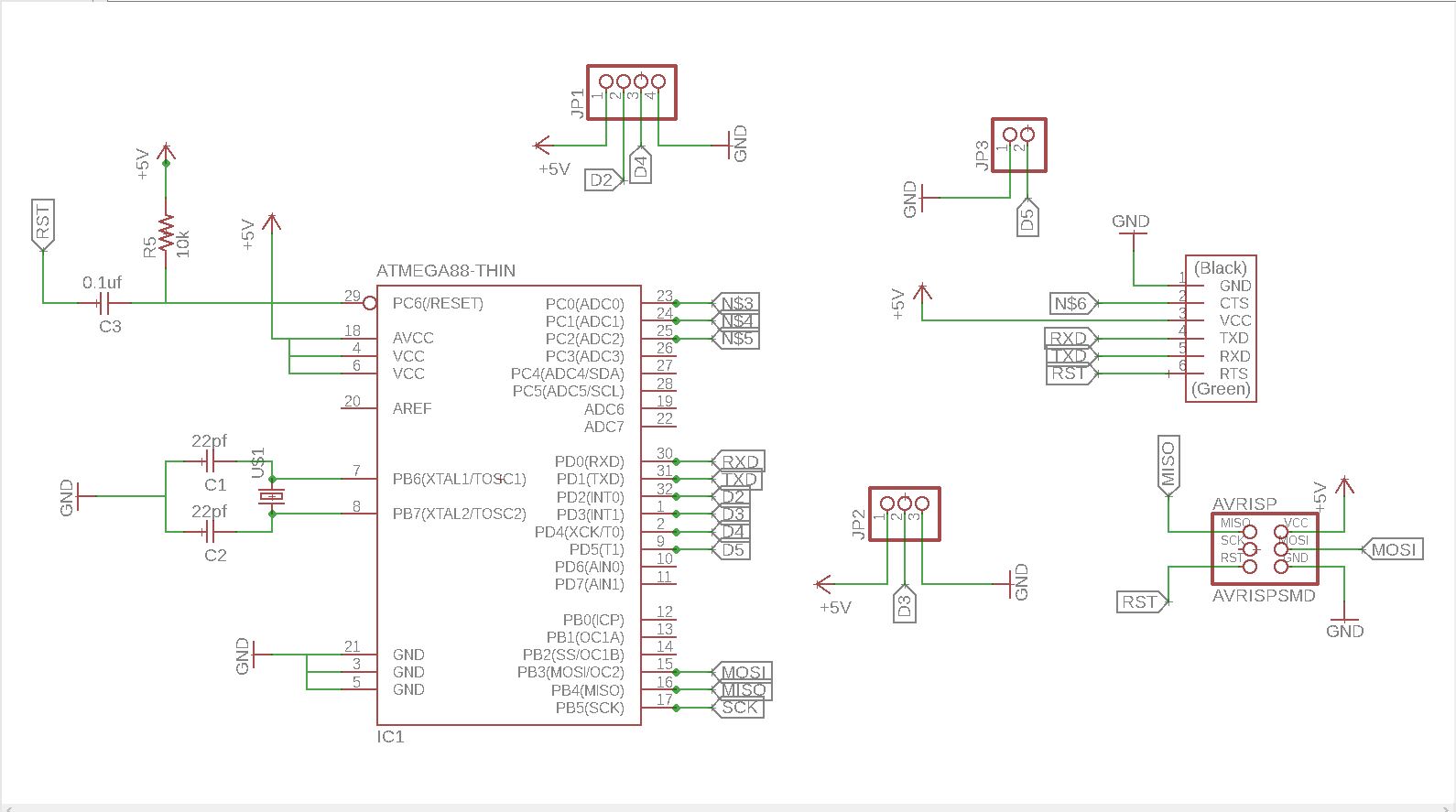
we can begin to skech in software called eagle

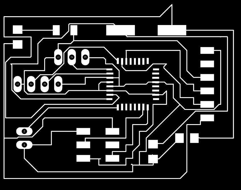
we can convert the schematics that are design in eagle into to board.

conevert the board into the png in trace.

create the png of outline.

I have first converted my images from .png to .rml since its what the milling machine takes as input. I used fabmodules to convert fabISP images to rml. On Input format drop down I choosed image(.png), on output format I choosed Roland mill(.rml), and on process I choosed PCB traces(1/64). And continued selecting on machine I choosed SRM-20, other settings were made automatically then I clicked on Calculate button for converting it.

that schematics show some configuration by using fab modules





