Final Project


In this video I show how the system is coupled at the machine 0 CNC, and the operation and the movements coupled with the machine.

Clay Injector

Introduction

My project is based in the CNC machine, I will occupy Its exactitude and add all your motors in the head to have more liberty in the space to work, the objetive is place any the molds and the machine know the position and pour the paste inside, the machine will have a container to this paste and with a pressure motor to move it, this will generate a constant pressure, take precaution with the paste because is very thick and when it dires can obstruct the duct.

For this process, I try to become a process automatic, this process you can control of the time to need the mold be filled with material, with the machine I need control this level to the paste ceramic, this process it will be controlled with a sensor to the machine know when the level of the paste in the mold get down, if you can control this process of the ceramic, you will gain time at the moment of development, avoid a person make this process.

Learning Outcomes:

demonstrate 2D & 3D modelling capabilities applied to your own designs

2D and 3D design

3D printing

In the design, I use solidworks for make all the extrude, the design for the electro valve have space for the connection the valve and a space for the plaques of the project, for the design make sure for the measurements of the valve because in 3D printing the piece have a reduction and you need an excess.

For the photoresistor and laser made a case, in the photoresistor for the external light do not affect in the moment to react at laser and when the laser is block for the liquid ceramic.

computer controlled cutting

In the last piece is for match the laser with photoresistor because for the function must be in the same position and with this you can pair them, this design was directed for computer controlled cutting but the laser cutting machine was not available and the piece was made in 3D printing.

- select and apply appropriate additive and subtractive techniques.

This process you can see the results in 2D and 3D design and in electronic design, in the first see the additive in 3D printing the design for the electro valve and for subtractive for the boards to make in electronic design with a milling process.

Sensor and Output Selection

To control the amount of liquid, I going to use an electro valve for controlling the passage of the liquid into the mold, the control of the electro valve is for the data of sensor to transmit a relay to control the pass of the current at the valve, for select the sensor I decide for tree and analyze as they react to the ceramic paste.

For the sensor to temperature, I think control the paste ceramic with the chance with the temperature with the temperature of paste and the environment, but for the variations of the ambient is more difficult to de sensor be precise and do not have much error because the difference with the paste ceramic and the ambient it’s not much.

The sensor of humidity, it works with a plaque that chance the resistance of the sensor, the more humidity is present, the sensor will decrease its resistance and while it is drier will have more resistance, but I do not know for the different consistence of the paste chance the conductivity which normally has water, and the problem is the paste ceramic is that generate a layer by contacting the sensor with the paste ceramic and that could be generated problems.

I decided for the photoresistor because does not need be in contact with the fluid, for use the photoresistor I´m going to supplementary with a laser, the function is turn on the laser and the photoresistor receive the light, when the photoresistor receiving the laser light means that the mold still needs more liquid until the fluid cuts off the signal, the laser light active the pass in the electro valve for the liquid out.

- demonstrate competence in design, fabrication and programming of your own fabbed microcontroller PCB, including an input & output device

ELECTRONIC DESIGN

Electro valve control

For the circuit valve control, we are going to need:

Circuit of Relay

Using the circuit of activation simple of a relay and add a pin header for using the signal to activate a relay, make a circuit in eagle, this circuit have an entry for 5v to relay and 12v for the pass to electro valve.

For the functionating of circuit is simple, when the output of the circuit is low (0v) also in the base of transistor therefore it will not let current pass between emitter and collector to activate the relay coil, But the output of the circuit is high (5v) the voltage of the base of the transistor is exceeded begins to circulate a current between base and mass, this current brings the transistor to the conduction state between collector and emitter closing the circuit of the relay coil and activating it.

For more information, you can visit this page, that's where I base myself >>HERE<<

In the first plaque, use a mosfet and a relay on 12v but in the functioning, have some problems and the circuit, the mosfet did not do his job because the relay was activated, no need for the activation signal, and for this problem I decide test in a protoboard for the next make in the software in eagle for the correct production of the plaque.

In the video make test of the first board, operation of the relay with pulses, when turning on the led the relay will be activated.

Functioning of the photoresistor

The photoresistor is also named LDR that it means Light Dependent Resistor or photocell, is a resistance varies its resistance depending on the light, the composition of the photoresistor is a semiconductor material this compound can be: Thallium sulfide, Cadmium sulfide, Lead sulfide, Cadmium selenide.

The function of photoresistor is when it is not exposed to light the electrons are strongly united in the atoms that conform and for this is more the resistance but when exposed to light the electrons are released and with this the material is more conductor and decreases your resistance, the photoresistor can react at some frequencies but depend of the material that is make for the photoresistor with cadmium sulfide is for visible light radiations, and with Lead sulfide react to infrared radiation.

Inpunt and Output

Circuit photoresistor

For the circuit use a voltage divider, this method is used to get the analog value, the for the two resistances in series the voltage supplied is distributed and as the photoresist varies the value, the quantity between the resistances also and we have the analogue value, for more details you can visit this >>PAGE<<.

The analog value is necessary for the activation in the electro value since to it reacts is the light use a laser to vary this value and enable or disable the electro value, and for this I based in the assignment of input devices because use the same process for activate a led with a sensor of effect hall you can visit this process in this >>LINK<<

For a better Functioning for the photoresistor is isolate for external light effect this can chaeck in the next video, the variation with the laser light increases.

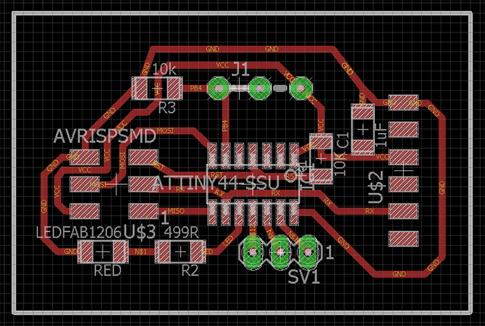
Material you need to make the plaque:

- 1 Header 2x3.

- Header in line.

- 2 resistances 10 k Ω.

- 1 Capacitor 1uF.

- 1 resistance 499 Ω.

- 1 LED.


- 1 Photoresistor.

- 1 Attiny 44.

In this video I test and check the connection in a protoboard of the LDR component to give me the analog value.

Laser Modification

I use a simple laser, is a laser pointer a with a very simple construction, first use this for taste but I need the laser for the project and modify it, first disarm all the laser to be able to cut it, then analyze the functioning of the circuit and all the laser.

The laser it worked with a switch which allowed the pass a 4,5 v to turn on the laser light, when I disarmed the laser chance the feeding method because used three batteries of 1,5v each one, but I need it to work without a switch, I removed it and connected direct but the voltage is 5v and the laser not resist and decreases its power, to maintain its power increases a resistance of 50 Ω Ohm.

The functioning of laser in the project is limit the liquid ceramic in the mold, the laser points to photoresistor and activate the electro valve and it allows the pass of liquid through it, when the liquid interrupt the laser light will react the photo resistance and will close the electro valve and means that the mold will be full.

Electro Valve

For valve need to first plaque for operation, the electro valve is the extrude for the system, control the pass of liquid ceramic, the function of the valve is simple when the valve is energized it allows the pass of liquid ceramic and when stop the energized the valve close the pass of liquid ceramic, this control is for the plaque of relay because the valve function at 12v and the relay control the pass of this voltage.

All this functioning is for the activation of the laser and the photoresistor, the signal that receives the photoresistor is interpreted in the microprocessor and send at relay and finally the activation of the electro valve.

In the next viedo you can see all the functioning of the plaques with the output and input.

I check the operation of the boards with the laser and the functioning with the electro valve its activation and deactivation.

Embedded programing

For the embedded programing is a simple program, I use the Arduino mega for upload the program in the microprocessor, the first step for programming the attiny 44A with Arduino mega is upload the example ArduinoISP, for the correct compiling make sure that in the tools correct Arduino and select the correct port, remember not edit the example of Arduino.

Next and very important thing you should know is that pins you need of the Arduino, the pins you need is SCK, MISO, MOSI and RST and for Arduino mega these pins correspond a SCK 52, MISO 50, MOSI 51 and RST 10, this pins you must connect at the microprocessor for the first step is burn bootloader, and in tools change the microprocessor at attiny and in programmer select “Arduino as ISP”, the clock of the attiny If not have an external clock usually the internal clock is the 8 Mhz.

Finally upload the program, this is very simple you go and click in SKETCH and select the option upload using programmer.

The program is simple let's use two pins one for the photoresistor and the second for the signal to send the relay plaque, this pin we declare it as output in void setup and in the void loop declare an analog pin for the photoresistor and finally use a conditional for the variation and send the signal in a certain value or range.

In the first video of the test I verify the behavior of the electro valve with the ceramic liquid.

In the second and third video I test the functioning of the all the system.

Couple

This system is a part for a project in group for the academy students of Ecuador, the base part for all the students is a machine CNC, the machine was redesigned and is a different for common machine CNC, the objective is included all the motors in the head for the machine have more freedom, with this the machine can chance an extrude or spindle without problem because the machine is independent, with this adaptation the machine can increase work area and height.

For the design if you want to know the process visit the page of >>GUILLERMO GUERRA<<, >>HERE<< and the design modified >>HERE<<.

If you know of the software and system of the machine go at >>ANGEL CUASQUI<< you can see the control the motors also.

what tasks have been completed, and what tasks remain?

Complete is input and output with electro valve, laser and photoresistor, process with microprocessor attiny 44, 3D printing and programming.

Remain program save the position and improve design.

what has worked? what hasn't?

work with attiny 44, 3D and 2D design, work with relay and electro valve, send signal with photoresistor.

Do not work with Bluetooth or wifi connection.

what questions need to be resolved?

Obtain the position with respect to the mold

How often does the system need to be cleaned

what will happen when?

When the system has to fill a large amount of mold

what have you learned?

learned 3D design.

Design electronic boards.

Work with smd components.

Programming in Arduino.

Use of machinery.

Licencia Creative Commons

This work is licensed under a >>Creative Commons Attribution-NonCommercial-ShareAlike 4.0 International License.<<

Dwonload files

FILES