Week 9 - Embedded Programming
Assignment
group assignment:
- compare the performance and development workflows for other architectures
individual assignment:
- read a microcontroller data sheet
- program your board to do something
Prelude - and - Datasheets
I have used the attiny 45 I think,

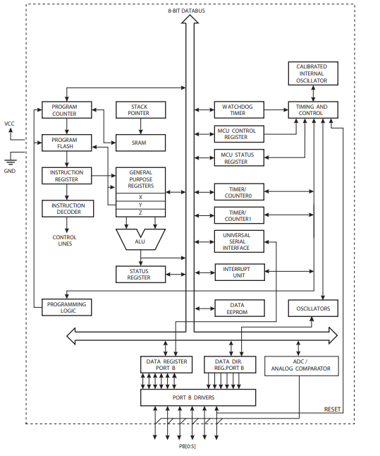
The data sheet I have looked at was called : Atmel 8-bit AVR Microcontroller with 2/4/8K Bytes In-System Programmable Flash
ATtiny25/V / ATtiny45/V / ATtiny85/V
This tiny little thing is so significantly more complicated than I can get my head around very easily. I've had a cursory look through the data sheet, but a more detailed read is going to be necessary after I have used it a little bit.
I am intending to initially program my board to flash the LED on a button press for initial simplicity's sake.
I think for completions sake (I am a little behind on the electronics for my learning has been much slower than I was expecting) for this week I am going to try to solder to my slightly failed board to complete the assignment and return to this through Eagle and a proper tutorial potentially this one
Programming
Due to my setbacks with regard to the hello.world board, I think it will be useful to program the incircuit programmer from the electronics production week; before moving onto the hello.world board.
I did not get as far as I would've liked this week.
Last year as an observer I got as far as programming the FabISP board

but ended up with errors possibly due to the windows operating system or my soldering and manufacturing process.
I have made a new board this year which I will be trying to program this week.
Asides
I've also been working on animating, I am creating the backgrounds at the moment. Youtube hosted