A part of my final project is to allow the citizens to create a respectable data. A little part of me, like any person that have no background in that field, thinks that sensor are somehow magical. You have a little electronic chip that you feed with electricity and BOOM! Data is falling from the sky and we can trust them because it's that little thing that we don't understand. Well, don't read that page if you want to continue to live in a princess castle.
There are many technologies that can sens the air particules. Some can only conclude general informations like infrared that can detect if they have particules or not. Others like the laser scattering can tell the size of the particules and the quantity of them. On the other extreme, you have Beta Attenuation Monitors (BAM) for exemple who give you the nature, the size and the quantity very precisly and on a long term. This last one is the kind of sensor that a city will install to create official mesurement for air quality data. You can also imagine that the price of that sensor is intimately linked to that quality, so not very accesible for all. I want something affordable, trusty and that can give information on the quantity and the size of the particules. The laser scattering technology is one that filled all of my criterias. That technology is used on many different sensors, some are bigger than others and some are more accurate on the long term that other one.
What can change the data during time? That was my main question. To answer my question I did some reseach on laser scattering. I understand that light works in waves and when there are no obstacles these waves can go in a straight direction. If they have obstacles, these waves will be disturbed and we can translate that disturbance in electric flow that we will interpret as values in the sensor. Here are somes great videos explaning that phenomenone of waves that I talk about. So what can change de data, well everything that can disturbe this phenomenon. This webpage opens the sensor SDS011 that seem to be used generaly in open-source project like luftdaten. It haa really good reviews about the quality of the data generated. If you look inside of the sensor, the design is not about optimising the space, but more about the good air flow to create. The built in fan creates a good suction near the laser and over time the dust and particules can accumulate in the sensor. The good news on that SDS011 sensor is that the dust doesn't seem to stick to the surface of the laser so the data error is minimizing. Of course that information gives a hint on the maintenance that it need to be done to make sure the sensor is doing working properly.
Here are usefull sites

The ultimate goal for this week is to create data with the sensor SDS011. Here are my steps:















































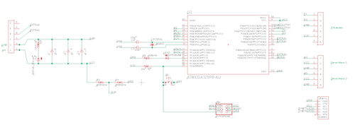
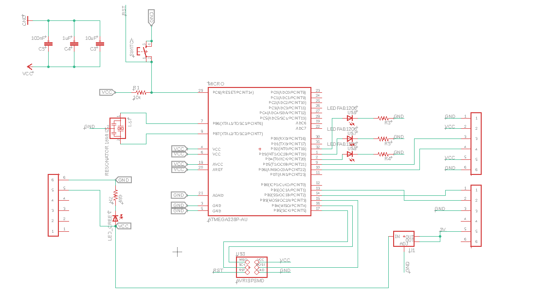
I adopt some new habits to take to create circut. I undust my circut before doing anything and I really learned to use frequently the multimeter. Before and after every step to confirm the connectivity or the current or voltage who pass thrue. I am more conscious about the current consumption of the component and how to observe, analyse and make good hypothesis to debug a circut. At the beggining, I was thinking that electronic was more mathematic than that. You put a wire between this section and this section and Voilà everything works only maybe the coding part. But at my suprise there is many factors to take in consideration. Every consumption of the component, the heat apply, the way vcc goes and the ground who needs to comeback (always design the vcc and ground like a water canal. Main pipe who go until the end of circut and smaller pipe from their to diminish the noise). Try to isolate the LED from the resonator to don't interfear with that fibration..etc. That was a precious experiences and a big success for me. Files
ferlatte.annie@gmail.com
Montreal, QC, Canada