Skip to content

12. Output devices

Assignment

individual assignment:
add an output device to a microcontroller board you’ve designed,
and program it to do something

group assignment

measure the power consumption of an output device

Learning outcomes

Demonstrate workflows used in circuit board design and fabrication
Implement and interpret programming protocols

nueval-Check List

Described your design and fabrication process using words/images/screenshots, or linked to previous examples.
Explained the programming process/es you used and how the microcontroller datasheet helped you.
Outlined problems and how you fixed them
Included original design files and code

What We did

FabLab Kannai lab site

What I did

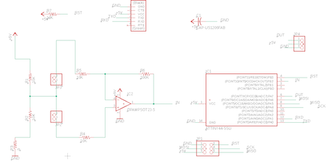
I created the board that I can move servo motor. This is controlled Arduino IDE.

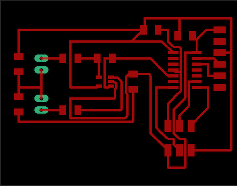
First, I designed the board on Eagle. This is based on the board I made as input device.

send it to FabModule to mill.

Milled by MDX-15

This is the board.

To rotate servo motor, I wrote Arduino on ATTiny 44. Then uploaded the following code.

#include <SoftwareSerial.h>
#include <Servo.h>

SoftwareSerial mySerial(0, 1); // RX, TX
Servo servo;

void setup() {
  pinMode(8, OUTPUT);
}

void loop() {
    digitalWrite(8, HIGH);
    delayMicroseconds(3000);
    digitalWrite(8, LOW);
    delayMicroseconds(3000);
}

Final result is this.

Files

SCH file BRD file Arduino File