Assignment6

Electronic Design

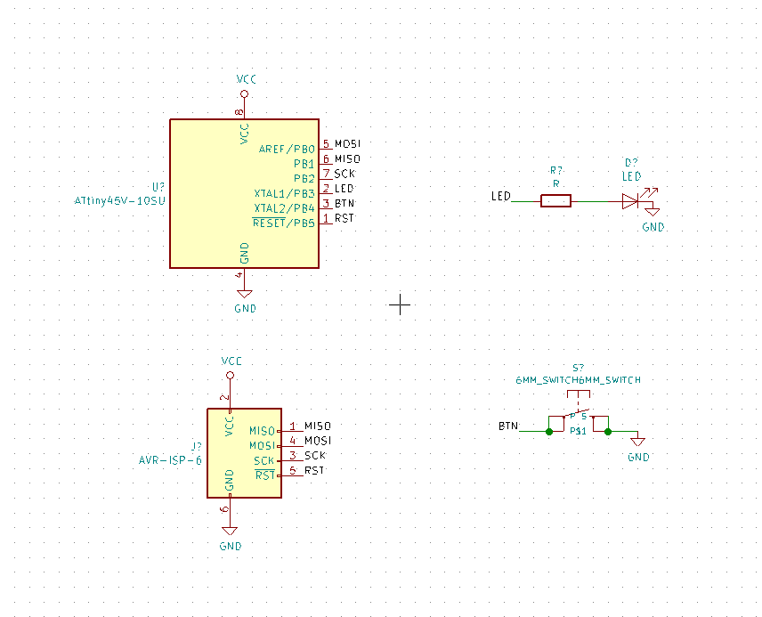
I am not new to some of the electronics components and soldering,but I 'm new to its design!So I first downloaded EAGLE software as it is the handiest Electronics Software design I was advised to use,and then followed some instructions from my instructor. So step by step I used EAGLE software that a FabLab attendee gave me (Please find the set up attached in ALL files used) then I installed and started using it.The 1st step is to identify the names of the components that you want to use and find them in the libraries present in the software. in this week Ihave designed and fabricated my electronic circuit. so in this page will outlinbe the process i followed.

USB Done printing

Then I identified all the components stated in the document and identified where there were supposed to be soldered, then I soldered them as I have ad some practice before helping my team in soldering electronics components although the difference here is that the packages are SMD soldered on the Top surface

Componets used

1x ATtiny45 / 2x 1Kohm resistors / 2x 499Kohm resistors / 2x 49Ohm resistors / 2x 3.3v Zener diodes / 1x red LED / 1x green LED / 1x 100 nF capacitor / 1x 2x3 pin header / As mentioned above I have some knowledge in soldering although the packages I used to solder are not SMD, The SMD packages are tiny and are soldered on the surface.,So I based my self on the details that are in Brian's link

Done Board







pngTrace in Fabmodules






pngOutline in Fabmodules






Board Done Soldering



<

Copyright © Your Website 2019

-->