Document

Output Devices



For this week assignment I tryed to control the 5V servo motor Sg 90. For control was use the Attiny 45 microchip, and for design the board the Kicad software.


Components:

For design the schematic is important to know the pinout of the micrichip: So, in this example I connect the PWM output (for control the servo, the others outputs are ground and current) of the servo with the pin 3 (physically the pin 2) of the Attiny 45.

In Kicad is necesary to assign the footprints to the components in the schematic construction.


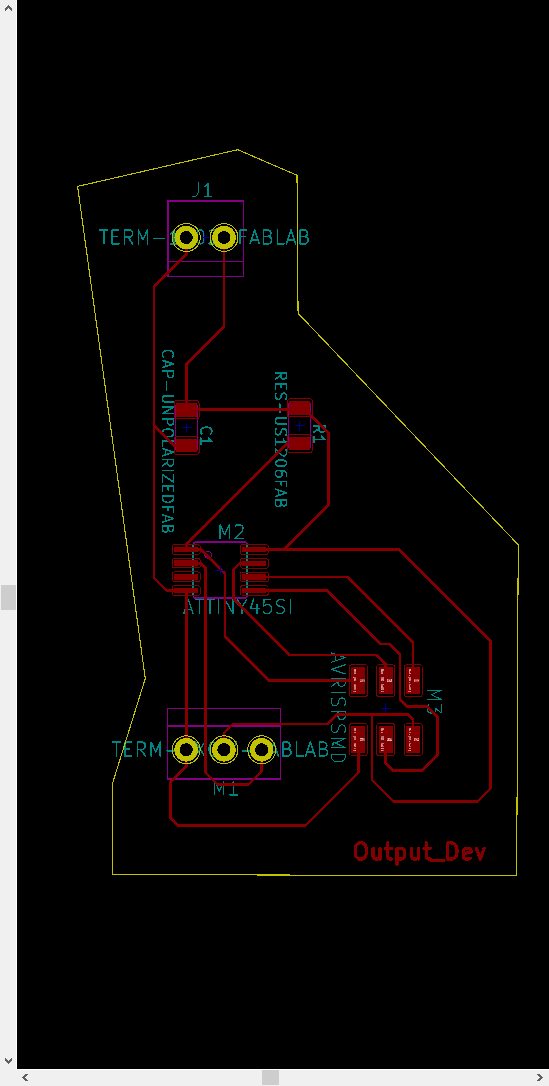
The schematic



The board: In Kicad (board framework) for print it, I select the layers for traces and interior and export (red and yellow) as PNG, then process in Mods and generate a .rml file.

Once I have the .rml files, I work with Roland Monofab SRM 20 for machining the board.

Finally I soldered de components.


Then, I used the Arduino IDE for load the program in the microchip. For this process I use the AVR ISP as programmer, so I set it in the Arduino IDE.




For control the servo, I use the SoftwareServo librarie, and this code, that explains each function of the command line (as comments):

#include < SoftwareServo.h > 

SoftwareServo myservo;                 // create servo object to control a servo 
                                       // a maximum of eight servo objects can be created 

int pos = 0;                           // variable to store the servo position 

void setup() 
{ 
  myservo.attach(3);                  // attaches the servo on PB3 to the servo object 
  //myservo.attach(4);                  // attaches the servo on PB4 to the servo object (i didn´t use this pin)
} 

void loop() 
{ 
  for(pos = 0; pos < 180; pos += 1)  // goes from 0 degrees to 180 degrees 
  {                                  // in steps of 1 degree 
    myservo.write(pos);              // tell servo to go to position in variable 'pos' 
    SoftwareServo::refresh();        // must call at least once every 50ms or so to keep your servos updating
    delay(15);                       // waits 15ms for the servo to reach the position 
  } 
  for(pos = 180; pos>=1; pos-=1)     // goes from 180 degrees to 0 degrees 
  {                                
    myservo.write(pos);              // tell servo to go to position in variable 'pos' 
    SoftwareServo::refresh();
    delay(15);                       // waits 15ms for the servo to reach the position 
  } 
}


Finally, I test the board, using a 5V current source and the servo moved.





Asignment goals

  • Measure the power consumption of an output device (Group assignment).
  • Add an output device to a microcontroller board you've designed and program it to do something.











Board Files






























































































































Learning outcomes

  • Demonstrate workflows used in circuit board design and fabrication.
  • Implement and interpret programming protocols.

Have you?

  • Described your design and fabrication process using words/images/screenshots, or linked to previous examples.
  • Explained the programming process/es you used and how the microcontroller datasheet helped you.
  • Outlined problems and how you fixed them
  • Included original design files and code