Introduction.
Communication networks represent a great advance, by allowing information to be sent
locally, but also globally, this advance has made it possible to have information
strategically distributed around the world, on the other hand it allows the use of the
Internet of things (lo), that is, we can control remote devices in our homes, for example
seeing what happens in our home with an ip camera, is endless possibilities offered by the
use of networks.
For the control of the IP addresses, IPv4 (composed of 32 bits) was created first, as the
number of users grew, this was insufficient and IPv6 (composed of 128 bits) is created,
supports a greater number of hosts that can connect to one net).
Similarly, there is the domain name server (DNS), which is responsible for translating a
name into an IP, thus preventing us from having to learn the IP of each website.
Dynamic Host Configuration Protocol (also known as DHCP) is a client / server network
protocol whereby a DHCP server dynamically assigns an IP address and other configuration
parameters network to each device
Most sets of network protocols are layered. The International Organization for
Standardization (ISO) has designed the Open Systems Interconnection (OSI) reference model
that uses structured layers. The OSI model describes a structure with seven layers for
network activities. Each layer has one or more protocols associated with it. The layers
represent the data transfer operations common to all types of data transfers between
cooperation networks.
The OSI model lists the protocol layers from the top (layer 7) to the bottom (layer 1). The
following table shows the model.
| Layer number | Layer name | Description |
|---|---|---|
| 7 | Aplication | It is made up of standard communication services and applications that can be used by everyone. |
| 6 | Presentation | It ensures that the information is transferred to the receiving system in a way that is understandable to the system. |
| 5 | Session | Manage connections and terminations between cooperating systems. |
| 4 | Transport | Manage data transfer. It also guarantees that the data received is identical to that transmitted. |
| 3 | Net | Manage data addresses and transfer between networks. |
| 2 | Data link | Manage data transfer on network media. |
| 1 | Phytical | Defines the characteristics of network hardware. |
All the possibilities offered by networks and communications allow the development of electronic circuits capable of sending signals using these means, there are powerful microcontrollers such as the ESP8266 and its predecessor ESP32, which include the use of wifi and bluetooth.
There are other electronic components that allow the use of radio frequency to send and receive a signal.
individual assignment
Design, build, and connect wired or wireless node(s) with network or bus addresses
In this activity, I design a board that allows communication via Wi-Fi to connect to the network and, through a web application, control the on and off of the led on the board created in week 6.
-
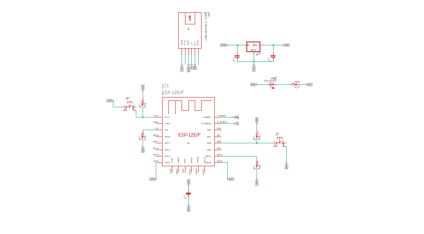
The first step is to do the electronic design using Eagle (see design process in week 6)
It is necessary to download the library for the esp12ef for ESP12E/F ESP8266 WiFi Module Adapter Board.
-
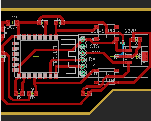
Board.
-
After importing the images in png format.
-
Then use the mods of http://fabmodules.org/ create the files required to make the cut in the milling machine.
The following image shows the data for general interior model.
- After opening the url in the browser, click on input format and select image png
- Select the outlines.png image that was previously downloaded
- Select the output format, for the type of milling machine in this case it is Roland mill.
-
Click on process and select pcb outline (1/32)
This means that a 1/32 cutting tool is required for cutting. -
In this step you have to change several parameters, starting by selecting on the
machine: SRM-20

You also have to change the speed to 1 and the x, y and z values are set to 0, clicking on calculate generates the image which with the right mouse button we can move.
Finally click save and the file to cut is ready. - For this I use the image lines.png
- Select the output format, for the type of milling machine in this case it is Roland mill.
-
Click on process and select pcb traces (1/64)
This means that a 1/64 cutting tool is required for cutting. -
In this step you have to change several parameters, starting by selecting on the
machine: SRM-20

You also have to change the x, y and z values are set to 0, clicking on calculate generates the image which with the right mouse button we can move.
Finally click save and the file to cut is ready. -
As I do not have the usb connector, some holes were made in the board to place a
1x6 header.

-
Qy Component 1 Esp2866 module 4 Resistor 10k 1 Resistor 100k 2 Push button 2x2 1 led 1 Capacitor 10uF 1 Voltage regulator AMS11173.3 DN912
Now the process for the card trace is repeated.
-
Board finished, ready to program.

-
esp8266 module
-
Pinout

Programming is done through the serial port using USBasp as a recorder.
To program the board, you just have to connect the programmer to the corresponding ports of
the esp8266 board.
| USBasp | Board |
| GND | GND |
| 3.3v | VDD |
| TX | TX |
| RX | RX |
The following code is to program the esp8266 board, the code to create a web server on
the board, to turn on or off the attiny45 panel of week 6.
it is necessary to install the library in the arduino ide so that it recognizes the
esp8266, this url
(http://arduino.esp8266.com/stable/package_esp8266com_index.json) should be added in
"preferences" (file menu>
preferences).

Now you have to program the attiny45 board so that it can communicate with the esp8266 and allow the serial communication to turn the led on and off.
Pinout
| attiny45 board | esp8266 board |
| GND | GND |
| VCC | 3.3V |
| MISO(RXD) | TX |
Once the 2 boards have been programmed, they must be connected through the serial positions.

It is really exciting that finally the panels communicate and by means of communication via
web, with a button the led is turned on and off.

Group assignment.
As I am the only one doing the course at the FabLab in Yucatán, in this week's work, as you
can see, there is communication between two projects, the board that contains the esp8266
module that works as a server, sends a message to the attiny board 45 to turn the led on or
off.