Week 8: ELECTRONICS DESIGN



Topic Summary (generated by ChatGPT)

Components such as ribbon cables, IDC connectors, buttons, switches, resistors, capacitors, crystals, inductors, diodes, transistors, batteries, regulators, and op-amps play crucial roles in electronic circuits. Understanding their characteristics and behaviors is essential for circuit design and functionality. Microcontrollers, sensors, and actuators further expand the capabilities of electronic systems, enabling complex functionalities.

In circuit design, principles like Kirchoff's laws, power calculations, and EDA tools are utilized for schematic entry, component placement, routing, and simulation. Drawing tools like Tinkercad, Fritzing, and LibrePCB aid in visualizing circuits, while EDA software such as KiCad, Eagle, and Altium Circuit Maker facilitate professional-grade design with features like design rules, libraries, and simulation capabilities.

Simulation tools like SPICE variants, Gnucap, and Multisim allow for analog, digital, and mixed-signal simulation, validating circuit behavior before fabrication. Hardware description languages like Verilog and VHDL enable precise specification of electronic systems, while test equipment such as power supplies, multimeters, oscilloscopes, and logic analyzers ensure accurate testing and debugging of circuits during development and deployment.

Assignments

This week's assignment is about understanding how to use big CNC machines in the lab

Group assignment

  • use the test equipment in your lab to observe the operation of a microcontroller circuit board
  • send a PCB out to a board house

For details on this assignment head to our Group assignment page

Individual assignment

  • use an EDA tool to design a development board to interact and communicate with an embedded microcontroller, produce it, and test it
  • extra credit: try another design workflow
  • extra credit: design a case for it
  • extra credit: simulate its operation

Design

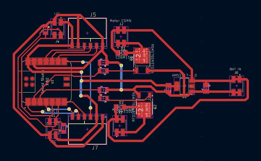
For this week's assignment, I intend to work on my final project board. The board will serve as a development board for use in the subsequent class and will also serve as a control board for my final project. It consists of xiao esp32 module couple with two mosfets that serves as motors driver and connectors for I2C, UART and IO pins.

I am used to Altium designer and Eagle CAD but for this course I want to try KiCAD because of it being open.

Schematic

To Add seed xiao library I followed this tutorial OPL Kicad Library. For other components like the mosfet and connectors i used SnapEDA

Component placement

Wiring

PCB

Layout

Since my project is about feeding fish, i placed the component and the board edge to form a fish shape

Routing

Board edge

Final design

Milling

I used modsproject to generate toolpath for milling and board edge cutting

Output

Milling traces

Cutting board edge

Solder mask application

UV exposture

Result

Solder paste application

I used soda can to produce stencil



Soldering

component placement

After placing the component I put the board in a reflow oven. But the outcome is not good. The oven blew away some of the components.

So I had to solder the remaining component manually

Result after soldering all the jumper wires

Testing

I did a continuity test of the power and signal lines. I also performed a power test by powering the xiao and testing for the voltage levels at the connectors.

Sources