11. Networking and Communications: Angel, Zaina, Elle¶
Group Assignment¶
Send a message between two projects.
Overview - Angel¶
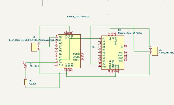
In this week group assignment, we connected my touch sensor to Elle’s servo. We connected servo with XIAO esp32-c3 and connected touch sensor to XIAO rp2040. We used GPIO communication method to make XIAO esp32-c3 and XIAO rp240 communicate with each other. So when we touch the touch sensor, the servo will move. Then we created a new PCB for this week group assignment.
Wiring - Elle¶
Touch Sensor Individual

For just the touch sensor it is a very basic circut with an LED that lights up when the sensor is pressed. The touch sensor is connected to the GPIO 26. And we are using 5v.
Servo Individual

The other side of the breadbord is the servo. The servo side is also very simple. The important thing with the servo is that it’s plugged in to a 3V. The GPIO that we are using here is 9.
Wiring Together

To wire the two together we decided to do direct through a wire. We siply just connected one wire to GPIO 2 on the RP2040 and the GPIO 2 on the ESP32-C3 together. The other thing that we made sure todo is connect the GNDs together because that is how the two board communicate with each other.
Coding¶
For the code, we first uploaded code to the RP 2040 and then we uploaded code to the ESP32-C3.
Here’s the code for XIAO ESP32-C3 Servo:
#include <ESP32Servo.h>
Servo servo1;
int servoPin = 9; // GPIO pin for servo on XIAO ESP32-C3
int inputPin = 2; // GPIO pin to receive signal from RP2040
int currentPosition = 30; // Track current servo position
bool directionUp = true; // Direction of servo movement
void setup() {
// Initialize GPIO
pinMode(inputPin, INPUT);
// Initialize serial for debugging
Serial.begin(115200);
// Initialize servo
servo1.setPeriodHertz(50); // Standard 50 Hz for servos
servo1.attach(servoPin, 500, 2400); // Min and max pulse width in microseconds
// Move servo to starting position
servo1.write(currentPosition);
Serial.println("ESP32-C3 Servo Controller Ready!");
}
void loop() {
// Check for input signal from RP2040
int signalValue = digitalRead(inputPin);
if (signalValue == HIGH) {
// Touch detected - move servo
Serial.println("Signal received - Moving servo");
// Move the servo
if (directionUp) {
currentPosition++;
if (currentPosition >= 150) {
directionUp = false;
}
} else {
currentPosition--;
if (currentPosition <= 30) {
directionUp = true;
}
}
servo1.write(currentPosition);
delay(22); // Control speed of movement
} else {
// No touch detected - servo stays in current position
delay(50); // Small delay when no movement needed
}
}
Here’s the code for XIAO RP2040 Touch Snesor:
// RP2040 Touch Sensor Code with GPIO Communication
#define TOUCH_PIN 26 // Touch sensor input pin
#define LED_PIN 4 // LED output pin
#define OUTPUT_PIN 2 // GPIO pin to send signal to ESP32-C3
void setup() {
pinMode(TOUCH_PIN, INPUT); // Touch Sensor
pinMode(LED_PIN, OUTPUT); // LED
pinMode(OUTPUT_PIN, OUTPUT); // Output to ESP32-C3
// Initialize with signal off
digitalWrite(OUTPUT_PIN, LOW);
Serial.begin(115200); // For debug messages
Serial.println("RP2040 Touch Sensor Ready!");
}
void loop() {
int touch = digitalRead(TOUCH_PIN); // Read touch sensor state
if (touch == HIGH) {
Serial.println("TOUCH DETECTED!");
digitalWrite(LED_PIN, HIGH); // Turn LED ON
// Send HIGH signal to ESP32-C3
digitalWrite(OUTPUT_PIN, HIGH);
} else {
Serial.println("NO TOUCH DETECTED");
digitalWrite(LED_PIN, LOW); // Turn LED OFF
// Send LOW signal to ESP32-C3
digitalWrite(OUTPUT_PIN, LOW);
}
delay(100); // Short delay for stability
}
PCB - Zaina¶
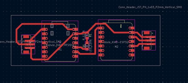
Once we tested that everything was working correctly on the breadboard, we moved on to designing and milling the circuit onto a PCB. This helped us create a more compact and durable version of the circuit, with cleaner connections compared to the breadboard.
Here is the 3D view of our board.

Here is the schematic view:

Here’s the PCB view of our board.

Here’s the image of the milled out PCB board.

Next, we soldered headers onto each part of the board to allow the components to be easily removed and reused. This made the setup more flexible. This is especially useful for testing and future projects, since we didn’t have to permanently solder any of the components in place.

Here’s an image of the PCB with everything on.

Here is the video of the PCB working:
AI Usage¶
You can find the whole conversation here.
File Download¶
You can find all the files here.