Electronics Design; is a category of software tools for designing electronic systems such as designing and printing circuit boards. This two tools work together in all the process of the flow in adding the components, designing and analyzing the entire semiconductor. Designing flow is a explicit combination of electronic design tools to accomplish the design of an integrated circuit. A modern semiconductor chip can have a billion components, electronic design tools are essential for their design.
First I had to choose what program I wanted to used. The program that I choose is Eagle. What is EAGLE? Eagle is a (Easily Applicable Graphical Layout Editor). This program is a flexible and expandable electronic design schematic capture, pcb layout, autorouter and CAM program. Eagle is a popular program among hobbyists this is do to its freeware license and rich availability of component libraries on the web.
Eagle was install in my computer then I open the file, (hello.fdti.44 schematic).
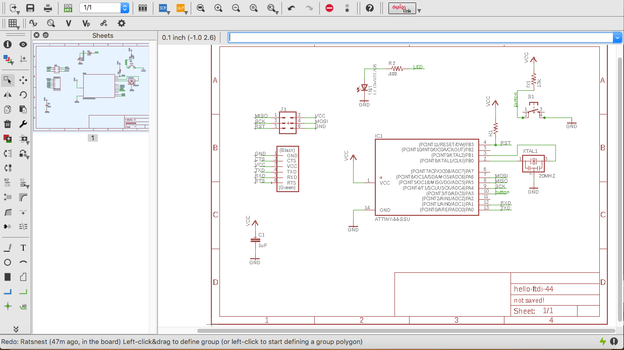
Here Website for Tutorial.Now we have a electronic schematic. A electronic schematic is a graphical representation of an electrical circuit. A schematic diagram shows the components and interconnections of the circuit using standardized symbolic representations. This is the layout of the circuit

Concepts that you might want to get familiar with when working with circuits;
Now we have to download the libraries Here .This libraries contain all the drawings or layouts for the components. So I downloaded the library and I added to eagle. In this circuit we had to redesign the board and add more components to it. So, the components that we need to add and conect are this;
Now that we have the library in eagle, we just need to search for the components to add them to the layout. After adding the components I had to label them. Labeling the components is a very important step. This is a very important step because when we go to route traces that's how they communicate together making the traces.

To connect components to a pin you just have to type the name of the component on the pin that you want to connect.

Net makes a logical connection. Before you switch to route traces verify your design using ERC (Electrical Rules Check ). This is the final layout of my circuit.

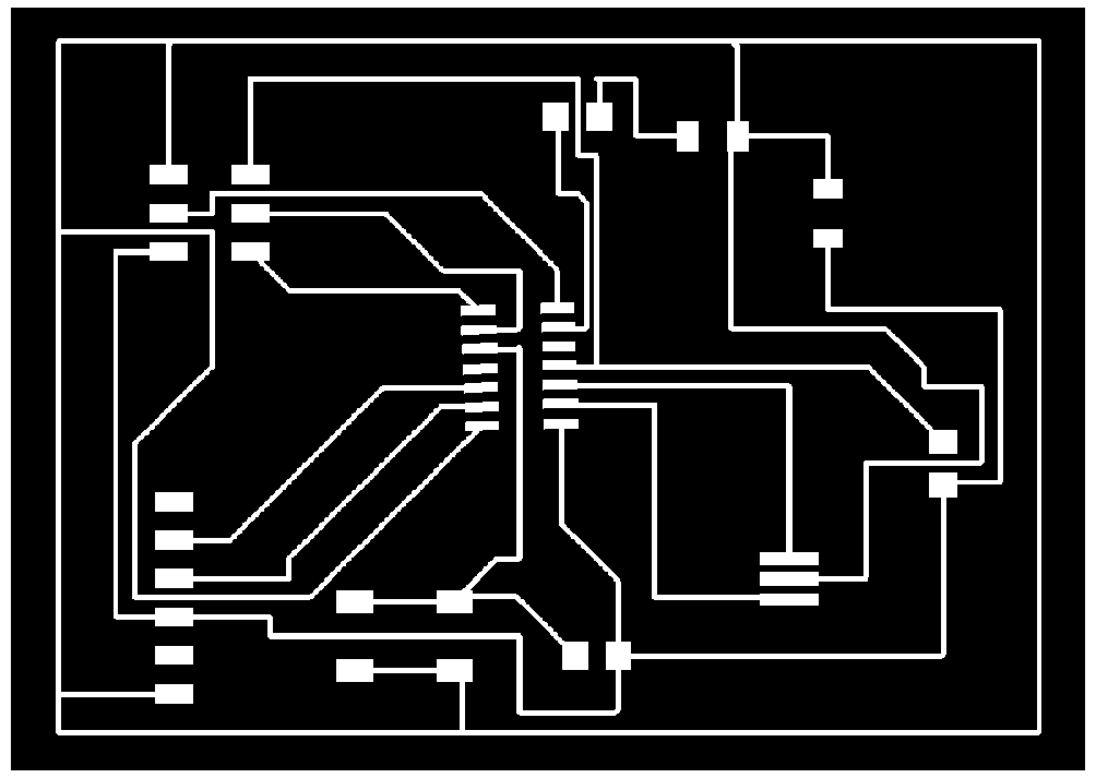
To convert your layout into traces go to the top menu > File > switch to board, the board view will open up. All the symbols of the components appear outside of a black square. I wanted to do auto traces, so what I did was I placed the components the same way that shows in the tutorial.
Design rules check is another very important tool for as to complete this project. Download the DRC script from Here . This file is important because is to check that the endmill we are using (1/64 usually) is able to go between all the traces so the machine is able to cut successfully the board. When I ran the option auto traces it gave me 70 to 90 errors which mean that the traces were not thick enough for the bit to go through.

After trying auto traces I chose to do it manually. I moved the components around and I ran the program again (DRC) didn’t work, errors come up.

Finally, I did all the traces manually and I solve all the errors. This time 17 errors came up compare to 70 or 90. So, I fixed all the errors. This is my final traces for my board.
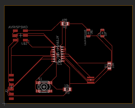
The steps it took to save my traces into a png image. In the top toolbar I only selected the top layer tops and vias.
Then export image. Make sure your image is a png.
When you get to this box name your image, click on monochrome and pick 500 dpi. Click Ok and your png image is ready to cut. At this point a ran into a problem because I imported my image from a mac and MODS sees the file two or three times bigger so it did not work.
Cutting my hello World Board.
I transfer my Eagle file to the computer(windows) that we ran the machine to mill. Eagle is downloaded in this computer so I open my file and I Exported my png image again. Now my image came out to the right size. Now I cut my image in GIMP. In GIMP I prepared the png image for my traces (interior) and my exterior. Then I raster my traces and cut my outside border in MODS. After cutting my board I washed my board so is ready to solder.
List of components in my Hello Echo Board
Soldering parts on to my Hello Echo Board