Fab ISP Models compilation
A collection of all the fabIsp you can produce for the academy and their resources.
Summary:
-
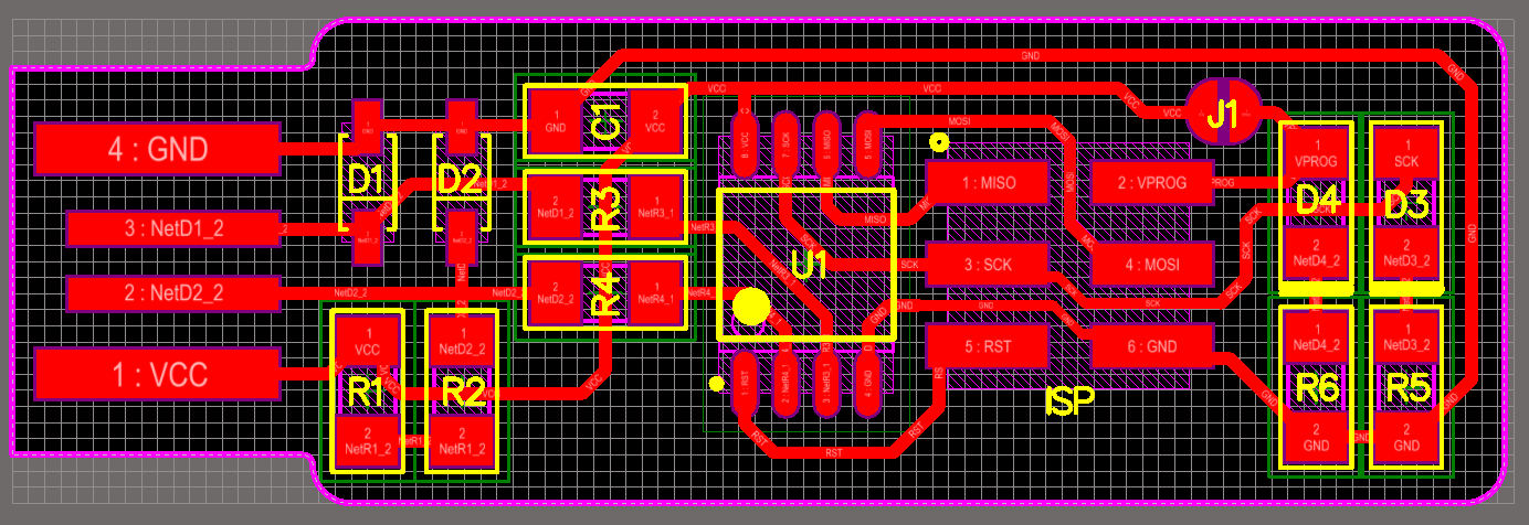
Parts Layout (20MHz crystal)
-
Parts Layout

-
Parts Layout

-
Parts Layout
Original tutorial by:
- Eduardo Chamorro, Fab Lab Seoul 01.2017
Licensed under a Creative Commons Attribution-NonCommercial-ShareAlike 3.0 Unported License