Skip to content
Instructor's Bootcamp Norway 2026 - Fab Academy
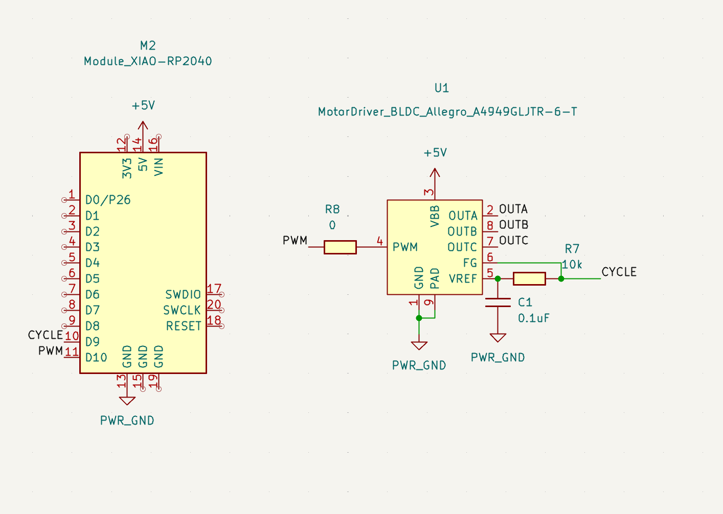
A4949LJ Fume Extractor
Initializing search
Gitlab
Information
Media and activities
Fab2 Post event
Presentations
Workshops
Instructor's Bootcamp Norway 2026 - Fab Academy
Gitlab
Information
Media and activities
Fab2 Post event
Fab2 Post event
Fabricate EDM
Fabricate EDM
Presentations
Presentations
FMCU
Nordic Fablabs
Shopbot tour
Vi romance
Elie
Elie
Workshops
Workshops
Xtool F2 Ultra
Wood with Tom
A4949LJ fume extractor
A4949LJ fume extractor
Aruco frame
Aruco frame
Blender 5.0 Geometry Nodes
Blender 5.0 Geometry Nodes
DRV8263 xiao
DRV8263 xiao
Desktop metal milling with FreeCAD
Desktop metal milling with FreeCAD
FabButton
FabButton
FabSat
FabSat
Fabricate EDM
Fabricate EDM
KiCad FabLib
KiCad FabLib
MeshCore
MeshCore
PrusaXL
PrusaXL
Printed milling Machine
KromaCut test on the PrusaXL
Multi Material Printing
SimpleStepper with DualHbridge
SimpleStepper with DualHbridge
Comfyui
Comfyui
Coupler
Coupler
Grinding
Grinding
Mcp
Mcp
Pcb grid
Pcb grid
powerAlmostAnything
powerAlmostAnything
Presentation
Presentation
Notes
Qpad fmcu
Qpad fmcu
Reflow
Reflow
Table of contents
Design
Assembly
Results
A4949LJ Fume Extractor
¶
link to git
Design
¶
Assembly
¶
Results
¶
Back to top