Skip to content

CoreXY Machine based on FAB25 COBS-USB Serial

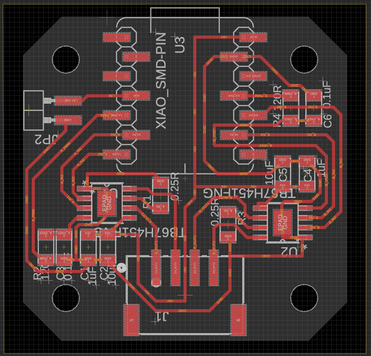
Boards and Pins

alt text

FAB25(Moduler Things) BootCamp Leon2024 BootCamp Waag2023 Ver0

OA2, OA1, OB1, OB2

OA1, OA2, OB1, OB2
stepperDriver.cpp
#define AIN1_PIN 6 // on D4 #define AIN1_PIN 7 // on D5 #define AIN1_PIN 0 // on D6
#define AIN2_PIN 7 // on D5 #define AIN2_PIN 0 // on D6 #define AIN2_PIN 7 // on D5
#define BIN1_PIN 28 // on D2 #define BIN1_PIN 2 // on D8 #define BIN1_PIN 29 // on D3
#define BIN2_PIN 4 // on D9 #define BIN2_PIN 4 // on D9 #define BIN2_PIN 28 // on D2
#define APWM_PIN 27 // on D1 #define APWM_PIN 6 // on D4 #define APWM_PIN 6 // on D4
#define BPWM_PIN 29 // on D3 #define BPWM_PIN 3 // on D10 #define BPWM_PIN 27 // on D1
simple_stepper.ino
#define PIN_LIMIT 26 // on D0 #define PIN_LIMIT 29 // on D3 #define PIN_LIMIT 26 // on D0

More info about:

Board Resistance Value Comparison Table

Item FAB25(Moduler Things) BootCamp Leon2024 Optimal Value Unit
RS (Sense Resistor) 0.1Ω 0.25Ω 0.1Ω Ω
VREF Filter Resistor 120Ω 120Ω 150Ω Ω
VREF Filter Capacitor 0.1μF 0.1μF 0.1μF μF

RS and Vref filter Resistor/Capacitor value: EN / JP

Firmware

Repo FAB25 simple stepper

 %  cd path/to/simple_stepper
 %  tree
.
├── cobs.cpp
├── cobs.h
├── COBSUSBSerial.cpp
├── COBSUSBSerial.h
├── fixedPointUtes.cpp
├── fixedPointUtes.h
├── lutgen.js
├── motionStateMachine.cpp
├── motionStateMachine.h
├── serializationUtes.cpp
├── serializationUtes.h
├── simple_stepper.ino
├── stepperDriver.cpp
├── stepperDriver.h
└── stepperLUT.h
stepperDriver.cpp
// FAB25 Board
/*
#define AIN1_PIN 6      // on D4
#define AIN2_PIN 7      // on D5 
#define BIN1_PIN 28     // on D2
#define BIN2_PIN 4      // on D9 
#define APWM_PIN 27     // on D1
#define BPWM_PIN 29     // on D3 
*/

// BootCamp Leon2024 Board

#define AIN1_PIN 7  // on D5
#define AIN2_PIN 0  // on D6 
#define BIN1_PIN 2  // on D8
#define BIN2_PIN 4  // on D9 
#define APWM_PIN 6  // on D4
#define BPWM_PIN 3 // on D10 


// BootCamp Waag2023 Ver0 Board
/*
#define AIN1_PIN 0      // on D6
#define AIN2_PIN 7      // on D5 
#define BIN1_PIN 29     // on D3
#define BIN2_PIN 28     // on D2 
#define APWM_PIN 6      // on D4
#define BPWM_PIN 27     // on D1 
*/
simple_stepper.ino
// FAB25 Board
/*
#define PIN_LIMIT 26 // on D0
*/

// BootCamp Leon2024 Board
#define PIN_LIMIT 29 // on D3
motionStateMachine.cpp
143
144
145
146
  // check if we're about to make it... bonk if so, 
  //if (abs(_vel) <= _velLimitNearStop) {
  // Added distance check to handle floating point precision errors (e.g., 0.9999998474121093)
  if (abs(_vel) <= _velLimitNearStop || abs(_dist) < fp_floatToFixed64(0.01)) {

Firmware Download

Note

simple_stepper.ino

// using the RP2040 at 200MHz 

alt text

Python

Python code

The code is designed for Python >= 3.10
Dependencies:

pyserial >= 3.4
cobs >= 1.1

install python

% python3 -V
Python 3.13.5

% pip install pyserial
Defaulting to user installation because normal site-packages is not writeable
Requirement already satisfied: pyserial in ./Library/Python/3.9/lib/python/site-packages (3.5)
% pyserial --version
zsh: command not found: pyserial

% python3.13 -m pip install --user pyserial
Successfully installed pyserial-3.5

% python3 -m pip install cobs --user
Successfully installed cobs-1.2.1

% ls /dev/tty.*
/dev/tty.usbmodem101
Download FAB25 python code

import motor
import time
import random


def goto(m: motor.Motor, x, vel, accel):
    # print(m.get_states())
    m.set_target_position(x, vel, accel)

    # print(m.get_states())
    # ... wait while not at point:
    while True:
        states = m.get_states()

        # print(states["position"])
        # if states['is_moving'] == 0:
        if not states["is_moving"]:
            break
        # if abs(states["position"] - x) <= 0.01:
        #     break


def goto_all(m1: motor.Motor, m2: motor.Motor, x1, x2, vel, accel):
    m1.set_target_position(x1, vel, accel)
    m2.set_target_position(x2, vel, accel)

    # ... wait while not at point:
    done = False
    while not done:
        states1 = m1.get_states()
        states2 = m2.get_states()
        done = states1['is_moving'] == 0 and states2['is_moving'] == 0


def main():
    # change to the correct serial port
    # m = motor.Motor("COM47")
    m = motor.Motor("/dev/tty.usbmodem101") # =============================== here

    # turns/sec
    vel = 3 #5 in my CoreXY
    # turns/sec²
    acc = 30 #30

    # 200 steps per turn
    steps_per_unit = 200
    # 30% current
    current = 0.3 #0.3

    m.set_steps_per_unit(steps_per_unit)
    m.set_current(current)

    goto(m, 2.0, vel, acc)
    time.sleep(0.2)
    goto(m, 0.0, vel, acc)

    m.set_current(0)


if __name__ == "__main__":
    main()
from cobs_usb_serial import CobsUsbSerial
import struct

MSG_GET_ID = 7
MSG_ECHO_TEST = 11
MSG_SET_POWER = 20
MSG_SET_TARG_VEL = 21
MSG_SET_TARG_POS = 22
MSG_SET_POSITION = 23
MSG_SET_CURRENT = 24
MSG_GET_STATES = 25
MSG_ACK = 31
MSG_NACK = 32


class Motor:
    def __init__(self, port: str):
        self.cobs = CobsUsbSerial(port)
        self.spu = 200

    def get_id(self):
        msg = struct.pack('=B', MSG_GET_ID)
        self.cobs.write(msg)
        ack, device_id = struct.unpack('=BB', self.cobs.read())
        return device_id

    def set_steps_per_unit(self, spu):
        self.spu = spu

    def test(self) -> None:
        test_bytes = bytes([MSG_ECHO_TEST, 14, 16])
        print("testing w/ an echo-packet: ", [byte for byte in test_bytes])
        self.cobs.write(test_bytes)
        reply = self.cobs.read()
        print("test echo returns: ", [byte for byte in reply])

    def set_target_velocity(self, velocity: float, accel: float):
        msg = struct.pack('=Bff', MSG_SET_TARG_VEL, velocity * self.spu, accel * self.spu)
        self.cobs.write(msg)
        return struct.unpack('=B', self.cobs.read())

    def set_target_position_no_wait(self, position: float, velocity: float, accel: float):
        msg = struct.pack('=Bfff', MSG_SET_TARG_POS, position * self.spu, velocity * self.spu, accel * self.spu)
        self.cobs.write(msg)
        return

    def set_target_position(self, position: float, velocity: float, accel: float):
        self.set_target_position_no_wait(position, velocity, accel)
        return struct.unpack('=B', self.cobs.read())

    def set_position(self, position: float):
        msg = struct.pack('=Bf', MSG_SET_POSITION, position * self.spu)
        self.cobs.write(msg)
        return struct.unpack('=B', self.cobs.read())

    def set_current(self, current: float):
        msg = struct.pack('=Bf', MSG_SET_CURRENT, current)
        self.cobs.write(msg)
        return struct.unpack('=B', self.cobs.read())

    def get_states(self):
        self.cobs.write(bytes([MSG_GET_STATES]))
        reply = self.cobs.read()
        # print("states returns: ", [byte for byte in reply])
        # print(reply)
        ack, position, velocity, acceleration, is_moving, limit = struct.unpack('=BfffBB', reply)

        return {
            'ack': ack,
            'position': position / self.spu,
            'velocity': velocity / self.spu,
            'acceleration': acceleration / self.spu,
            'is_moving': is_moving,
            'limit': limit
        }


class HBridge:
    def __init__(self, port: str):
        self.cobs = CobsUsbSerial(port)

    def get_id(self):
        msg = struct.pack('=B', MSG_GET_ID)
        self.cobs.write(msg)
        ack, device_id = struct.unpack('=BB', self.cobs.read())
        return device_id

    def test(self) -> None:
        test_bytes = bytes([MSG_ECHO_TEST, 14, 16])
        print("testing w/ an echo-packet: ", [byte for byte in test_bytes])
        self.cobs.write(test_bytes)
        reply = self.cobs.read()
        print("test echo returns: ", [byte for byte in reply])

    def set_power(self, current: float, index: int):
        msg = struct.pack('=BfB', MSG_SET_POWER, current, index)
        self.cobs.write(msg)
        return struct.unpack('=B', self.cobs.read())

    def get_states(self):
        self.cobs.write(bytes([MSG_GET_STATES]))
        reply = self.cobs.read()
        # print("states returns: ", [byte for byte in reply])
        # print(reply)
        ack, power_a, power_b = struct.unpack('=Bff', reply)

        return {
            'ack': ack,
            'power_a': power_a,
            'power_b': power_b,
        }
from cobs import cobs
import serial


class CobsUsbSerial:
    def __init__(self, port, baudrate=115200):
        self.port = port
        self.baudrate = baudrate
        self.ser = serial.Serial(port, baudrate=baudrate)

    def write(self, data: bytes):
        data_enc = cobs.encode(data) + b"\x00"
        self.ser.write(data_enc)

    def read(self):
        data_enc = self.ser.read_until(b"\x00")
        data = cobs.decode(data_enc[:-1])
        return data

Run

From Terminal

%  cd path/to/modular-printable-axis-main/code/python
%  tree                          
.
├── __pycache__
   ├── cobs_usb_serial.cpython-312.pyc
   ├── cobs_usb_serial.cpython-313.pyc
   ├── motor.cpython-312.pyc
   └── motor.cpython-313.pyc
├── cobs_usb_serial.py
├── main_test.py
├── motor.py
└── two_axis.py
% python3 main_test.py 

From Thonny

alt text alt text

CoreXY

Add CoreXY function and replace main() in main_test.py

# Add CoreXY coordinate movement function to main_test.py

def goto_xy(m1: motor.Motor, m2: motor.Motor, x: float, y: float, vel: float, accel: float):
    # CoreXY algorithm: A = X + Y, B = X - Y
    a = x + y
    b = x - y
    goto_all(m1, m2, a, b, vel, accel)
# Replace the main() function in main_test.py with this CoreXY movement test sequence

def main():
    m1 = motor.Motor("/dev/tty.usbmodem1101")
    m2 = motor.Motor("/dev/tty.usbmodem1201")

    vel = 3 #5
    acc = 30
    steps_per_unit = 200
    current = 0.3

    m1.set_steps_per_unit(steps_per_unit)
    m2.set_steps_per_unit(steps_per_unit)

    m1.set_current(current)
    m2.set_current(current)

    # Move to position (1.0, 1.0) from the origin (0.0, 0.0)
    goto_xy(m1, m2, 1.0, 1.0, vel, acc)  # Move diagonally to top-right
    time.sleep(0.2)

    # Return to the origin (0.0, 0.0)
    goto_xy(m1, m2, 0.0, 0.0, vel, acc)  # Move diagonally back to origin
    time.sleep(0.2)

    # Move along X axis to (1.0, 0.0)
    goto_xy(m1, m2, 1.0, 0.0, vel, acc)  # Move right
    time.sleep(0.2)

    # Move along Y axis to (1.0, 1.0)
    goto_xy(m1, m2, 1.0, 1.0, vel, acc)  # Move up
    time.sleep(0.2)

    # Move along X axis to (0.0, 1.0)
    goto_xy(m1, m2, 0.0, 1.0, vel, acc)  # Move left
    time.sleep(0.2)

    # Return to origin (0.0, 0.0)
    goto_xy(m1, m2, 0.0, 0.0, vel, acc)  # Move down
    time.sleep(0.2)

    # Turn off motor current
    m1.set_current(0)
    m2.set_current(0)

CoreXY code: Draw a pattern

main_test.py
import motor
import time
import random

def goto_xy(m1: motor.Motor, m2: motor.Motor, x: float, y: float, vel: float, accel: float):
    # CoreXY algorithm: A = X + Y, B = X - Y
    a = x + y
    b = x - y

    m1.set_target_position(a, vel, accel)
    m2.set_target_position(b, vel, accel)

    # Wait until both motors finish moving
    while True:
        states1 = m1.get_states()
        states2 = m2.get_states()
        if states1['is_moving'] == 0 and states2['is_moving'] == 0:
            break

def main():
    m1 = motor.Motor("/dev/tty.usbmodem1101")
    m2 = motor.Motor("/dev/tty.usbmodem1201")

    vel = 3 #5
    acc = 30
    steps_per_unit = 200
    current = 0.3

    m1.set_steps_per_unit(steps_per_unit)
    m2.set_steps_per_unit(steps_per_unit)

    m1.set_current(current)
    m2.set_current(current)

    # Move to position (1.0, 1.0) from the origin (0.0, 0.0)
    goto_xy(m1, m2, 1.0, 1.0, vel, acc)  # Move diagonally to top-right
    time.sleep(0.2)

    # Return to the origin (0.0, 0.0)
    goto_xy(m1, m2, 0.0, 0.0, vel, acc)  # Move diagonally back to origin
    time.sleep(0.2)

    # Move along X axis to (1.0, 0.0)
    goto_xy(m1, m2, 1.0, 0.0, vel, acc)  # Move right
    time.sleep(0.2)

    # Move along Y axis to (1.0, 1.0)
    goto_xy(m1, m2, 1.0, 1.0, vel, acc)  # Move up
    time.sleep(0.2)

    # Move along X axis to (0.0, 1.0)
    goto_xy(m1, m2, 0.0, 1.0, vel, acc)  # Move left
    time.sleep(0.2)

    # Return to origin (0.0, 0.0)
    goto_xy(m1, m2, 0.0, 0.0, vel, acc)  # Move down
    time.sleep(0.2)

    # Turn off motor current
    m1.set_current(0)
    m2.set_current(0)


if __name__ == "__main__":
    main()

CoreXY code: Control from GUI

alt text

main_test.py
import motor
import time
import tkinter as tk

def goto_xy(m1: motor.Motor, m2: motor.Motor, x: float, y: float, vel: float, accel: float):
    a = x + y
    b = x - y

    m1.set_target_position(a, vel, accel)
    m2.set_target_position(b, vel, accel)

    while True:
        states1 = m1.get_states()
        states2 = m2.get_states()
        if states1['is_moving'] == 0 and states2['is_moving'] == 0:
            break

def run_gui():
    m1 = motor.Motor("/dev/tty.usbmodem1101")
    m2 = motor.Motor("/dev/tty.usbmodem1201")

    vel = 3
    acc = 30
    steps_per_unit = 200
    current = 0.3

    m1.set_steps_per_unit(steps_per_unit)
    m2.set_steps_per_unit(steps_per_unit)
    m1.set_current(current)
    m2.set_current(current)

    current_x = 0.0
    current_y = 0.0

    def move_by(dx, dy):
        nonlocal current_x, current_y
        current_x += dx
        current_y += dy
        goto_xy(m1, m2, current_x, current_y, vel, acc)

    def move_home():
        nonlocal current_x, current_y
        current_x = 0.0
        current_y = 0.0
        goto_xy(m1, m2, current_x, current_y, vel, acc)

    def shutdown():
        m1.set_current(0)
        m2.set_current(0)
        root.destroy()

    # --- GUI ---
    root = tk.Tk()
    root.title("CoreXY Motor GUI")

    frame = tk.Frame(root)
    frame.pack(padx=10, pady=10)

    tk.Button(frame, text="↑", width=5, command=lambda: move_by(0, 1.0)).grid(row=0, column=1)
    tk.Button(frame, text="←", width=5, command=lambda: move_by(-1.0, 0)).grid(row=1, column=0)
    tk.Button(frame, text="→", width=5, command=lambda: move_by(1.0, 0)).grid(row=1, column=2)
    tk.Button(frame, text="↓", width=5, command=lambda: move_by(0, -1.0)).grid(row=2, column=1)
    tk.Button(frame, text="Home", width=5, command=move_home).grid(row=1, column=1)
    tk.Button(root, text="Exit", width=10, command=shutdown).pack(pady=5)

    root.mainloop()

if __name__ == "__main__":
    run_gui()

alt text

main_test.py
import motor
import time
import tkinter as tk

def goto_xy(m1: motor.Motor, m2: motor.Motor, x: float, y: float, vel: float, accel: float):
    a = x + y
    b = x - y

    m1.set_target_position(a, vel, accel)
    m2.set_target_position(b, vel, accel)

    while True:
        states1 = m1.get_states()
        states2 = m2.get_states()
        if states1['is_moving'] == 0 and states2['is_moving'] == 0:
            break

def run_gui():
    m1 = motor.Motor("/dev/tty.usbmodem1101")
    m2 = motor.Motor("/dev/tty.usbmodem1201")

    vel = 3
    acc = 30
    steps_per_unit = 200
    current = 0.3

    m1.set_steps_per_unit(steps_per_unit)
    m2.set_steps_per_unit(steps_per_unit)
    m1.set_current(current)
    m2.set_current(current)

    current_x = 0.0
    current_y = 0.0

    def move_by(dx, dy):
        nonlocal current_x, current_y
        current_x += dx
        current_y += dy
        goto_xy(m1, m2, current_x, current_y, vel, acc)
        pos_label.config(text=f"Current Position: ({current_x:.1f}, {current_y:.1f})")

    def move_home():
        nonlocal current_x, current_y
        current_x = 0.0
        current_y = 0.0
        goto_xy(m1, m2, current_x, current_y, vel, acc)
        pos_label.config(text=f"Current Position: ({current_x:.1f}, {current_y:.1f})")

    def shutdown():
        m1.set_current(0)
        m2.set_current(0)
        root.destroy()

    def move_to_xy():
        nonlocal current_x, current_y
        try:
            x = float(entry_x.get())
            y = float(entry_y.get())
            current_x = x
            current_y = y
            goto_xy(m1, m2, current_x, current_y, vel, acc)
            pos_label.config(text=f"Current Position: ({current_x:.1f}, {current_y:.1f})")
        except ValueError:
            pass

    def run_pattern():  # ← Run Pattern追加
        nonlocal current_x, current_y
        square_size = 1.0
        points = [
            (0, 0),
            (square_size, 0),
            (square_size, square_size),
            (0, square_size),
            (0, 0),
        ]
        for x, y in points:
            current_x = x
            current_y = y
            goto_xy(m1, m2, x, y, vel, acc)
            pos_label.config(text=f"Current Position: ({current_x:.1f}, {current_y:.1f})")
            time.sleep(0.5)

    # --- GUI ---
    root = tk.Tk()
    root.title("CoreXY Motor GUI")

    frame = tk.Frame(root)
    frame.pack(padx=10, pady=10)

    tk.Button(frame, text="↑", width=5, command=lambda: move_by(0, 1.0)).grid(row=0, column=1)
    tk.Button(frame, text="←", width=5, command=lambda: move_by(-1.0, 0)).grid(row=1, column=0)
    tk.Button(frame, text="→", width=5, command=lambda: move_by(1.0, 0)).grid(row=1, column=2)
    tk.Button(frame, text="↓", width=5, command=lambda: move_by(0, -1.0)).grid(row=2, column=1)
    tk.Button(frame, text="Home", width=5, command=move_home).grid(row=1, column=1)

    pos_label = tk.Label(root, text=f"Current Position: ({current_x:.1f}, {current_y:.1f})")
    pos_label.pack(pady=5)

    coord_frame = tk.Frame(root)
    coord_frame.pack(pady=5)

    tk.Label(coord_frame, text="X:").grid(row=0, column=0)
    entry_x = tk.Entry(coord_frame, width=5)
    entry_x.grid(row=0, column=1)

    tk.Label(coord_frame, text="Y:").grid(row=0, column=2)
    entry_y = tk.Entry(coord_frame, width=5)
    entry_y.grid(row=0, column=3)

    tk.Button(coord_frame, text="Go", command=move_to_xy).grid(row=0, column=4, padx=5)

    tk.Button(root, text="Run Pattern", width=15, command=run_pattern).pack(pady=5)

    tk.Button(root, text="Exit", width=10, command=shutdown).pack(pady=5)

    root.mainloop()

if __name__ == "__main__":
    run_gui()

To Do

Limit switch