Week13: Molding and Casting¶
Group Assignment
- review the safety data sheets for each of your molding and casting materials, then make and compare test casts with each of them
- compare mold making processes
This group assignment document was written by Naoki Hayashi.
1. Safety¶
Mainly due to chemical hazards, we should be aware of the following dangers and safety measures:
General chemical hazards
- Toxic Vapors: Resins like polyurethane release fumes that can irritate or damage lungs.
- Skin Contact Risks: Direct contact can cause burns, rashes, or allergic reactions.
- Eye Hazards: Splashes may cause severe eye irritation or injury
- Sensitization: Repeated exposure can lead to long-term allergic reactions.
- Inhalation Danger: Breathing in vapors without protection can lead to dizziness, headaches, or respiratory issues.
- Fire Risk: Some chemicals are flammable, especially their vapors.
- Chemical Burns: Certain materials react strongly with skin or eyes on contact.
Safety measures
- Ventilation: Open windows and use fans to remove fumes.
- Protection: Wear safety glasses and chemical-resistant gloves.
- Disposal: Let reactions fully cure before discarding materials; throw used cups and stirrers directly into trash bags.
- Hygiene: Change gloves often and avoid touching uncovered surfaces like desks and chairs.
In our case, the SAFETYDATASHEET for MOLD STAR 31T includes the following items;
| Category | Summary |
|---|---|
| Hazard Classification | Not classified as hazardous |
| Composition | No hazardous ingredients disclosed |
| First Aid Measures | Fresh air, wash skin, rinse eyes, seek medical advice if ingested |
| Fire-Fighting Measures | Water spray, foam, dry chemical; wear protective gear |
| Accidental Release Measures | Use PPE, ventilate area, absorb and dispose properly |
| Handling and Storage | Avoid contact, ensure ventilation, store sealed in cool, dry place |
| Personal Protection | Safety glasses, gloves, good ventilation |
| Disposal | Follow local regulations; prevent environmental contamination |
Even though it’s not classified as hazardous overall, ventilation and gloves are still necessary to work safely.
2. Mold making¶
A. Mold¶
General terms:
- Original / Positive: The original model you want to copy.
- Negative: The hollow mold that captures the shape of the positive.
- Mold: A negative cavity used for molding and casting.
- Soft or Hard mold (in DIY molding context):
- Hard material needs soft mold.
- Soft material can use hard mold.
- Mother Mold: A hard shell that supports a soft mold.
Terms for mold design:
- Parting Line: The seam where two mold halves meet.
- Registration Key: Bumps or shapes that help mold halves align correctly.
- Pour Spout: The hole where casting material is poured into the mold.
- Gate: A small channel that guides material into the mold cavity.
- Air Vent: Tiny paths that allow trapped air to escape during pouring.
There are many different types of mold, but this is an example of soft two-part mold for hard resin.
- Machine wax to make mother Mold: CNC machine a positive model from wax to create the shape for the mother mold.
- Make resin mold using the mother mold: Use the wax model as the base to create a resin mold (the actual mother mold) by pouring or layering resin over it.
- Molding: Pour the final casting material (resin, plaster, etc.) into the resin mold to produce the finished part.

Considerations
- Mold Release: Prevents the cast from sticking to the mold; essential for easy demolding.
- Undercut: Areas that make demolding difficult; need special mold design or flexible molds.
- Air Bubbles: Can form when air is trapped in the mold during pouring, leading to imperfections. Use slow pouring, vacuum chambers, or pressure pots to minimize.
- Trapped Air: Air pockets that don’t escape during pouring, causing voids or poor fill. Ensure vents are placed at high points, pour slowly, or tilt the mold to let air escape.
- Flash: Excess material that seeps out along the parting line, creating a thin layer of unwanted material. Ensure proper mold alignment and pouring pressure to minimize it.

B. Machining wax¶
Modeling wax: Blue Matt Wax Blocks & Tablets
3D milling machine: MDX-15

| Specification | Details |
|---|---|
| Maximum Work Area | 152.4 mm (X) × 101.6 mm (Y) × 60.5 mm (Z) |
| Table Size | 170 mm (X) × 110 mm (Y) |
| Interface | RS-232C serial connection |
| Operating System Compatibility | Windows |
| Milling Step Size | As fine as 0.00625 mm per step |
| Software Suite | MODELA Player, Virtual MODELA, etc. |
| Milling Materials | ABS, acrylic, modeling wax, aluminum, brass |
a. MODELA Player¶
Rough milling
- Import STL
- Create New process (Rough cut)
- Process type > Rough cut
- Tool type > 1/8 Square

- Set work area and depth
- Set toolpath type
- Scan line
- Unidirectional
- Contour line < “Up Cut”
- Set the cutting conditions
- Material > Modeling wax

- Material > Modeling wax
-
Rough process added
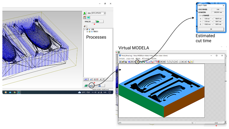
- Virtual MODELA
Check estimated machining time!

-
Create New process (Fine cut)
- Scan line > X or Y
- Tool: 1/16 Square

-
Set milling position
- Default: start from left bottom corner
- Move tool over material and conduct zeroing

b. Zeroing¶
-
Press the power button to power the machine
- “View” on the machine button for attaching materials and tools
- In “View” mode, the machine does not move from the laptop command
-
Connect the CNC to the laptop and open the “MODELA Player”
- Attach material using double-sided tape
-
Move the tool above the material and loosen the set screw
- After dropping the tool on the material, tighten the set screw again.
- Note that the tool is properly mounted in the collet with sufficient margins.

-
Start milling
- Check processes
- Enable / Disable each processes

c. Machined mold¶
Due to the long milling time, we abandoned the default 0.1mm offset per path and switched to a 0.5mm offset. However, the work area was too small, leaving uneven surfaces.

3. Molding¶
A. MOLD STAR 31T (Silicone rubber)¶
In this case, we tested a soft resin MOLD STAR 31T with the hard mold machined in the previous step. Below is the technical data for MOLD STAR 31T, with additional explanations using ChatGPT.
ChatGPT prompt: Add a brief description to each parameter
| Property | Mold Star 31T | Explanation |
|---|---|---|
| Mix Ratio (By Volume) | 1A:1B | Equal amount of A and B by volume. |
| Pot Life | 5 minutes | Time before the material hardens. |
| Cure Time | 23 minutes | Time to fully set. |
| Shore Hardness | 30 A | Softness of the material (0A = extra soft, 100A = extra hard). |
| Specific Gravity | 1.08 g/cc | Density compared to water. |
| Tensile Strength | 423 psi | Max stretch strength. |
| Elongation @ Break | 400% | How much it can stretch before breaking. |
| Die B Tear Strength | 90 pli | Resistance to tearing. |
| Color | Translucent | Appearance. |
| Max Temp | 450°F (232°C) | Max use temperature. |
| Min Temp | -65°F (-54°C) | Min use temperature. |
| Shrinkage | < 0.001 in/in (0.0254mm/mm) | Minimal size reduction. |
| Viscosity | 11,000 cps | Thickness/flowability of the mix. |
a. Steps¶
- Fix the molds with clamps or rubber bands.
- Measure each resin (A and B) according to the mix ratio (in this case, 10g each).
- Mix the resins gently to avoid introducing air bubbles (within the 5-minute pot life).
- Pour the mixture into the mold, starting at the surface to help eliminate air bubbles.
- Wait the resin to cure for the cure time (23 minutes, in this case).

b. Outcomes¶
- There are small bubbles in the resin, probably because stirring was little too quick.
- Because of the torelence of the molds, flash was significant. It would be perfect if this was a fake bait for fishing 😊

B. SMOOTH CAST 320 (Urethanes resin)¶
Then, we tried urethanes resin SMOOTH CAST 320. Since urethane resin hardens (shore hardness: 70D), we used a soft mold for this process. First, we milled the original mold, then created a resin mold using MOLD STAR 31T, and finally cast the final model using SMOOTH-CAST 320.
| Property | Smooth-Cast 320 | Explanation |
|---|---|---|
| Mix Ratio (By Volume) | 1A:1B | Equal parts of Part A and B by volume. |
| Mix Ratio (By Weight) | 100A:90B | Slightly more Part A by weight for proper mix. |
| Pot Life | 3 minutes | Time before the mixture begins to harden. |
| Cure Time | 10 minutes | Time required for the material to fully set. |
| Shore Hardness | 70D | Measures hardness (D scale = hard plastics). |
| Specific Gravity | 1.05 g/cc | Density relative to water (1 = water). |
| Specific Volume | 26.4 cu. in./lb. | Volume occupied per pound of material. |
| Color | Off White | Final appearance of the cured resin. |
| Tensile Strength | 3,000 psi | Maximum stress before breaking under tension. |
| Elongation @ Break | 10% | How much it stretches before snapping. |
| Compressive Modulus | 45,800 psi | Resistance to compression (stiffness). |
| Heat Deflection Temp | 140°F | Max temp before the shape starts to deform. |
| Tensile Modulus | 138,000 psi | Stiffness under tensile stress. |
| Flexural Strength | 4,500 psi | Strength when bent until breaking. |
| Flexural Modulus | 132,000 psi | Stiffness during bending. |
| Compressive Strength | 3,650 psi | Max load before being crushed. |
| Shrinkage | 0.01 in/in | Dimensional change after curing. |
| Mixed Viscosity | 80 cps | Flowability; lower = more liquid-like. |
a. Steps¶
- Make negative resin mold (MOLD STAR 31T)
- Same as above steps.
- Mold final product (SMOOTH CAST 320)
- Same as above but Mix Ratio (By Weight) is 100A:90B.

C. Comparisons¶
We tested three materials:
- Mold Star 31T: Silicone rubber
- Mold Star 16T: Softer silicone rubber
- Smooth-Cast 320: Urethane resin, tested with various fluorescent colorants
Observations:
- The silicone rubbers (Mold Star 31T and 16T) are soft and flexible, but also relatively fragile. They may not be suitable for final product applications where durability is required.
- Mold clearance is critical to minimize flashing during the molding process.
- During curing, silicone rubbers produced minimal heat, while Urethane resin generated noticeable heat.
- Smooth-Cast 320, when mixed with fluorescent colorants, tended to expand during molding for some reason.
