Week07 | Computer Controlled Machinining
Group members
Group assignment
• do your lab's safety training • test runout, alignment, fixturing, speeds, feeds, materials, and toolpaths for your machine
3D design to test CNC Machine
To test the CNC machine, first, we designed a simple 3D model and prepared it for machining.
Using Fusion 360, we designed a model that includes a rectangle with dimensions of 200 mm × 200 mm. The rectangle was extruded to a height of 11 mm, which corresponds to the thickness of the material we planned to use. Inside this main rectangle, we created another rectangle in the center with dimensions of 120 mm × 120 mm on the XY plane. This inner rectangle was extruded -5 mm to create a pocket feature, which allows us to test the pocketing operation of the CNC machine.
In addition, we created a circle with a diameter of 200 mm that is perpendicular to the rectangular surface on the XZ plane. This feature was added to test contouring and toolpath behavior.


After finishing the design, we switched to the Manufacture workspace in Fusion 360 to prepare the model for CNC machining.

From the Setup tab, we created a new manufacturing model, which allows us to prepare the geometry specifically for toolpath generation.

Next, we edited the manufacturing model to organize the geometry properly for machining operations.

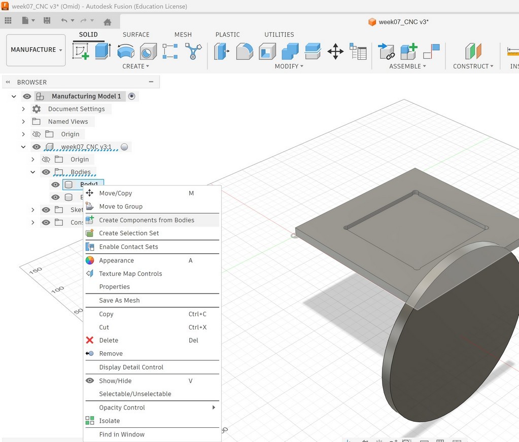
Each body was converted into a separate component. This step helps manage the machining setup more clearly and allows better control over the toolpaths.

It is important to make sure that all bodies are ungrouped from the parent component, so they can be arranged and manipulated independently within the manufacturing model.

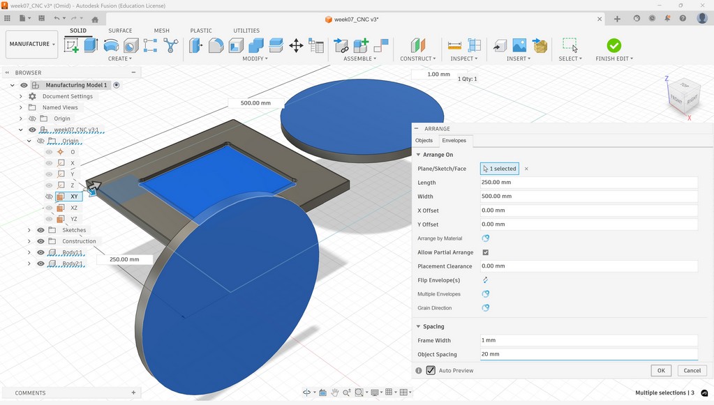
After that, we arranged the components on the XY plane and set the object spacing to 20 mm to ensure enough distance between parts during machining.

We configured the parameters for the 2D Pocket operation, which will machine the internal pocket area of the model.

Next, we added the FabLabCNC.cps machine post-processor to the machine library so the toolpaths can be exported correctly for the CNC machine.

From the Manage tab, we opened the Tool Library to select the appropriate milling tools.

After that, we configured the parameters for the 2D Contour operation to cut the outer profile of the model.

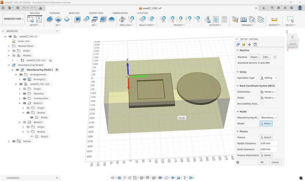
We then defined the machine setup settings, including coordinate orientation and work origin.

Next, we selected the milling tool and defined parameters such as tool diameter, spindle speed, feed rate, and other machining settings.

Before generating the final code, we simulated the toolpaths to verify that the machining operations would run correctly and without collisions.

Finally, we performed the post-processing step to generate the G-code required by the CNC machine.


Now it's time to go and do some practical work.
Lab safety training
Emergency Safety
Several safety measures are in place in case of an emergency. The machine can be stopped immediately using the emergency stop button located on the CNC machine, and there is also an emergency stop option available within the NC Studio control software. In addition, a fire extinguisher and a first aid kit are available near the entrance of the lab to respond quickly to accidents. To maintain a safe working environment, the lab follows a buddy system policy, meaning that the CNC machine should never be operated alone. A trained supervisor must always be present; Antti Mäntyniemi was our instructor for this week.

Personal Safety
During the machining process, proper personal protective equipment must always be used to ensure safety. Safety glasses are required at all times in order to protect the eyes from dust, wood chips, or other flying debris created during milling. Because the CNC machine produces high levels of noise, ear protection must also be worn while the machine is operating.

When handling OSB boards, it is recommended to use cut-resistant gloves to avoid splinters and sharp edges. However, gloves should never be worn when interacting with moving parts of the machine, such as the spindle, and materials should never be touched while the machine is running.
Milling Machine
Switch on the machine:

Start by powering on the milling machine and ensuring all safety checks are complete.
Open the NC Studio software:

This software is used to control the CNC machine and load your G-code files.
Set the origin for the machine at the lower-left corner:

Defining the origin ensures that the machine knows where to start cutting.
Use the control panel to move the machine manually and faster:

Manual movement helps to verify the machine position and prevent collisions.
Prepare the machine and work area:
Before placing the material, vacuum and clean the machine thoroughly—on, in, and around the workspace:


Keeping the area clean ensures better cutting precision and prevents tool damage.
Check the machine size:
The milling area is approximately 1200 mm × 2200 mm:

Check and replace the milling tool if necessary:
If any tool tip is installed, remove it and clean the holder:
Replace it with the 8 mm diameter flat-end mill as set in Fusion 360:

Insert and secure the mill:

Tighten the mill properly to ensure stability during cutting:
Reattach the suction and vacuum again:


Proper suction prevents material movement and removes debris for cleaner cuts.
Calibrate the origin:



Accurate calibration ensures that all cutting operations align with the design.
Import the G-code file into the software:
Simulate the toolpath:
Check the model in simulation mode and confirm that all Z-axis values are positive:
Start cutting step by step, beginning with the contour:

Stepwise cutting reduces errors and ensures precise material removal.
Safety first:
Place protective walls around the machine and wear safety glasses and ear protection:
After cutting:
The machine achieved highly precise results. Interestingly, it has a resolution of 1 μm:
Measure the dimensions:
Compare the finished part with the original model to verify accuracy:
![]() |
![]() |
![]() |
![]() |
![]() |
![]() |
![]() |
![]() |
![]() |








